Suppr超能文献

SP1 通过超增强子发生相分离并激活 RGS20 的表达,从而促进肺腺癌的进展。

SP1 undergoes phase separation and activates RGS20 expression through super-enhancers to promote lung adenocarcinoma progression.

机构信息

Department of Medical Oncology, Harbin Medical University Cancer Hospital, Harbin 150081, China.

College of Life Science, Northeast Forestry University, Harbin 150040, China.

出版信息

Proc Natl Acad Sci U S A. 2024 Jul 16;121(29):e2401834121. doi: 10.1073/pnas.2401834121. Epub 2024 Jul 8.

Abstract

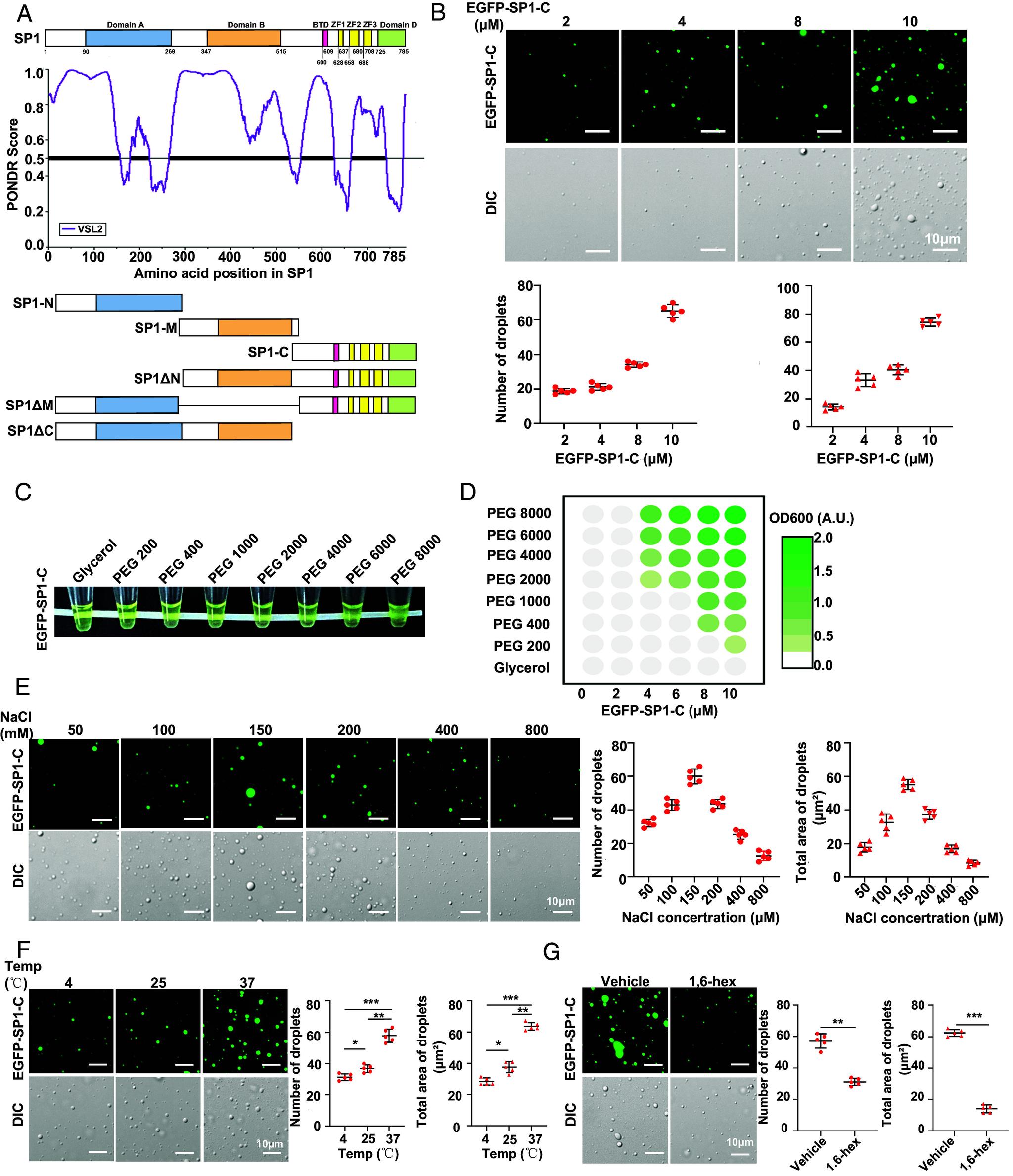
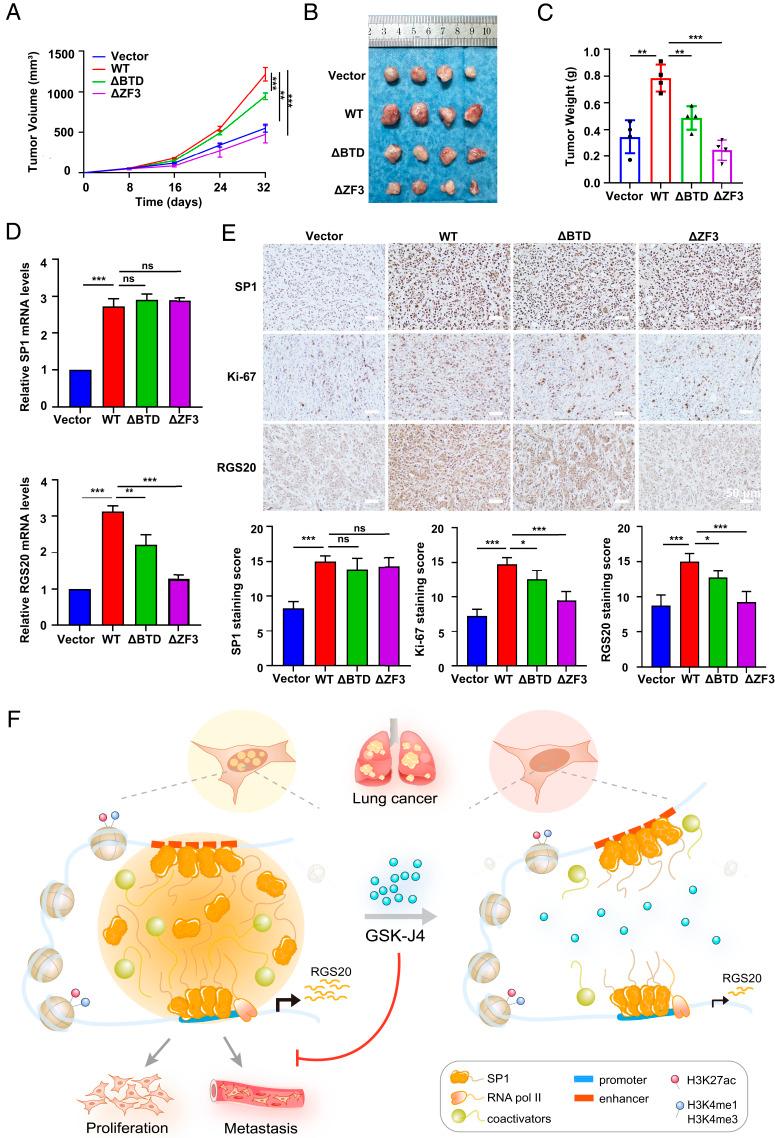
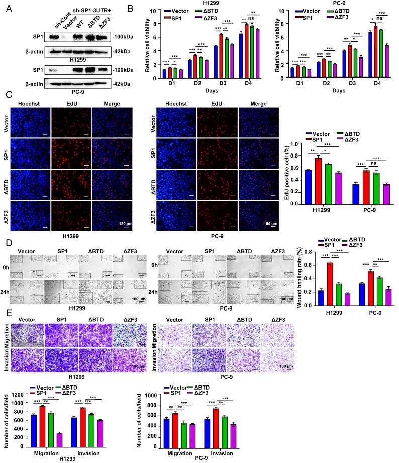
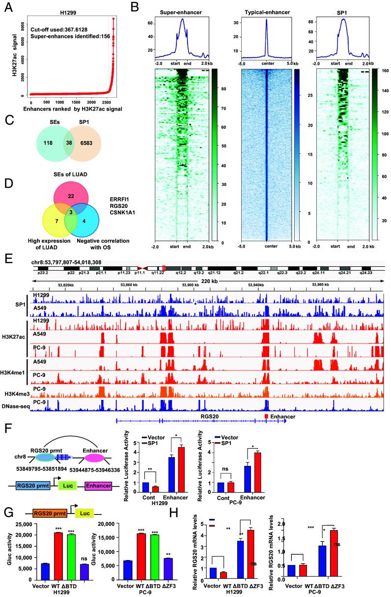
Lung adenocarcinoma (LUAD) is the leading cause of cancer-related death worldwide, but the underlying molecular mechanisms remain largely unclear. The transcription factor (TF) specificity protein 1 (SP1) plays a crucial role in the development of various cancers, including LUAD. Recent studies have indicated that master TFs may form phase-separated macromolecular condensates to promote super-enhancer (SE) assembly and oncogene expression. In this study, we demonstrated that SP1 undergoes phase separation and that its zinc finger 3 in the DNA-binding domain is essential for this process. Through Cleavage Under Targets & Release Using Nuclease (CUT&RUN) using antibodies against SP1 and H3K27ac, we found a significant correlation between SP1 enrichment and SE elements, identified the regulator of the G protein signaling 20 (RGS20) gene as the most likely target regulated by SP1 through SE mechanisms, and verified this finding using different approaches. The oncogenic activity of SP1 relies on its phase separation ability and RGS20 gene activation, which can be abolished by glycogen synthase kinase J4 (GSK-J4), a demethylase inhibitor. Together, our findings provide evidence that SP1 regulates its target oncogene expression through phase separation and SE mechanisms, thereby promoting LUAD cell progression. This study also revealed an innovative target for LUAD therapies through intervening in SP1-mediated SE formation.

摘要

肺腺癌(LUAD)是全球癌症相关死亡的主要原因,但潜在的分子机制在很大程度上仍不清楚。转录因子(TF)特异性蛋白 1(SP1)在包括 LUAD 在内的各种癌症的发展中起着至关重要的作用。最近的研究表明,主 TFs 可能形成相分离的大分子凝聚物,以促进超级增强子(SE)组装和癌基因表达。在这项研究中,我们证明了 SP1 发生相分离,其 DNA 结合域中的锌指 3 对于这一过程是必不可少的。通过针对 SP1 和 H3K27ac 的抗体进行 Cleavage Under Targets & Release Using Nuclease(CUT&RUN),我们发现 SP1 富集与 SE 元件之间存在显著相关性,确定了 G 蛋白信号调节因子 20(RGS20)基因作为最有可能通过 SE 机制受 SP1 调节的靶标,并使用不同的方法验证了这一发现。SP1 的致癌活性依赖于其相分离能力和 RGS20 基因的激活,这可以通过糖原合成酶激酶 J4(GSK-J4),一种去甲基化酶抑制剂来消除。总之,我们的研究结果提供了证据,表明 SP1 通过相分离和 SE 机制调节其靶标癌基因的表达,从而促进 LUAD 细胞的进展。这项研究还通过干预 SP1 介导的 SE 形成,为 LUAD 治疗提供了一个创新的靶点。

https://cdn.ncbi.nlm.nih.gov/pmc/blobs/4de0/11260144/476de6770523/pnas.2401834121fig01.jpg

文献AI研究员

20分钟写一篇综述,助力文献阅读效率提升50倍。

立即体验

用中文搜PubMed

大模型驱动的PubMed中文搜索引擎

马上搜索

文档翻译

学术文献翻译模型,支持多种主流文档格式。

立即体验