Suppr超能文献

新型机制:P2X7 受体和 PI3K-Akt-GSK3β 信号通路介导的破骨细胞分化和骨吸收。

New mechanistic understanding of osteoclast differentiation and bone resorption mediated by P2X7 receptors and PI3K-Akt-GSK3β signaling.

机构信息

Department of Orthopedic Trauma, Shanghai Fourth People's Hospital, School of Medicine, Tongji University, 1279 Sanmen Road, Shanghai, 200434, China.

Department of Orthopedic Trauma, Shanghai Changzheng Hospital, Shanghai, 200434, China.

出版信息

Cell Mol Biol Lett. 2024 Jul 8;29(1):100. doi: 10.1186/s11658-024-00614-5.

Abstract

OBJECTIVE

Osteoporosis is a global health issue characterized by decreased bone mass and microstructural degradation, leading to an increased risk of fractures. This study aims to explore the molecular mechanism by which P2X7 receptors influence osteoclast formation and bone resorption through the PI3K-Akt-GSK3β signaling pathway.

METHODS

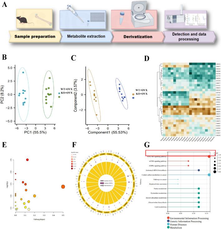
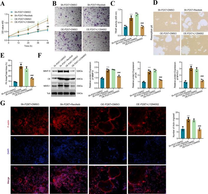
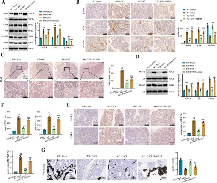
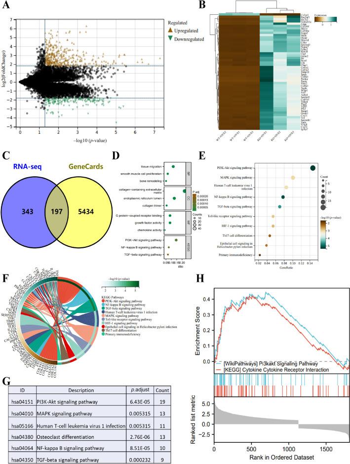
An osteoporosis mouse model was generated through ovariectomy (OVX) in normal C57BL/6 and P2X7; LysM-cre mice. Osteoclasts were isolated for transcriptomic analysis, and differentially expressed genes were selected for functional enrichment analysis. Metabolite analysis was performed using liquid chromatography-tandem mass spectrometry (LC-MS/MS), and multivariate statistical analysis and pattern recognition were used to identify differential lipid metabolism markers and their distribution. Bioinformatics analyses were conducted using the Encyclopedia of Genes and Genomes database and the MetaboAnalyst database to assess potential biomarkers and create a metabolic pathway map. Osteoclast precursor cells were used for in vitro cell experiments, evaluating cell viability and proliferation using the Cell Counting Kit 8 (CCK-8) assay. Osteoclast precursor cells were induced to differentiate into osteoclasts using macrophage colony-stimulating factor (M-CSF) and receptor activator of nuclear factor kappa-beta ligand (RANKL), and tartrate-resistant acid phosphatase (TRAP) staining was performed to compare differentiation morphology, size, and quantity between different groups. Western blot analysis was used to assess the expression of differentiation markers, fusion gene markers, and bone resorption ability markers in osteoclasts. Immunofluorescence staining was employed to examine the spatial distribution and quantity of osteoclast cell skeletons, P2X7 protein, and cell nuclei, while pit assay was used to evaluate osteoclast bone resorption ability. Finally, in vivo animal experiments, including micro computed tomography (micro-CT), hematoxylin and eosin (HE) staining, TRAP staining, and immunohistochemistry, were conducted to observe bone tissue morphology, osteoclast differentiation, and the phosphorylation level of the PI3K-Akt-GSK3β signaling pathway.

RESULTS

Transcriptomic and metabolomic data collectively reveal that the P2X7 receptor can impact the pathogenesis of osteoporosis through the PI3K-Akt-GSK3β signaling pathway. Subsequent in vitro experiments showed that cells in the Sh-P2X7 + Recilisib group exhibited increased proliferative activity (1.15 versus 0.59), higher absorbance levels (0.68 versus 0.34), and a significant increase in resorption pit area (13.94 versus 3.50). Expression levels of osteoclast differentiation-related proteins MMP-9, CK, and NFATc1 were markedly elevated (MMP-9: 1.72 versus 0.96; CK: 2.54 versus 0.95; NFATc1: 3.05 versus 0.95), along with increased fluorescent intensity of F-actin rings. In contrast, the OE-P2X7 + LY294002 group showed decreased proliferative activity (0.64 versus 1.29), reduced absorbance (0.34 versus 0.82), and a significant decrease in resorption pit area (5.01 versus 14.96), accompanied by weakened expression of MMP-9, CK, and NFATc1 (MMP-9: 1.14 versus 1.79; CK: 1.26 versus 2.75; NFATc1: 1.17 versus 2.90) and decreased F-actin fluorescent intensity. Furthermore, in vivo animal experiments demonstrated that compared with the wild type (WT) + Sham group, mice in the WT + OVX group exhibited significantly increased levels of CTX and NTX in serum (CTX: 587.17 versus 129.33; NTX: 386.00 versus 98.83), a notable decrease in calcium deposition (19.67 versus 53.83), significant reduction in bone density, increased trabecular separation, and lowered bone mineral density (BMD). When compared with the KO + OVX group, mice in the KO + OVX + recilisib group showed a substantial increase in CTX and NTX levels in serum (CTX: 503.50 versus 209.83; NTX: 339.83 versus 127.00), further reduction in calcium deposition (29.67 versus 45.33), as well as decreased bone density, increased trabecular separation, and reduced BMD.

CONCLUSION

P2X7 receptors positively regulate osteoclast formation and bone resorption by activating the PI3K-Akt-GSK3β signaling pathway.

摘要

目的

骨质疏松症是一种全球性的健康问题,其特征是骨量减少和微观结构退化,导致骨折风险增加。本研究旨在探讨 P2X7 受体如何通过 PI3K-Akt-GSK3β 信号通路影响破骨细胞的形成和骨吸收。

方法

通过卵巢切除术(OVX)在正常 C57BL/6 和 P2X7; LysM-cre 小鼠中建立骨质疏松症小鼠模型。对破骨细胞进行转录组分析,并选择差异表达基因进行功能富集分析。使用液相色谱-串联质谱(LC-MS/MS)进行代谢物分析,并采用多元统计分析和模式识别技术来识别差异脂质代谢标志物及其分布。使用基因和基因组百科全书数据库(Encyclopedia of Genes and Genomes database)和代谢分析数据库(MetaboAnalyst database)进行生物信息学分析,以评估潜在的生物标志物并创建代谢途径图。使用细胞计数试剂盒 8(CCK-8)测定法评估体外细胞实验中的破骨细胞前体细胞的细胞活力和增殖。使用巨噬细胞集落刺激因子(M-CSF)和核因子 kappa-β 配体受体激活剂(RANKL)诱导破骨细胞前体细胞分化为破骨细胞,并进行抗酒石酸酸性磷酸酶(TRAP)染色,以比较不同组之间的分化形态、大小和数量。使用 Western blot 分析评估破骨细胞分化标志物、融合基因标志物和骨吸收能力标志物的表达。免疫荧光染色用于检测破骨细胞细胞骨架、P2X7 蛋白和细胞核的空间分布和数量,而pit 测定用于评估破骨细胞的骨吸收能力。最后,进行体内动物实验,包括微计算机断层扫描(micro-CT)、苏木精和伊红(HE)染色、TRAP 染色和免疫组织化学,以观察骨组织形态、破骨细胞分化以及 PI3K-Akt-GSK3β 信号通路的磷酸化水平。

结果

转录组和代谢组数据共同表明,P2X7 受体可以通过 PI3K-Akt-GSK3β 信号通路影响骨质疏松症的发病机制。随后的体外实验表明,Sh-P2X7 + Recilisib 组的细胞增殖活性增加(1.15 比 0.59),吸光度水平升高(0.68 比 0.34),且吸收坑面积显著增加(13.94 比 3.50)。破骨细胞分化相关蛋白 MMP-9、CK 和 NFATc1 的表达水平明显升高(MMP-9:1.72 比 0.96;CK:2.54 比 0.95;NFATc1:3.05 比 0.95),同时 F-肌动蛋白环的荧光强度增强。相比之下,OE-P2X7 + LY294002 组的细胞增殖活性降低(0.64 比 1.29),吸光度降低(0.34 比 0.82),吸收坑面积显著减小(5.01 比 14.96),同时 MMP-9、CK 和 NFATc1 的表达减弱(MMP-9:1.14 比 1.79;CK:1.26 比 2.75;NFATc1:1.17 比 2.90),F-肌动蛋白荧光强度降低。此外,体内动物实验表明,与野生型(WT)+Sham 组相比,WT+OVX 组小鼠血清中 CTX 和 NTX 水平显著升高(CTX:587.17 比 129.33;NTX:386.00 比 98.83),钙沉积减少(19.67 比 53.83),骨密度降低,骨小梁分离增加,骨矿物质密度(BMD)降低。与 KO+OVX 组相比,KO+OVX+Recilisib 组小鼠血清中 CTX 和 NTX 水平显著升高(CTX:503.50 比 209.83;NTX:339.83 比 127.00),钙沉积进一步减少(29.67 比 45.33),骨密度降低,骨小梁分离增加,BMD 降低。

结论

P2X7 受体通过激活 PI3K-Akt-GSK3β 信号通路,正向调节破骨细胞的形成和骨吸收。

https://cdn.ncbi.nlm.nih.gov/pmc/blobs/44fc/11232284/5935a5276425/11658_2024_614_Fig1_HTML.jpg

文献AI研究员

20分钟写一篇综述,助力文献阅读效率提升50倍。

立即体验

用中文搜PubMed

大模型驱动的PubMed中文搜索引擎

马上搜索

文档翻译

学术文献翻译模型,支持多种主流文档格式。

立即体验