Suppr超能文献

二甲双胍通过激活AMPK信号通路诱导卵巢癌发生免疫原性细胞死亡。

Metformin induces tumor immunogenic cell death in ovarian cancer by activating AMPK pathway.

作者信息

Chen Yixiong, Wang Lufang, Chen Na, Tang Guiju

机构信息

Department of Gastroenterology, Union Hospital, Tongji Medical College, Huazhong University of Science and Technology, Wuhan City 430022, Hubei Province, PR China.

Department of Obstetrics and Gynecology, Union Hospital, Tongji Medical College, Huazhong University of Science and Technology, Wuhan City 430022, Hubei Province, PR China.

出版信息

Transl Oncol. 2024 Sep;47:102052. doi: 10.1016/j.tranon.2024.102052. Epub 2024 Jul 8.

Abstract

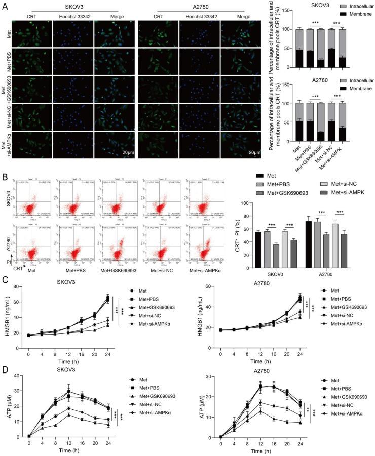
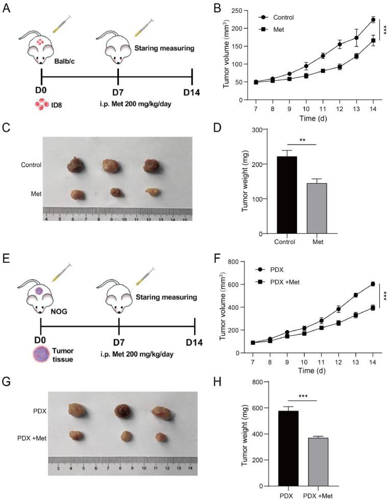
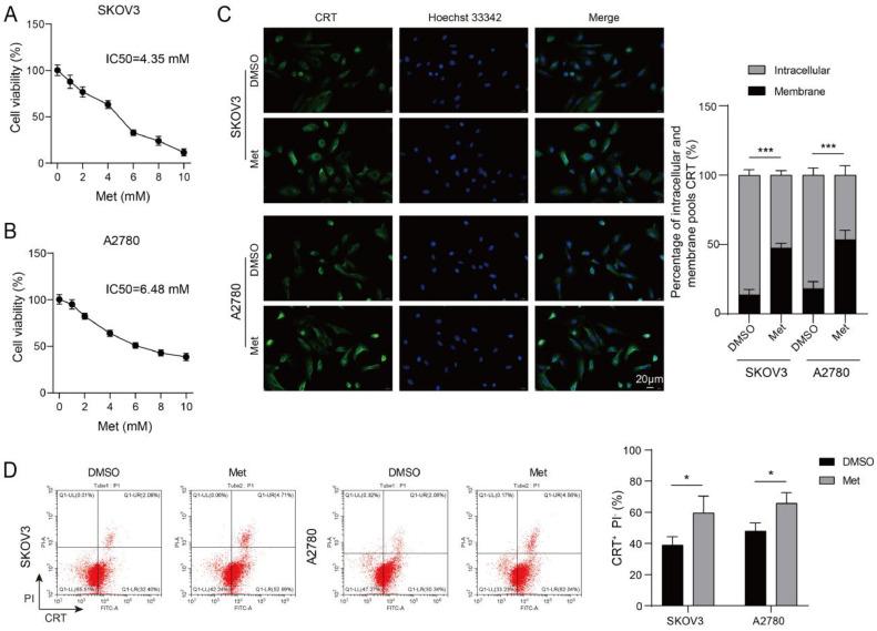
Inducing immunogenic cell death (ICD) process may be an important antitumor strategy in ovarian cancer (OC). Metformin (Met) has been shown to have antitumor effects in OC, but whether it mediates the ICD to inhibit OC process is unclear. Human OC cell lines (SKOV3 and A2780) were treated with Met. Dendritic cell (DC) and CD8T cells were isolated from the peripheral blood mononuclear cells of volunteers. Cell counting kit 8 assay was used to measure cell viability, and immunofluorescence staining was performed to detect the percentages of membrane and intracellular calreticulin (CRT). CRT level, DC maturation and effector cell activation were evaluated by flow cytometry. The levels of IL-10 and IFN-γ, as well as the releasements of HMGB1 and ATP, were detected using corresponding kits. The protein levels of heat shock protein 70/90 (HSP70/90) and AMPKα were tested by western blot analysis, and the mRNA levels of CD80, CD86, IL-10, and IFN-γ were measured by quantitative real-time PCR. Colony formation assay was utilized for assessing cell cytotoxicity. Mice transplanted tumor model was constructed to assess the effect of Met on OC tumor growth, and immunohistochemistry staining was used to analyze CD80 and CD86 cells in mice tumor tissues. Our data showed that Met inhibited OC cell viability and induced CRT exposure. Besides, Met could promote the release of HMGB1 and ATP, as well as induce DC maturation. In vivo experiments suggested that Met restrained OC tumor growth via activating antitumor immune response. Moreover, Met activated AMPK pathway, and silenced AMPK pathway reversed the promoting effect of Met on CRT exposure and the releasements of HMGB1 and ATP in OC cells. In conclusion, Met induced ICD-mediated immune destruction in OC via activating AMPK pathway, indicating that Met might be used in the immunotherapy of OC.

摘要

诱导免疫原性细胞死亡(ICD)过程可能是卵巢癌(OC)重要的抗肿瘤策略。二甲双胍(Met)已被证明在OC中具有抗肿瘤作用,但它是否通过介导ICD来抑制OC进程尚不清楚。用Met处理人OC细胞系(SKOV3和A2780)。从志愿者外周血单个核细胞中分离树突状细胞(DC)和CD8T细胞。采用细胞计数试剂盒8检测法测量细胞活力,进行免疫荧光染色以检测膜和细胞内钙网蛋白(CRT)的百分比。通过流式细胞术评估CRT水平、DC成熟度和效应细胞活化情况。使用相应试剂盒检测IL-10和IFN-γ水平以及HMGB1和ATP的释放情况。通过蛋白质印迹分析检测热休克蛋白70/90(HSP70/90)和AMPKα的蛋白水平,通过定量实时PCR测量CD80、CD86、IL-10和IFN-γ的mRNA水平。采用集落形成试验评估细胞毒性。构建小鼠移植瘤模型以评估Met对OC肿瘤生长的影响,并用免疫组织化学染色分析小鼠肿瘤组织中的CD80和CD86细胞。我们的数据表明,Met抑制OC细胞活力并诱导CRT暴露。此外,Met可促进HMGB1和ATP的释放,并诱导DC成熟。体内实验表明,Met通过激活抗肿瘤免疫反应抑制OC肿瘤生长。此外,Met激活AMPK途径,沉默AMPK途径可逆转Met对OC细胞中CRT暴露以及HMGB1和ATP释放的促进作用。总之,Met通过激活AMPK途径在OC中诱导ICD介导的免疫破坏,表明Met可能用于OC的免疫治疗。

https://cdn.ncbi.nlm.nih.gov/pmc/blobs/1f36/11292496/befec0f7c891/gr1.jpg

文献AI研究员

20分钟写一篇综述,助力文献阅读效率提升50倍。

立即体验

用中文搜PubMed

大模型驱动的PubMed中文搜索引擎

马上搜索

文档翻译

学术文献翻译模型,支持多种主流文档格式。

立即体验