Suppr超能文献

以及宿主在结核病表现中的相互作用。

and host interactions in the manifestation of tuberculosis.

作者信息

Abbasnia Shadi, Hashem Asnaashari Amir Mohammad, Sharebiani Hiva, Soleimanpour Saman, Mosavat Arman, Rezaee Seyed Abdolrahim

机构信息

Immunology Research Center, Inflammation and Inflammatory Diseases Division, Mashhad University of Medical Sciences, Mashhad, Iran.

Department of Internal Medicine, School of Medicine, Mashhad University of Medical Sciences, Mashhad, Iran.

出版信息

J Clin Tuberc Other Mycobact Dis. 2024 Jun 14;36:100458. doi: 10.1016/j.jctube.2024.100458. eCollection 2024 Aug.

Abstract

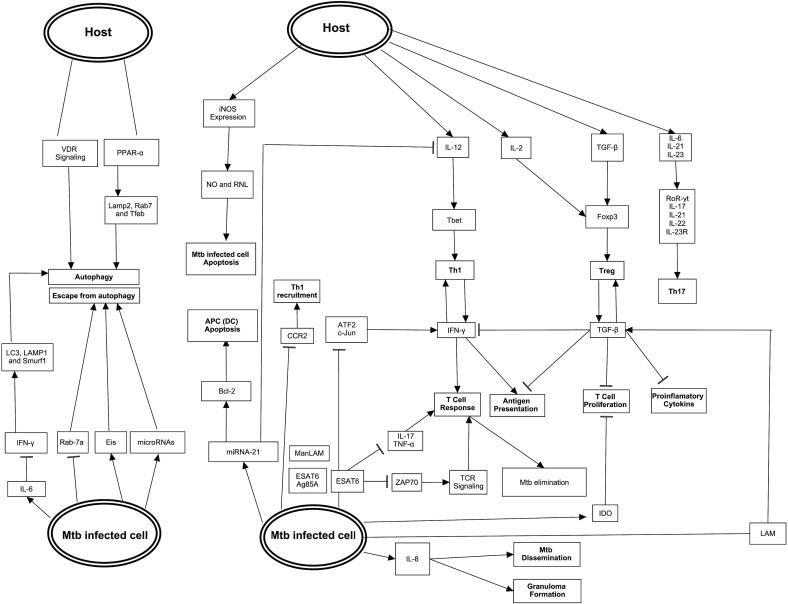
The final step of epigenetic processes is changing the gene expression in a new microenvironment in the body, such as neuroendocrine changes, active infections, oncogenes, or chemical agents. The case of tuberculosis (TB) is an outcome of () and host interaction in the manifestation of active and latent TB or clearance. This comprehensive review explains and interprets the epigenetics findings regarding gene expressions on the host-pathogen interactions in the development and progression of tuberculosis. This review introduces novel insights into the complicated host-pathogen interactions, discusses the challengeable results, and shows the gaps in the clear understanding of behavior. Focusing on the biological phenomena of host-pathogen interactions, the epigenetic changes, and their outcomes provides a promising future for developing effective TB immunotherapies when converting gene expression toward appropriate host immune responses gradually becomes attainable. Overall, this review may shed light on the dark sides of TB pathogenesis as a life-threatening disease. Therefore, it may support effective planning and implementation of epigenetics approaches for introducing proper therapies or effective vaccines.

摘要

表观遗传过程的最后一步是在身体的新微环境中改变基因表达,如神经内分泌变化、活动性感染、癌基因或化学物质。结核病(TB)的情况是()与宿主相互作用的结果,表现为活动性和潜伏性结核或清除。这篇综述全面解释并阐释了关于结核病发生发展过程中宿主-病原体相互作用的基因表达的表观遗传学研究结果。本综述介绍了对复杂的宿主-病原体相互作用的新见解,讨论了具有挑战性的结果,并指出了在清晰理解(行为)方面的差距。关注宿主-病原体相互作用的生物学现象、表观遗传变化及其结果,当逐渐能够将基因表达转变为适当的宿主免疫反应时,为开发有效的结核病免疫疗法提供了广阔前景。总体而言,本综述可能会揭示作为一种危及生命的疾病的结核病发病机制的阴暗面。因此,它可能支持有效规划和实施表观遗传学方法,以引入适当的治疗方法或有效的疫苗。

https://cdn.ncbi.nlm.nih.gov/pmc/blobs/dc82/11231606/775e389da33e/gr1.jpg

文献AI研究员

20分钟写一篇综述,助力文献阅读效率提升50倍。

立即体验

用中文搜PubMed

大模型驱动的PubMed中文搜索引擎

马上搜索

文档翻译

学术文献翻译模型,支持多种主流文档格式。

立即体验