Suppr超能文献

秀丽隐杆线虫的生殖细胞颗粒积累了数百种低翻译的 mRNA,这些 mRNA 没有系统地偏向生殖细胞命运调节因子。

Caenorhabditis elegans germ granules accumulate hundreds of low translation mRNAs with no systematic preference for germ cell fate regulators.

机构信息

HHMI and Dept. of Molecular Biology and Genetics, Johns Hopkins University School of Medicine, Baltimore, MD 21205, USA.

出版信息

Development. 2024 Jul 1;151(13). doi: 10.1242/dev.202575. Epub 2024 Jul 10.

Abstract

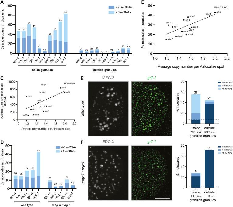
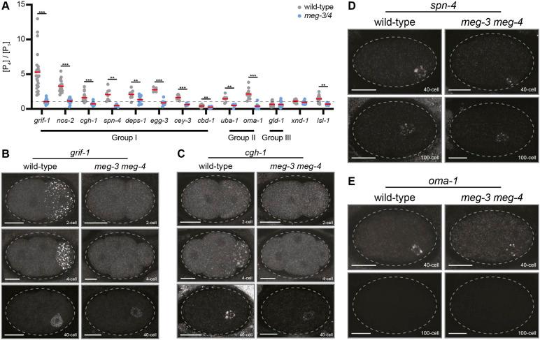
In animals with germ plasm, embryonic germline precursors inherit germ granules, condensates proposed to regulate mRNAs coding for germ cell fate determinants. In Caenorhabditis elegans, mRNAs are recruited to germ granules by MEG-3, a sequence non-specific RNA-binding protein that forms stabilizing interfacial clusters on germ granules. Using fluorescence in situ hybridization, we confirmed that 441 MEG-3-bound transcripts are distributed in a pattern consistent with enrichment in germ granules. Thirteen are related to transcripts reported in germ granules in Drosophila or Nasonia. The majority, however, are low-translation maternal transcripts required for embryogenesis that are not maintained preferentially in the nascent germline. Granule enrichment raises the concentration of certain transcripts in germ plasm but is not essential to regulate mRNA translation or stability. Our findings suggest that only a minority of germ granule-associated transcripts contribute to germ cell fate in C. elegans and that the vast majority function as non-specific scaffolds for MEG-3.

摘要

在具有生殖质的动物中,胚胎生殖系前体继承生殖颗粒,这些凝聚物被认为可以调节编码生殖细胞命运决定因素的 mRNAs。在秀丽隐杆线虫中,mRNA 被 MEG-3 募集到生殖颗粒中,MEG-3 是一种序列非特异性的 RNA 结合蛋白,在生殖颗粒上形成稳定的界面簇。通过荧光原位杂交,我们证实了 441 个与 MEG-3 结合的转录本的分布模式与生殖颗粒中的富集一致。其中 13 个与果蝇或 Nasonia 生殖颗粒中报道的转录本有关。然而,大多数是低翻译的母本转录本,对于胚胎发生是必需的,但在新生生殖系中并不优先维持。颗粒的富集提高了某些转录本在生殖质中的浓度,但对调节 mRNA 翻译或稳定性不是必需的。我们的发现表明,只有少数与生殖颗粒相关的转录本有助于秀丽隐杆线虫的生殖细胞命运,而绝大多数作为 MEG-3 的非特异性支架发挥作用。

https://cdn.ncbi.nlm.nih.gov/pmc/blobs/301d/11266749/01c3f4631f1d/develop-151-202575-g1.jpg

文献AI研究员

20分钟写一篇综述,助力文献阅读效率提升50倍。

立即体验

用中文搜PubMed

大模型驱动的PubMed中文搜索引擎

马上搜索

文档翻译

学术文献翻译模型,支持多种主流文档格式。

立即体验