Suppr超能文献

阿尔茨海默病患者和非患者的单细胞转录组和多尺度网络。

Single cell transcriptomes and multiscale networks from persons with and without Alzheimer's disease.

机构信息

ASU-Banner Neurodegenerative Disease Research Center, Arizona State University, Tempe, AZ, 85281, USA.

Division of Neurogenomics, The Translational Genomics Research Institute, Phoenix, AZ, 85004, USA.

出版信息

Nat Commun. 2024 Jul 10;15(1):5815. doi: 10.1038/s41467-024-49790-0.

Abstract

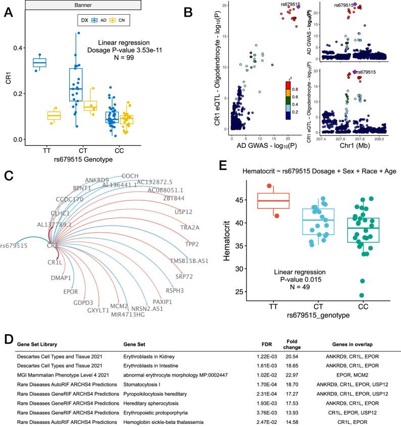
The emergence of single nucleus RNA sequencing (snRNA-seq) offers to revolutionize the study of Alzheimer's disease (AD). Integration with complementary multiomics data such as genetics, proteomics and clinical data provides powerful opportunities to link cell subpopulations and molecular networks with a broader disease-relevant context. We report snRNA-seq profiles from superior frontal gyrus samples from 101 well characterized subjects from the Banner Brain and Body Donation Program in combination with whole genome sequences. We report findings that link common AD risk variants with CR1 expression in oligodendrocytes as well as alterations in hematological parameters. We observed an AD-associated CD83(+) microglial subtype with unique molecular networks and which is associated with immunoglobulin IgG4 production in the transverse colon. Our major observations were replicated in two additional, independent snRNA-seq data sets. These findings illustrate the power of multi-tissue molecular profiling to contextualize snRNA-seq brain transcriptomics and reveal disease biology.

摘要

单细胞 RNA 测序 (snRNA-seq) 的出现有望彻底改变阿尔茨海默病 (AD) 的研究。与遗传学、蛋白质组学和临床数据等互补的多组学数据相结合,为将细胞亚群和分子网络与更广泛的疾病相关背景联系起来提供了强大的机会。我们报告了来自 Banner Brain and Body Donation Program 的 101 名特征明确的受试者的额上回样本的 snRNA-seq 图谱,这些样本与全基因组序列相结合。我们报告了一些发现,这些发现将常见的 AD 风险变体与少突胶质细胞中的 CR1 表达以及血液学参数的改变联系起来。我们观察到一个与 AD 相关的 CD83(+)小胶质细胞亚型,具有独特的分子网络,并与横结肠中的免疫球蛋白 IgG4 产生有关。我们的主要观察结果在另外两个独立的 snRNA-seq 数据集得到了复制。这些发现说明了多组织分子谱分析对上下文 snRNA-seq 脑转录组学和揭示疾病生物学的强大作用。

https://cdn.ncbi.nlm.nih.gov/pmc/blobs/ab75/11237088/9583bd23c831/41467_2024_49790_Fig1_HTML.jpg

文献AI研究员

20分钟写一篇综述,助力文献阅读效率提升50倍。

立即体验

用中文搜PubMed

大模型驱动的PubMed中文搜索引擎

马上搜索

文档翻译

学术文献翻译模型,支持多种主流文档格式。

立即体验