Suppr超能文献

使用替代中和测定法评估 HIV 感染者接种疫苗后的中和抗体反应。

Neutralizing antibody responses assessment after vaccination in people living with HIV using a surrogate neutralization assay.

机构信息

Fondation Congolaise pour la Recherche Médicale (FCRM), Villa D6, Campus OMS, Djoué, Brazzaville, Republic of the Congo.

Faculty of Sciences and Techniques, University Marien Ngouabi, Brazzaville, Republic of the Congo.

出版信息

BMC Immunol. 2024 Jul 10;25(1):43. doi: 10.1186/s12865-024-00625-z.

Abstract

OBJECTIVE

HIV has been reported to interfere with protective vaccination against multiple pathogens, usually through the decreased effectiveness of the antibody responses. We aimed to assess neutralizing antibody responses induced by COVID-19 vaccination in PLWH in Brazzaville, Republique of the Congo.

METHOD

The study was conducted at the Ambulatory Treatment Center of the National HIV Program, in charge of over 6000 PLWH, and the health center of FCRM in Brazzaville, Republic of the Congo. Participants were divided into two groups: PLWH with well-controlled HIV infection (CD4 counts no older than one week ≥ 800 / mm, undetectable viral load of a period no older than one week and regularly taking Highly Active Antiretroviral Therapy for at least 6 months) and PLWOH. These groups were subdivided by vaccination status: fully vaccinated with adenovirus-based vaccines (Janssen/Ad26.COV2.S and Sputnik/Gam-COVID-Vac) or inactivated virus vaccine (Sinopharm/BBIP-CorV) and a control group of unvaccinated healthy individuals. All participants were RT-PCR negative at inclusion and/or with no documented history of SARS-CoV-2 infection. ELISA method was used for detecting IgG and neutralizing Antibodies against SARS-CoV-2 antigens using a commercial neutralizing assay.

RESULTS

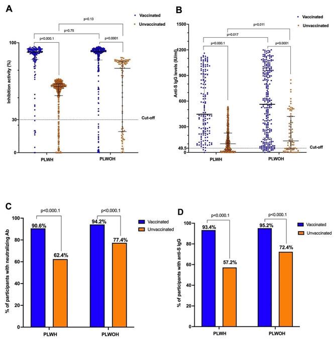
We collected oropharyngeal and blood samples from 1016 participants including 684 PLWH and 332 PLWOH. Both PLWH and PLWOH elicited high levels of antibody responses after complete vaccination with inactivated virus vaccine (Sinopharm/BBIP-CorV) and adenovirus-based vaccines (Janssen/Ad26.COV2.S and Sputnik/Gam-COVID-Vac). Overall, no difference was observed in neutralization capacity between PLWOH and PLWH with well-controlled HIV infection.

CONCLUSION

The results from this study underline the importance of implementing integrated health systems that provide PLWH the opportunity to benefit HIV prevention and care, at the same time while monitoring their vaccine-induced antibody kinetics for appropriate booster schedules.

摘要

目的

已有报道称,HIV 会干扰针对多种病原体的保护性疫苗接种,通常是通过降低抗体反应的有效性来实现。本研究旨在评估刚果共和国布拉柴维尔的 HIV 感染者(PLWH)接种 COVID-19 疫苗后诱导的中和抗体反应。

方法

该研究在刚果共和国布拉柴维尔的国家 HIV 规划门诊治疗中心(负责 6000 多名 PLWH)和 FCRM 卫生中心进行。参与者分为两组:HIV 感染得到良好控制的 PLWH(CD4 计数不超过一周≥800 / mm,病毒载量不超过一周且定期接受高效抗逆转录病毒治疗至少 6 个月)和 PLWOH。这些组根据疫苗接种状态进一步细分:完全接种基于腺病毒的疫苗(Janssen/Ad26.COV2.S 和 Sputnik/Gam-COVID-Vac)或灭活病毒疫苗(Sinopharm/BBIP-CorV)和未接种疫苗的健康对照组。所有参与者在纳入时均为 RT-PCR 阴性,或无 SARS-CoV-2 感染的记录史。采用 ELISA 法检测 IgG 和针对 SARS-CoV-2 抗原的中和抗体,使用商业中和测定法。

结果

我们从 1016 名参与者中收集了口咽和血液样本,包括 684 名 PLWH 和 332 名 PLWOH。完全接种灭活病毒疫苗(Sinopharm/BBIP-CorV)和基于腺病毒的疫苗(Janssen/Ad26.COV2.S 和 Sputnik/Gam-COVID-Vac)后,PLWH 和 PLWOH 均产生了高水平的抗体反应。总体而言,在 HIV 得到良好控制的 PLWH 和 PLWOH 之间,中和能力没有差异。

结论

本研究结果强调了实施综合卫生系统的重要性,该系统为 PLWH 提供了同时受益于 HIV 预防和护理的机会,同时监测他们的疫苗诱导抗体动力学,以制定适当的加强免疫计划。

https://cdn.ncbi.nlm.nih.gov/pmc/blobs/9338/11234560/80aab8dbcc89/12865_2024_625_Fig1_HTML.jpg

文献AI研究员

20分钟写一篇综述,助力文献阅读效率提升50倍。

立即体验

用中文搜PubMed

大模型驱动的PubMed中文搜索引擎

马上搜索

文档翻译

学术文献翻译模型,支持多种主流文档格式。

立即体验