Suppr超能文献

弓形虫感染对妊娠蜕膜巨噬细胞中半乳糖凝集素-9 表达的影响,导致蜕膜自然杀伤细胞功能障碍。

The effect of Toxoplasma gondii infection on galectin-9 expression in decidual macrophages contributing to dysfunction of decidual NK cells during pregnancy.

机构信息

Department of Immunology, Binzhou Medical University, Yantai, 264003, Shandong, People's Republic of China.

Department of Microbiology, Binzhou Medical University, Yantai, 264003, Shandong, People's Republic of China.

出版信息

Parasit Vectors. 2024 Jul 10;17(1):299. doi: 10.1186/s13071-024-06379-2.

Abstract

BACKGROUND

Toxoplasma gondii infection causes adverse pregnancy outcomes by affecting the expression of immunotolerant molecules in decidual immune cells. Galectin-9 (Gal-9) is widely expressed in decidual macrophages (dMφ) and is crucial for maintaining normal pregnancy by interacting with the immunomodulatory protein T-cell immunoglobulin and mucin domain-containing molecule 3 (Tim-3). However, the effects of T. gondii infection on Gal-9 expression in dMφ, and the impact of altered Gal-9 expression levels on the maternal-fetal tolerance function of decidual natural killer (dNK) cells, are still unknown.

METHODS

Pregnancy outcomes of T. gondii-infected C57BL/6 and Lgals9 pregnant mice models were recorded. Expression of Gal-9, c-Jun N-terminal kinase (JNK), phosphorylated JNK (p-JNK), and Forkhead box protein O1 (FOXO1) was detected by western blotting, flow cytometry or immunofluorescence. The binding of FOXO1 to the promoter of Lgals9 was determined by chromatin immunoprecipitation-polymerase chain reaction (ChIP-PCR). The expression of extracellular signal-regulated kinase (ERK), phosphorylated ERK (p-ERK), cAMP-response element binding protein (CREB), phosphorylated CREB (p-CREB), T-box expressed in T cells (T-bet), interleukin 10 (IL-10), and interferon gamma (IFN-γ) in dNK cells was assayed by western blotting.

RESULTS

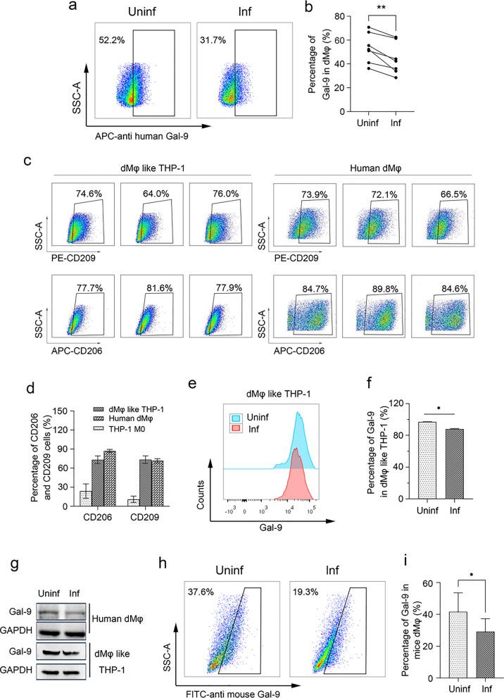
Toxoplasma gondii infection increased the expression of p-JNK and FOXO1 in dMφ, resulting in a reduction in Gal-9 due to the elevated binding of FOXO1 with Lgals9 promoter. Downregulation of Gal-9 enhanced the phosphorylation of ERK, inhibited the expression of p-CREB and IL-10, and promoted the expression of T-bet and IFN-γ in dNK cells. In the mice model, knockout of Lgals9 aggravated adverse pregnancy outcomes caused by T. gondii infection during pregnancy.

CONCLUSIONS

Toxoplasma gondii infection suppressed Gal-9 expression in dMφ by activating the JNK/FOXO1 signaling pathway, and reduction of Gal-9 contributed to dysfunction of dNK via Gal-9/Tim-3 interaction. This study provides new insights for the molecular mechanisms of the adverse pregnancy outcomes caused by T. gondii.

摘要

背景

弓形虫感染通过影响蜕膜免疫细胞中免疫耐受分子的表达,导致不良妊娠结局。半乳糖凝集素-9(Gal-9)广泛表达于蜕膜巨噬细胞(dMφ)中,通过与免疫调节蛋白 T 细胞免疫球蛋白和粘蛋白结构域包含分子 3(Tim-3)相互作用,对于维持正常妊娠至关重要。然而,弓形虫感染对 dMφ中 Gal-9 表达的影响,以及改变的 Gal-9 表达水平对蜕膜自然杀伤(dNK)细胞母胎耐受功能的影响,尚不清楚。

方法

记录弓形虫感染 C57BL/6 和 Lgals9 孕鼠模型的妊娠结局。通过 Western blot、流式细胞术或免疫荧光检测 Gal-9、c-Jun N-末端激酶(JNK)、磷酸化 JNK(p-JNK)和叉头框蛋白 O1(FOXO1)的表达。通过染色质免疫沉淀聚合酶链反应(ChIP-PCR)检测 FOXO1 与 Lgals9 启动子的结合。通过 Western blot 检测 dNK 细胞中细胞外信号调节激酶(ERK)、磷酸化 ERK(p-ERK)、cAMP 反应元件结合蛋白(CREB)、磷酸化 CREB(p-CREB)、T 细胞表达的 T 盒(T-bet)、白细胞介素 10(IL-10)和干扰素γ(IFN-γ)的表达。

结果

弓形虫感染增加了 dMφ 中 p-JNK 和 FOXO1 的表达,导致 Gal-9 减少,这是由于 FOXO1 与 Lgals9 启动子的结合增加所致。Gal-9 的下调增强了 ERK 的磷酸化,抑制了 p-CREB 和 IL-10 的表达,并促进了 dNK 细胞中 T-bet 和 IFN-γ的表达。在小鼠模型中,Lgals9 的敲除加重了弓形虫感染引起的妊娠不良结局。

结论

弓形虫感染通过激活 JNK/FOXO1 信号通路抑制 dMφ 中的 Gal-9 表达,而 Gal-9 的减少通过 Gal-9/Tim-3 相互作用导致 dNK 功能障碍。本研究为弓形虫引起的不良妊娠结局的分子机制提供了新的见解。

https://cdn.ncbi.nlm.nih.gov/pmc/blobs/2c17/11234737/960cf0ddc4f6/13071_2024_6379_Fig1_HTML.jpg

文献AI研究员

20分钟写一篇综述,助力文献阅读效率提升50倍。

立即体验

用中文搜PubMed

大模型驱动的PubMed中文搜索引擎

马上搜索

文档翻译

学术文献翻译模型,支持多种主流文档格式。

立即体验