Suppr超能文献

通过氨基酸和蛋白质组学分析揭示谷胱甘肽(GSH)和基因缺失对肿瘤细胞代谢的影响。

Unveiling the impact of glutathione (GSH) and gene deletion on tumor cell metabolism by amino acid and proteomics analysis.

作者信息

Zhang Hui, Zhou Jing, Dong Lei, Zhu Liyu, Ye Yingjiang

机构信息

Department of Gastroenterological Surgery, Laboratory of Surgical Oncology, Beijing Key Laboratory of Colorectal Cancer Diagnosis and Treatment Research, Peking University People's Hospital, Beijing, China.

出版信息

J Gastrointest Oncol. 2024 Jun 30;15(3):1002-1019. doi: 10.21037/jgo-24-236. Epub 2024 Jun 27.

Abstract

BACKGROUND

Tumor cell inhibition is a pivotal focus in anti-cancer research, and extensive investigations have been conducted regarding the role of . Numerous studies have highlighted its close association with reactive oxygen species (ROS). However, the precise impact of the antioxidant glutathione (GSH) in this context remains inadequately elucidated. Here, we will elucidate the anti-cancer mechanisms mediated by p53 following treatment with GSH.

METHODS

In this study, we employed a gene knockout approach in SW480 colorectal cells and conducted comprehensive analyses of 20 amino acids and proteomics using liquid chromatography-mass spectrometry/mass spectrometry (LC-MS/MS).

RESULTS

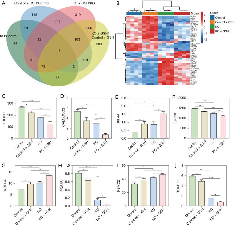
These analyses unveiled profound alterations in amino acids and proteins triggered by GSH treatment, shedding light on novel phenomena and delineating the intricate interplay between GSH and cellular proteins. The deletion of the gene exerts a profound influence on tumor cell proliferation. Moreover, tumor cell proliferation is significantly affected by elevated GSH levels. Importantly, in the absence of the gene, cells exhibit heightened sensitivity to GSH, leading to inhibited cell growth. The combined therapeutic approach involving GSH and gene deletion expedites the demise of tumor cells. It is noteworthy that this treatment leads to a marked decline in amino acid metabolism, particularly affecting the down-regulation of methionine (Met) and phenylalanine (Phe) amino acids. Among the 41 proteins displaying significant changes, 8 exhibit consistent alterations, with 5 experiencing decreased levels and 3 demonstrating increased quantities. These proteins primarily participate in crucial cellular metabolic processes and immune functions.

CONCLUSIONS

In conclusion, the concurrent administration of GSH treatment and gene deletion triggers substantial modifications in the amino acid and protein metabolism of tumor cells, primarily characterized by down-regulation. This, in turn, compromises cell metabolic activity and immune function, ultimately culminating in the demise of tumor cells. These newfound insights hold promising implications and could pave the way for the development of straightforward and efficacious anti-cancer treatments.

摘要

背景

肿瘤细胞抑制是抗癌研究的关键焦点,针对……的作用已开展了广泛研究。众多研究强调了其与活性氧(ROS)的密切关联。然而,抗氧化剂谷胱甘肽(GSH)在这种情况下的确切影响仍未得到充分阐明。在此,我们将阐明GSH处理后p53介导的抗癌机制。

方法

在本研究中,我们在SW480结肠癌细胞中采用基因敲除方法,并使用液相色谱 - 质谱/质谱(LC - MS/MS)对20种氨基酸和蛋白质组进行了全面分析。

结果

这些分析揭示了GSH处理引发的氨基酸和蛋白质的深刻变化,揭示了新现象,并描绘了GSH与细胞蛋白质之间的复杂相互作用。……基因的缺失对肿瘤细胞增殖产生深远影响。此外,GSH水平升高显著影响肿瘤细胞增殖。重要的是,在缺失……基因的情况下,细胞对GSH表现出更高的敏感性,导致细胞生长受到抑制。涉及GSH和基因缺失的联合治疗方法加速了肿瘤细胞的死亡。值得注意的是,这种治疗导致氨基酸代谢显著下降,尤其影响蛋氨酸(Met)和苯丙氨酸(Phe)氨基酸的下调。在显示出显著变化的41种蛋白质中,有8种表现出一致的变化,其中5种水平降低,3种数量增加。这些蛋白质主要参与关键的细胞代谢过程和免疫功能。

结论

总之,GSH处理和基因缺失的同时应用引发了肿瘤细胞氨基酸和蛋白质代谢的实质性改变,主要特征为下调。这反过来损害了细胞代谢活性和免疫功能,最终导致肿瘤细胞死亡。这些新发现具有广阔前景,可能为开发简单有效的抗癌治疗方法铺平道路。

https://cdn.ncbi.nlm.nih.gov/pmc/blobs/ca3e/11231838/2f5c29bc240c/jgo-15-03-1002-f1.jpg

文献AI研究员

20分钟写一篇综述,助力文献阅读效率提升50倍。

立即体验

用中文搜PubMed

大模型驱动的PubMed中文搜索引擎

马上搜索

文档翻译

学术文献翻译模型,支持多种主流文档格式。

立即体验