Suppr超能文献

代谢组学分析和联合治疗策略揭示了硒-白杨素(SeChry)对非小细胞肺癌细胞的细胞毒性潜力。

Metabolic profiling and combined therapeutic strategies unveil the cytotoxic potential of selenium-chrysin (SeChry) in NSCLC cells.

机构信息

iNOVA4Health, NOVA Medical School, Faculdade de Ciências Médicas, NMS, FCM, Universidade NOVA de Lisboa, Campo dos Mártires da Pátria, 130, 1169-056 Lisboa, Portugal.

Instituto Português de Oncologia de Lisboa Francisco Gentil (IPOLFG), Rua Prof Lima Basto 1099-023, Lisboa, Portugal.

出版信息

Biosci Rep. 2024 Jul 31;44(7). doi: 10.1042/BSR20240752.

Abstract

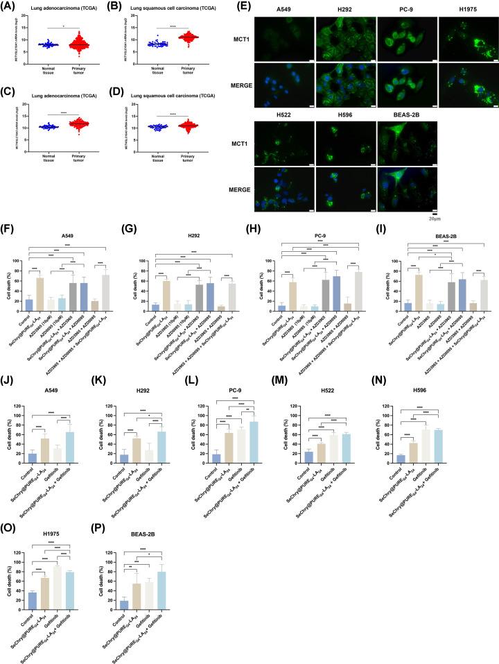
Lung cancer ranks as the predominant cause of cancer-related mortalities on a global scale. Despite progress in therapeutic interventions, encompassing surgical procedures, radiation, chemotherapy, targeted therapies and immunotherapy, the overall prognosis remains unfavorable. Imbalances in redox equilibrium and disrupted redox signaling, common traits in tumors, play crucial roles in malignant progression and treatment resistance. Cancer cells, often characterized by persistent high levels of reactive oxygen species (ROS) resulting from genetic, metabolic, and microenvironmental alterations, counterbalance this by enhancing their antioxidant capacity. Cysteine availability emerges as a critical factor in chemoresistance, shaping the survival dynamics of non-small cell lung cancer (NSCLC) cells. Selenium-chrysin (SeChry) was disclosed as a modulator of cysteine intracellular availability. This study comprehensively characterizes the metabolism of SeChry and investigates its cytotoxic effects in NSCLC. SeChry treatment induces notable metabolic shifts, particularly in selenocompound metabolism, impacting crucial pathways such as glycolysis, gluconeogenesis, the tricarboxylic acid (TCA) cycle, and amino acid metabolism. Additionally, SeChry affects the levels of key metabolites such as acetate, lactate, glucose, and amino acids, contributing to disruptions in redox homeostasis and cellular biosynthesis. The combination of SeChry with other treatments, such as glycolysis inhibition and chemotherapy, results in greater efficacy. Furthermore, by exploiting NSCLC's capacity to consume lactate, the use of lactic acid-conjugated dendrimer nanoparticles for SeChry delivery is investigated, showing specificity to cancer cells expressing monocarboxylate transporters.

摘要

肺癌是全球范围内导致癌症相关死亡的主要原因。尽管在治疗干预方面取得了进展,包括手术、放疗、化疗、靶向治疗和免疫治疗,但总体预后仍然不佳。氧化还原平衡失衡和氧化还原信号转导紊乱是肿瘤的共同特征,它们在恶性进展和治疗耐药性中起着关键作用。癌细胞通常表现为由于遗传、代谢和微环境改变而导致的持续高水平的活性氧(ROS),通过增强抗氧化能力来平衡这种情况。半胱氨酸的可用性成为化疗耐药性的一个关键因素,塑造了非小细胞肺癌(NSCLC)细胞的生存动态。硒-白杨素(SeChry)被揭示为调节细胞内半胱氨酸可用性的调节剂。本研究全面描述了 SeChry 的代谢,并研究了其在 NSCLC 中的细胞毒性作用。SeChry 处理诱导了显著的代谢变化,特别是在硒化合物代谢中,影响了糖酵解、糖异生、三羧酸(TCA)循环和氨基酸代谢等关键途径。此外,SeChry 还影响了关键代谢物的水平,如乙酸盐、乳酸盐、葡萄糖和氨基酸,导致氧化还原平衡和细胞生物合成的破坏。SeChry 与其他治疗方法(如糖酵解抑制和化疗)联合使用可提高疗效。此外,通过利用 NSCLC 消耗乳酸的能力,研究了使用乳酸偶联树状聚合物纳米粒递送 SeChry 的方法,结果表明该方法对表达单羧酸转运蛋白的癌细胞具有特异性。

https://cdn.ncbi.nlm.nih.gov/pmc/blobs/a3b1/11292474/43dd90861fd0/bsr-44-bsr20240752-g1.jpg

文献AI研究员

20分钟写一篇综述,助力文献阅读效率提升50倍。

立即体验

用中文搜PubMed

大模型驱动的PubMed中文搜索引擎

马上搜索

文档翻译

学术文献翻译模型,支持多种主流文档格式。

立即体验