Suppr超能文献

日粮水飞蓟素通过改变后期产蛋母鸡的肝脏脂质代谢、盲肠微生物群功能及其代谢产物来提高生产性能。

Dietary silymarin improves performance by altering hepatic lipid metabolism and cecal microbiota function and its metabolites in late laying hens.

作者信息

Guo Yanghao, Xu Yudong, Wang Derun, Yang Shihao, Song Zehe, Li Rui, He Xi

机构信息

College of Animal Science and Technology, Hunan Agricultural University, Changsha, Hunan, 410128, China.

Hunan Engineering Research Center of Poultry Production Safety, Changsha, Hunan, 410128, China.

出版信息

J Anim Sci Biotechnol. 2024 Jul 13;15(1):100. doi: 10.1186/s40104-024-01057-w.

Abstract

BACKGROUND

Liver lipid dysregulation is one of the major factors in the decline of production performance in late-stage laying hens. Silymarin (SIL), a natural flavonolignan extracted from milk thistle, is known for its hepatoprotective and lipid-lowering properties in humans. This study evaluates whether SIL can provide similar benefits to late-stage laying hens. A total of 480 68-week-old Lohmann Pink laying hens were randomly assigned into 5 groups, each group consisting of 6 replicates with 16 hens each. The birds received a basal diet either without silymarin (control) or supplemented with silymarin at concentrations of 250, 500, 750, or 1,000 mg/kg (SIL250, SIL500, SIL750, SIL1000) over a 12-week period.

RESULTS

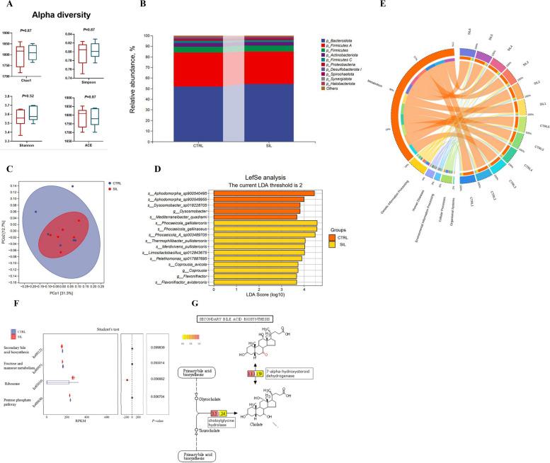
The CON group exhibited a significant decline in laying rates from weeks 9 to 12 compared to the initial 4 weeks (P = 0.042), while SIL supplementation maintained consistent laying rates throughout the study (P > 0.05). Notably, the SIL500 and SIL750 groups showed higher average egg weight than the CON group during weeks 5 to 8 (P = 0.049). The SIL750 group had a significantly higher average daily feed intake across the study period (P < 0.05), and the SIL500 group saw a marked decrease in the feed-to-egg ratio from weeks 5 to 8 (P = 0.003). Furthermore, the SIL500 group demonstrated significant reductions in serum ALT and AST levels (P < 0.05) and a significant decrease in serum triglycerides and total cholesterol at week 12 with increasing doses of SIL (P < 0.05). SIL also positively influenced liver enzyme expression (FASN, ACC, Apo-VLDL II, FXR, and CYP7A1; P < 0.05) and altered the cecal microbiota composition, enhancing species linked to secondary bile acid synthesis. Targeted metabolomics identified 9 metabolites predominantly involved in thiamin metabolism that were significantly different in the SIL groups (P < 0.05).

CONCLUSIONS

Our study demonstrated that dietary SIL supplementation could ameliorate egg production rate in late stage laying hens, mechanistically, this effect was via improving hepatic lipid metabolism and cecal microbiota function to achieve. Revealed the potentially of SIL as a feed supplementation to regulate hepatic lipid metabolism dysregulation. Overall, dietary 500 mg/kg SIL had the best effects.

摘要

背景

肝脏脂质失调是后期产蛋母鸡生产性能下降的主要因素之一。水飞蓟素(SIL)是一种从水飞蓟中提取的天然黄酮木脂素,以其对人体的肝脏保护和降脂特性而闻名。本研究评估SIL是否能为后期产蛋母鸡带来类似的益处。总共480只68周龄的罗曼粉蛋鸡被随机分为5组,每组由6个重复组成,每个重复16只鸡。在12周的时间里,这些鸡接受了不添加水飞蓟素的基础日粮(对照组)或添加了浓度为250、500、750或1000 mg/kg水飞蓟素的日粮(SIL250、SIL500、SIL750、SIL1000)。

结果

与最初的4周相比,对照组在第9至12周的产蛋率显著下降(P = 0.042),而添加SIL在整个研究过程中保持了稳定的产蛋率(P > 0.05)。值得注意的是,在第5至8周,SIL500和SIL750组的平均蛋重高于对照组(P = 0.049)。SIL750组在整个研究期间的平均日采食量显著更高(P < 0.05),SIL500组在第5至8周的料蛋比显著下降(P = 0.003)。此外,SIL500组血清谷丙转氨酶(ALT)和谷草转氨酶(AST)水平显著降低(P < 0.05),随着SIL剂量增加,第12周血清甘油三酯和总胆固醇显著下降(P < 0.05)。SIL还对肝脏酶表达产生积极影响(脂肪酸合酶(FASN)、乙酰辅酶A羧化酶(ACC)、载脂蛋白VLDL II(Apo-VLDL II)、法尼醇X受体(FXR)和细胞色素P450 7A1(CYP7A1);P < 0.05),并改变了盲肠微生物群组成,增强了与次级胆汁酸合成相关的物种。靶向代谢组学鉴定出9种主要参与硫胺素代谢的代谢物在SIL组中有显著差异(P < 0.05)。

结论

我们的研究表明,日粮中添加SIL可以改善后期产蛋母鸡的产蛋率,从机制上讲,这种效果是通过改善肝脏脂质代谢和盲肠微生物群功能来实现的。揭示了SIL作为饲料添加剂调节肝脏脂质代谢失调的潜力。总体而言,日粮中添加500 mg/kg SIL效果最佳。

https://cdn.ncbi.nlm.nih.gov/pmc/blobs/a592/11245868/213a08b3876f/40104_2024_1057_Fig1_HTML.jpg

文献AI研究员

20分钟写一篇综述,助力文献阅读效率提升50倍。

立即体验

用中文搜PubMed

大模型驱动的PubMed中文搜索引擎

马上搜索

文档翻译

学术文献翻译模型,支持多种主流文档格式。

立即体验