Suppr超能文献

通过检测优化流程定义曲妥珠单抗介导的ADCC检测的关键参数,重点关注冷冻保存的效应细胞对检测性能的影响。

Define Critical Parameters of Trastuzumab-Mediated ADCC Assays via Assay Optimization Processes, Focusing on the Impact of Cryopreserved Effector Cells on Assay Performance.

作者信息

Peng Hanjing, Endo Yukinori, Wu Wen Jin

机构信息

Division of Pharmaceutical Quality Research III (OPQR III), Office of Pharmaceutical Quality Research (OPQR), Office of Pharmaceutical Quality (OPQ), Center for Drug Evaluation and Research (CDER), U.S. Food and Drug Administration (FDA), 10903 New Hampshire Avenue, Silver Spring, MD 20993, USA.

出版信息

Cancers (Basel). 2024 Jun 27;16(13):2367. doi: 10.3390/cancers16132367.

Abstract

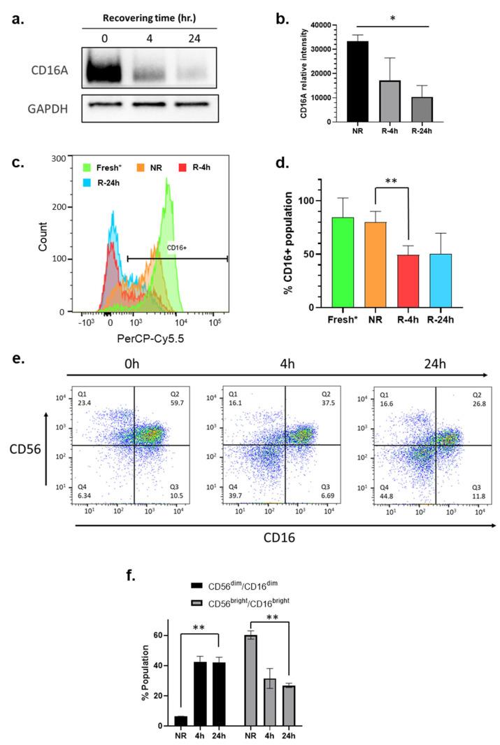
The mechanisms of mAb-induced ADCC have been well established. However, the ADCC bioassays used to quantify mAb-induced ADCC require continued development/refinement to properly assess and compare the potency of newly developed therapeutic mAbs and biosimilars to meet regulatory requirements. We used trastuzumab and a lactate dehydrogenase (LDH)-based ADCC bioassay as a model to define critical parameters of the ADCC bioassay, describing how several bioassay parameters, including preparation of effector cells, E/T ratio, target cell selection, bioassay media components, and treatment time can influence the data quality of the ADCC activity. We confirm that a 4 to 24 h recovery cultivation is required to restore peripheral blood mononuclear cells (PBMCs) and natural killer (NK) cell activity toward ADCC when using cryopreserved PBMCs. Furthermore, we delineated the cellular mechanisms underlying the restored ADCC activity following the recovery cultivation. We observed that CD69, an early marker of NK cell activation, was upregulated and a new subset CD56/CD16 population was dramatically increased in the recovered NK cells, which led to an increase in expression and secretion of perforin, granzyme B, and cytokine production. This study provides comprehensive technical insights into ADCC bioassay optimization to inform trastuzumab biosimilar development. The knowledge gained from this study can also be leveraged to guide bioassay development for therapeutic mAbs with ADCC as the primary mechanism of action.

摘要

单克隆抗体(mAb)诱导的抗体依赖细胞介导的细胞毒性作用(ADCC)机制已得到充分证实。然而,用于量化mAb诱导的ADCC的生物测定方法需要持续开发/优化,以正确评估和比较新开发的治疗性mAb和生物类似药的效力,以满足监管要求。我们使用曲妥珠单抗和基于乳酸脱氢酶(LDH)的ADCC生物测定作为模型来定义ADCC生物测定的关键参数,描述包括效应细胞制备、效应细胞与靶细胞比例(E/T比)、靶细胞选择、生物测定培养基成分和处理时间等几个生物测定参数如何影响ADCC活性的数据质量。我们证实,当使用冷冻保存的外周血单核细胞(PBMC)时,需要4至24小时的恢复培养来恢复PBMC和自然杀伤(NK)细胞对ADCC的活性。此外,我们还描述了恢复培养后ADCC活性恢复的细胞机制。我们观察到,NK细胞激活的早期标志物CD69上调,并且在恢复的NK细胞中一个新的CD56/CD16亚群显著增加,这导致穿孔素、颗粒酶B的表达和分泌增加以及细胞因子产生增加。本研究为ADCC生物测定优化提供了全面的技术见解,为曲妥珠单抗生物类似药的开发提供参考。本研究获得的知识也可用于指导以ADCC作为主要作用机制的治疗性mAb的生物测定开发。

https://cdn.ncbi.nlm.nih.gov/pmc/blobs/7bcc/11240353/b11c1991739e/cancers-16-02367-g001.jpg

文献AI研究员

20分钟写一篇综述,助力文献阅读效率提升50倍。

立即体验

用中文搜PubMed

大模型驱动的PubMed中文搜索引擎

马上搜索

文档翻译

学术文献翻译模型,支持多种主流文档格式。

立即体验