Suppr超能文献

通过加权基因共表达网络分析(WGCNA)和机器学习算法鉴定出的TLE4下调通过激活JAK/STAT通路促进甲状腺乳头状癌进展。

TLE4 downregulation identified by WGCNA and machine learning algorithm promotes papillary thyroid carcinoma progression via activating JAK/STAT pathway.

作者信息

Lin Junyu, Cai Beichen, Lin Qian, Lin Xinjian, Wang Biao, Chen Xiangjin

机构信息

Department of Thyroid and Breast Surgery, the First Affiliated Hospital, Fujian Medical University, 350005, Fuzhou, Fujian, China.

Department of Thyroid and Breast Surgery, National Regional Medical Center, Binhai Campus of the First Affiliated Hospital, Fujian Medical University, 350212, Fuzhou, Fujian, China.

出版信息

J Cancer. 2024 Jul 9;15(14):4759-4776. doi: 10.7150/jca.95501. eCollection 2024.

Abstract

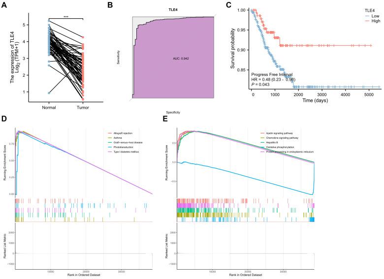
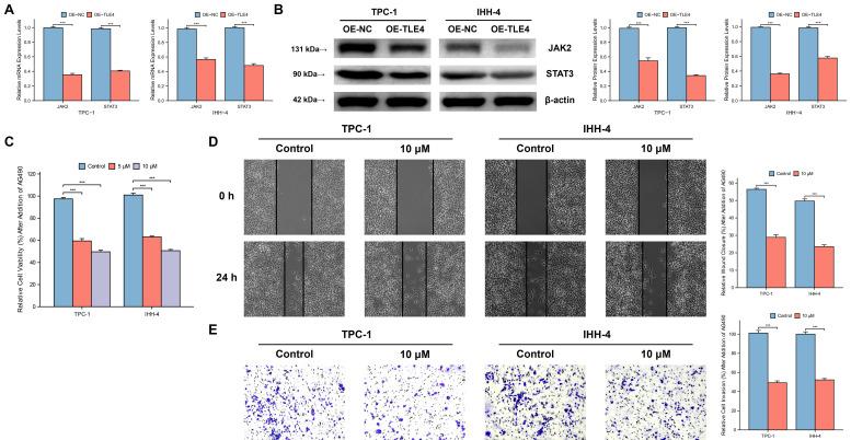
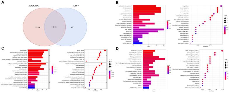
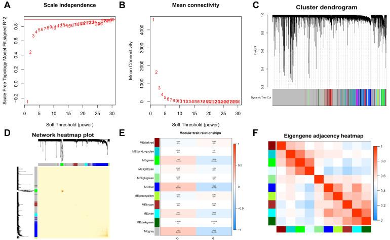
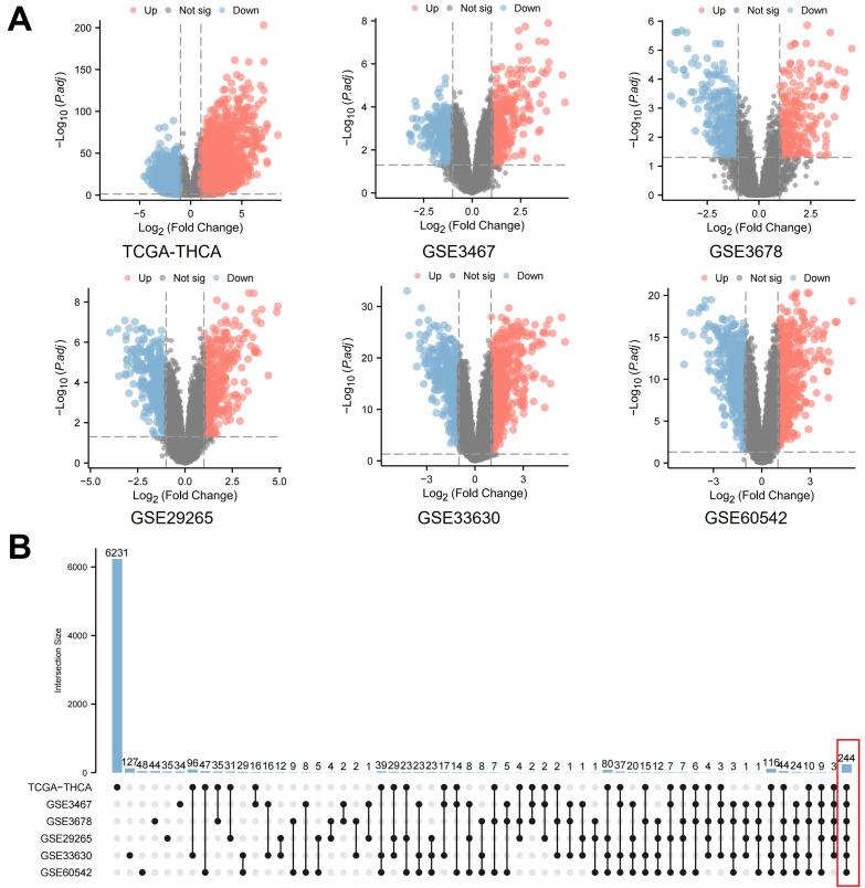
Papillary Thyroid Carcinoma (PTC), a common type of thyroid cancer, has a pathogenesis that is not fully understood. This study utilizes a range of public databases, sophisticated bioinformatics tools, and empirical approaches to explore the key genetic components and pathways implicated in PTC, particularly concentrating on the Transducin-Like Enhancer of Split 4 (TLE4) gene. Public databases such as TCGA and GEO were utilized to conduct differential gene expression analysis in PTC. Hub genes were identified using Weighted Gene Co-expression Network Analysis (WGCNA), and machine learning techniques, including Random Forest, LASSO regression, and SVM-RFE, were employed for biomarker identification. The clinical impact of the TLE4 gene was assessed in terms of diagnostic accuracy, prognostic value, and its functional enrichment analysis in PTC. Additionally, the study focused on understanding the role of TLE4 in the dynamics of immune cell infiltration, gene function enhancement, and behaviors of PTC cells like growth, migration, and invasion. To complement these analyses, studies were performed using a xenograft mouse model. 244 genes with significant differential expression across various databases were identified. WGCNA indicated a strong link between specific gene modules and PTC. Machine learning analysis brought the TLE4 gene into focus as a key biomarker. Bioinformatics studies verified that TLE4 expression is lower in PTC, linking it to immune cell infiltration and the JAK-STAT signaling pathways. Experimental data revealed that decreased TLE4 expression in PTC cell lines leads to enhanced cell growth, migration, invasion, and activates the JAK/STAT pathway. In contrast, TLE4 overexpression in these cells inhibited tumor growth and metastasis. This study sheds light on TLE4's crucial role in PTC pathogenesis, positioning it as a potential biomarker and target for therapy. The integration of multi-omics data and advanced analytical methods provides a robust framework for understanding PTC at a molecular level, potentially guiding personalized treatment strategies.

摘要

乳头状甲状腺癌(PTC)是一种常见的甲状腺癌类型,其发病机制尚未完全明确。本研究利用一系列公共数据库、先进的生物信息学工具和实证方法,探索与PTC相关的关键基因成分和途径,尤其聚焦于分裂样转录增强子4(TLE4)基因。利用诸如TCGA和GEO等公共数据库对PTC进行差异基因表达分析。使用加权基因共表达网络分析(WGCNA)鉴定枢纽基因,并采用包括随机森林、LASSO回归和支持向量机递归特征消除(SVM-RFE)在内的机器学习技术进行生物标志物鉴定。从诊断准确性、预后价值及其在PTC中的功能富集分析等方面评估TLE4基因的临床影响。此外,该研究致力于了解TLE4在免疫细胞浸润动态、基因功能增强以及PTC细胞生长、迁移和侵袭等行为中的作用。为补充这些分析,使用异种移植小鼠模型进行了研究。在各个数据库中鉴定出244个具有显著差异表达的基因。WGCNA表明特定基因模块与PTC之间存在紧密联系。机器学习分析使TLE4基因成为关键生物标志物。生物信息学研究证实PTC中TLE4表达较低,将其与免疫细胞浸润和JAK-STAT信号通路联系起来。实验数据显示,PTC细胞系中TLE4表达降低会导致细胞生长、迁移、侵袭增强,并激活JAK/STAT途径。相反,这些细胞中TLE4过表达会抑制肿瘤生长和转移。本研究揭示了TLE4在PTC发病机制中的关键作用,将其定位为潜在的生物标志物和治疗靶点。多组学数据与先进分析方法的整合为在分子水平理解PTC提供了一个强大的框架,可能指导个性化治疗策略。

https://cdn.ncbi.nlm.nih.gov/pmc/blobs/5a43/11242334/2412d08cb4cf/jcav15p4759g001.jpg

文献AI研究员

20分钟写一篇综述,助力文献阅读效率提升50倍。

立即体验

用中文搜PubMed

大模型驱动的PubMed中文搜索引擎

马上搜索

文档翻译

学术文献翻译模型,支持多种主流文档格式。

立即体验