Suppr超能文献

DPF2过表达与肝细胞癌中的免疫浸润及不良预后相关。

DPF2 overexpression correlates with immune infiltration and dismal prognosis in hepatocellular carcinoma.

作者信息

Yang Kejian, Nong Jusen, Xie Haixiang, Wan Zuyin, Zhou Xin, Liu Junqi, Qin Chongjiu, Luo Jianzhu, Zhu Guangzhi, Peng Tao

机构信息

Department of Hepatobiliary Surgery, The First Affiliated Hospital of Guangxi Medical University, Nanning, Guangxi Zhuang Autonomous Region, People's Republic of China.

Guangxi Key Laboratory of Enhanced Recovery after Surgery for Gastrointestinal Cancer, Nanning, Guangxi Zhuang Autonomous Region, People's Republic of China.

出版信息

J Cancer. 2024 Jul 2;15(14):4668-4685. doi: 10.7150/jca.97437. eCollection 2024.

Abstract

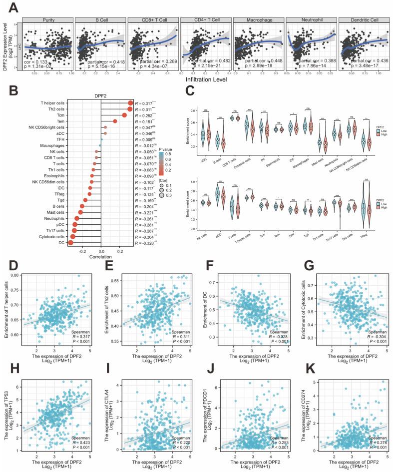
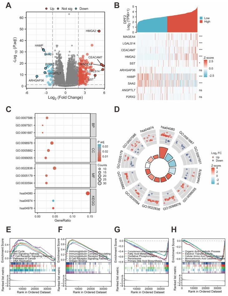
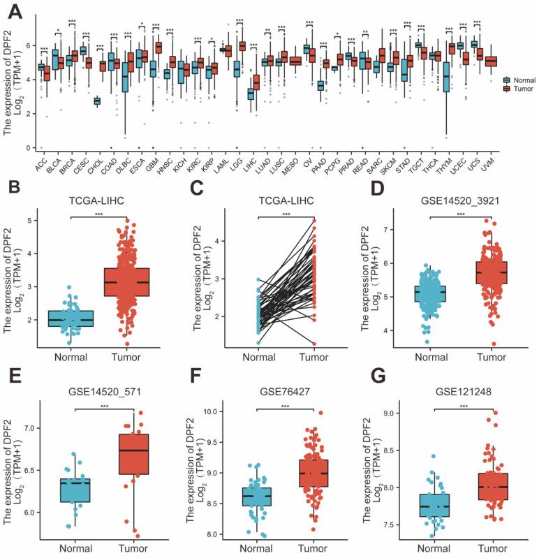
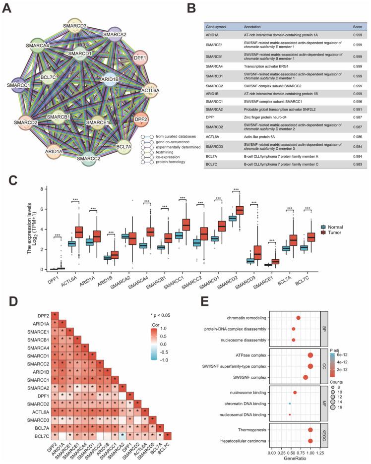
Double plant homeodomain finger 2 (DPF2), belonging to the d4 family of structural domains, has been associated with various human malignancies. However, its impact on hepatocellular carcinoma (HCC) remains unclear. The objective of this study is to elucidate the role of DPF2 in the diagnosis and prognosis of HCC. DPF2 gene expression in HCC and adjacent tissues was analyzed using Gene Expression Omnibus (GEO) and The Cancer Genome Atlas (TCGA) databases, validated by immunohistochemical staining of Guangxi specimens and data from the Human Protein Atlas (HPA). Gene Ontology (GO), Kyoto Encyclopedia of Genes and Genome (KEGG), and Gene Set Enrichment Analysis (GSEA) were used to identify DPF2's potential pathways and functions in HCC. DPF2's mutation and methylation statuses were assessed via cBioPortal and MethSurv. The association between DPF2 and immune infiltration was investigated by TIMER. The prognostic value of DPF2 in HCC was established through Kaplan-Meier and Cox regression analyses. DPF2 levels were significantly higher in HCC than normal tissues (p<0.001), correlating with more severe HCC features (p<0.05). Higher DPF2 expression predicted poorer overall survival (OS), disease-specific survival (DSS), and progression-free interval (PFI). DPF2 involvement was noted in critical signaling pathways including the cell cycle and Wnt. It also correlated with T helper cells, Th2 cells, and immune checkpoints like CTLA-4, PD-1, and PD-L1. High DPF2 expression, associated with poor HCC prognosis, may disrupt tumor immune balance and promote immune evasion. DPF2 could potentially be utilized as a biomarker for diagnosing and prognosticating hepatocellular carcinoma.

摘要

双植物同源结构域指蛋白2(DPF2)属于d4结构域家族,与多种人类恶性肿瘤有关。然而,其对肝细胞癌(HCC)的影响仍不清楚。本研究的目的是阐明DPF2在HCC诊断和预后中的作用。使用基因表达综合数据库(GEO)和癌症基因组图谱(TCGA)分析HCC及癌旁组织中DPF2基因的表达,并通过广西标本的免疫组织化学染色和人类蛋白质图谱(HPA)的数据进行验证。利用基因本体论(GO)、京都基因与基因组百科全书(KEGG)和基因集富集分析(GSEA)来确定DPF2在HCC中的潜在途径和功能。通过cBioPortal和MethSurv评估DPF2的突变和甲基化状态。通过TIMER研究DPF2与免疫浸润之间的关联。通过Kaplan-Meier和Cox回归分析确定DPF2在HCC中的预后价值。DPF2在HCC中的水平显著高于正常组织(p<0.001),与更严重的HCC特征相关(p<0.05)。较高的DPF2表达预示着较差的总生存期(OS)、疾病特异性生存期(DSS)和无进展生存期(PFI)。DPF2参与了包括细胞周期和Wnt在内的关键信号通路。它还与辅助性T细胞、Th2细胞以及免疫检查点如CTLA-4、PD-1和PD-L1相关。高DPF2表达与HCC预后不良相关,可能会破坏肿瘤免疫平衡并促进免疫逃逸。DPF2有可能被用作诊断和预测肝细胞癌的生物标志物。

https://cdn.ncbi.nlm.nih.gov/pmc/blobs/5fc4/11242344/0ee32328d6bf/jcav15p4668g001.jpg

文献AI研究员

20分钟写一篇综述,助力文献阅读效率提升50倍。

立即体验

用中文搜PubMed

大模型驱动的PubMed中文搜索引擎

马上搜索

文档翻译

学术文献翻译模型,支持多种主流文档格式。

立即体验