Suppr超能文献

一种新的 RNA 合成方法:稳定且功能共连接启动子 DNA 和 T7 RNA 聚合酶的固定化。

A new approach to RNA synthesis: immobilization of stably and functionally co-tethered promoter DNA and T7 RNA polymerase.

机构信息

Department of Chemistry, University of Massachusetts Amherst, Amherst, MA 01003, USA.

出版信息

Nucleic Acids Res. 2024 Sep 23;52(17):10607-10618. doi: 10.1093/nar/gkae599.

Abstract

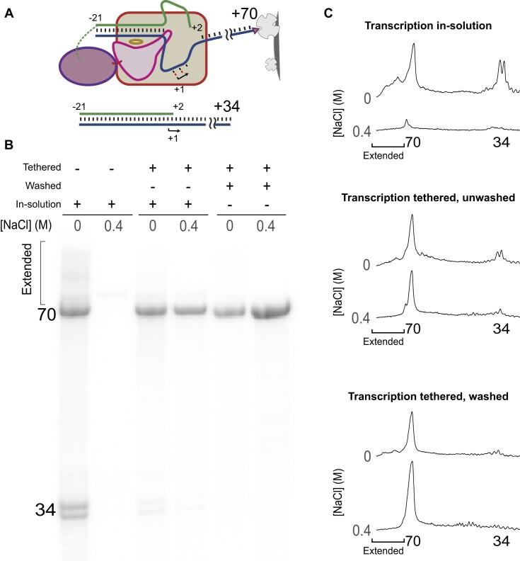
Current approaches to RNA synthesis/manufacturing require substantial (and incomplete) purification post-synthesis. We have previously demonstrated the synthesis of RNA from a complex in which T7 RNA polymerase is tethered to promoter DNA. In the current work, we extend this approach to demonstrate an extremely stable system of functional co-tethered complex to a solid support. Using the system attached to magnetic beads, we carry out more than 20 rounds of synthesis using the initial polymerase-DNA construct. We further demonstrate the wide utility of this system in the synthesis of short RNA, a CRISPR guide RNA, and a protein-coding mRNA. In all cases, the generation of self-templated double stranded RNA (dsRNA) impurities are greatly reduced, by both the tethering itself and by the salt-tolerance that local co-tethering provides. Transfection of the mRNA into HEK293T cells shows a correlation between added salt in the transcription reaction (which inhibits RNA rebinding that generates RNA-templated extensions) and significantly increased expression and reduced innate immune stimulation by the mRNA reaction product. These results point in the direction of streamlined processes for synthesis/manufacturing of high-quality RNA of any length, and at greatly reduced costs.

摘要

目前的 RNA 合成/制造方法需要在合成后进行大量(且不完全)的纯化。我们之前已经证明了 T7 RNA 聚合酶与启动子 DNA 连接的复合物中 RNA 的合成。在目前的工作中,我们扩展了这种方法,以证明一种功能共连接复合物与固体载体之间极其稳定的系统。我们使用附着在磁珠上的系统,使用初始聚合酶-DNA 构建体进行了超过 20 轮的合成。我们进一步证明了该系统在短 RNA、CRISPR 指导 RNA 和蛋白编码 mRNA 的合成中的广泛适用性。在所有情况下,通过连接本身和局部共连接提供的耐盐性,大大减少了自我模板化双链 RNA (dsRNA) 杂质的产生。将 mRNA 转染到 HEK293T 细胞中表明,转录反应中添加的盐(抑制生成 RNA 模板延伸的 RNA 重新结合)与 mRNA 反应产物的表达显著增加和先天免疫刺激减少之间存在相关性。这些结果表明,对于任何长度的高质量 RNA 的合成/制造,可以采用简化的流程,并大大降低成本。

https://cdn.ncbi.nlm.nih.gov/pmc/blobs/331c/11417385/027a6d7a7d02/gkae599figgra1.jpg

文献AI研究员

20分钟写一篇综述,助力文献阅读效率提升50倍。

立即体验

用中文搜PubMed

大模型驱动的PubMed中文搜索引擎

马上搜索

文档翻译

学术文献翻译模型,支持多种主流文档格式。

立即体验