Suppr超能文献

水杨酸盐通过激活 AMP 激活的蛋白激酶诱导上皮细胞肌动蛋白重排,并促进小鼠的伤口愈合和收缩。

Salicylate induces epithelial actin reorganization via activation of the AMP-activated protein kinase and promotes wound healing and contraction in mice.

机构信息

Department of Plastic and Reconstructive Surgery, Keio University School of Medicine, 35 Shinanomachi, Shinjuku-Ku, Tokyo, 160-8582, Japan.

出版信息

Sci Rep. 2024 Jul 16;14(1):16442. doi: 10.1038/s41598-024-67266-5.

Abstract

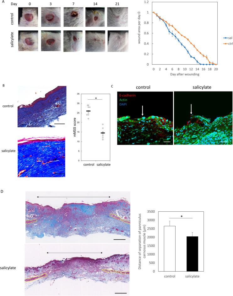
Wounds that occur in adults form scars due to fibrosis, whereas those in embryos regenerate. If wound healing in embryos is mimicked in adults, scarring can be reduced. We found that mouse fetuses could regenerate tissues up to embryonic day (E) 13, but visible scars remained thereafter. This regeneration pattern requires actin cable formation at the epithelial wound margin via activation of adenosine monophosphate (AMP)-activated protein kinase (AMPK). Here, we investigated whether the AMPK-activating effect of salicylate, an anti-inflammatory drug, promotes regenerative wound healing. Salicylate administration resulted in actin cable formation and complete wound regeneration in E14 fetuses, in which scarring should have normally occurred, and promoted contraction of the panniculus carnosus muscle, resulting in complete wound regeneration. In vitro, salicylate further induced actin remodeling in mouse epidermal keratinocytes in a manner dependent on cell and substrate target-specific AMPK activation and subsequent regulation of Rac1 signaling. Furthermore, salicylate promoted epithelialization, enhanced panniculus carnosus muscle contraction, and inhibited scar formation in adult mice. Administration of salicylates to wounds immediately after injury may be a novel method for preventing scarring by promoting a wound healing pattern similar to that of embryonic wounds.

摘要

成人受伤后会形成疤痕,这是由于纤维化所致;而胚胎受伤后则会再生。如果能在成人身上模拟胚胎的伤口愈合方式,就可以减少疤痕的形成。我们发现,老鼠胎儿在胚胎期第 13 天(E)之前可以再生组织,但此后可见明显的疤痕。这种再生模式需要在表皮伤口边缘形成肌动蛋白电缆,通过激活单磷酸腺苷(AMP)激活的蛋白激酶(AMPK)。在这里,我们研究了抗炎药水杨酸的 AMPK 激活作用是否能促进再生性伤口愈合。水杨酸的给药导致 E14 胎儿中的肌动蛋白电缆形成和完全的伤口再生,而在正常情况下,这些胎儿应该会形成疤痕,并且促进了肉垂肌的收缩,从而导致完全的伤口再生。在体外,水杨酸以依赖于细胞和基底物靶标特异性 AMPK 激活以及随后对 Rac1 信号的调节的方式,进一步诱导了小鼠表皮角质形成细胞中的肌动蛋白重塑。此外,水杨酸还促进了上皮形成,增强了肉垂肌的收缩,并抑制了成年小鼠的疤痕形成。在受伤后立即向伤口施用水杨酸盐可能是一种通过促进类似于胚胎伤口的愈合模式来预防疤痕形成的新方法。

https://cdn.ncbi.nlm.nih.gov/pmc/blobs/0bd8/11252334/36b466d5c717/41598_2024_67266_Fig1a_HTML.jpg

文献AI研究员

20分钟写一篇综述,助力文献阅读效率提升50倍。

立即体验

用中文搜PubMed

大模型驱动的PubMed中文搜索引擎

马上搜索

文档翻译

学术文献翻译模型,支持多种主流文档格式。

立即体验