Suppr超能文献

基于代谢组学的机器学习揭示了接受化学免疫疗法的非小细胞肺癌患者中性粒细胞胞外诱捕网相关的代谢特征。

Machine learning based on metabolomics unveils neutrophil extracellular trap-related metabolic signatures in non-small cell lung cancer patients undergoing chemoimmunotherapy.

作者信息

Li Yu-Ning, Su Jia-Lin, Tan Shu-Hua, Chen Xing-Long, Cheng Tian-Li, Jiang Zhou, Luo Yong-Zhong, Zhang Le-Meng

机构信息

School of Life and Health Sciences, Hunan University of Science and Technology, Xiangtan 411201, Hunan Province, China.

Department of Thoracic Medicine, Hunan Cancer Hospital, Changsha 410013, Hunan Province, China.

出版信息

World J Clin Cases. 2024 Jul 16;12(20):4091-4107. doi: 10.12998/wjcc.v12.i20.4091.

Abstract

BACKGROUND

Non-small cell lung cancer (NSCLC) is the primary form of lung cancer, and the combination of chemotherapy with immunotherapy offers promising treatment options for patients suffering from this disease. However, the emergence of drug resistance significantly limits the effectiveness of these therapeutic strategies. Consequently, it is imperative to devise methods for accurately detecting and evaluating the efficacy of these treatments.

AIM

To identify the metabolic signatures associated with neutrophil extracellular traps (NETs) and chemoimmunotherapy efficacy in NSCLC patients.

METHODS

In total, 159 NSCLC patients undergoing first-line chemoimmunotherapy were enrolled. We first investigated the characteristics influencing clinical efficacy. Circulating levels of NETs and cytokines were measured by commercial kits. Liquid chromatography tandem mass spectrometry quantified plasma metabolites, and differential metabolites were identified. Least absolute shrinkage and selection operator, support vector machine-recursive feature elimination, and random forest algorithms were employed. By using plasma metabolic profiles and machine learning algorithms, predictive metabolic signatures were established.

RESULTS

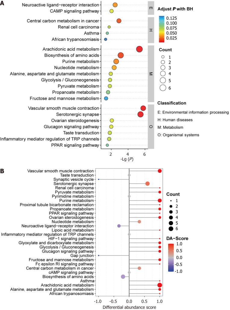
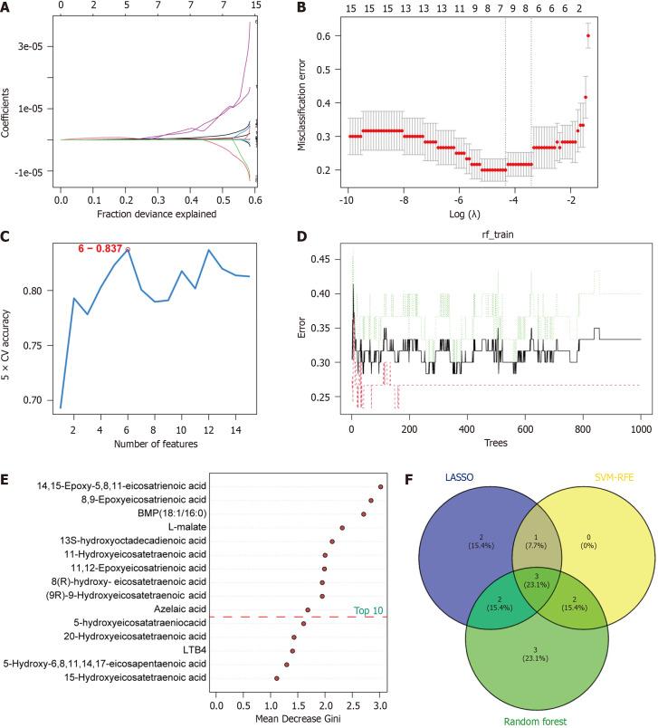
First, the levels of circulating interleukin-8, neutrophil-to-lymphocyte ratio, and NETs were closely related to poor efficacy of first-line chemoimmunotherapy. Patients were classed into a low NET group or a high NET group. A total of 54 differential plasma metabolites were identified. These metabolites were primarily involved in arachidonic acid and purine metabolism. Three key metabolites were identified as crucial variables, including 8,9-epoxyeicosatrienoic acid, L-malate, and bis(monoacylglycerol)phosphate (18:1/16:0). Using metabolomic sequencing data and machine learning methods, key metabolic signatures were screened to predict NET level as well as chemoimmunotherapy efficacy.

CONCLUSION

The identified metabolic signatures may effectively distinguish NET levels and predict clinical benefit from chemoimmunotherapy in NSCLC patients.

摘要

背景

非小细胞肺癌(NSCLC)是肺癌的主要形式,化疗与免疫疗法的联合为患有这种疾病的患者提供了有前景的治疗选择。然而,耐药性的出现显著限制了这些治疗策略的有效性。因此,必须设计出准确检测和评估这些治疗效果的方法。

目的

确定与NSCLC患者中性粒细胞胞外陷阱(NETs)及化疗免疫治疗疗效相关的代谢特征。

方法

共纳入159例接受一线化疗免疫治疗的NSCLC患者。我们首先研究了影响临床疗效的特征。使用商业试剂盒测量NETs和细胞因子的循环水平。液相色谱串联质谱法定量血浆代谢物,并鉴定差异代谢物。采用最小绝对收缩和选择算子、支持向量机递归特征消除和随机森林算法。通过使用血浆代谢谱和机器学习算法,建立预测性代谢特征。

结果

首先,循环白细胞介素-8、中性粒细胞与淋巴细胞比值和NETs水平与一线化疗免疫治疗疗效不佳密切相关。患者被分为低NET组或高NET组。共鉴定出54种差异血浆代谢物。这些代谢物主要参与花生四烯酸和嘌呤代谢。确定了三种关键代谢物为关键变量,包括8,9-环氧二十碳三烯酸、L-苹果酸和双(单酰甘油)磷酸酯(18:1/16:0)。利用代谢组学测序数据和机器学习方法,筛选出关键代谢特征以预测NET水平以及化疗免疫治疗疗效。

结论

所确定的代谢特征可能有效区分NET水平,并预测NSCLC患者化疗免疫治疗的临床获益。

https://cdn.ncbi.nlm.nih.gov/pmc/blobs/9734/11235537/e97438cb96f2/WJCC-12-4091-g001.jpg

文献AI研究员

20分钟写一篇综述,助力文献阅读效率提升50倍。

立即体验

用中文搜PubMed

大模型驱动的PubMed中文搜索引擎

马上搜索

文档翻译

学术文献翻译模型,支持多种主流文档格式。

立即体验