Suppr超能文献

科凯恩综合征与转录延伸过程中RNA聚合酶II停滞诱导的R环升高有关。

Cockayne Syndrome Linked to Elevated R-Loops Induced by Stalled RNA Polymerase II during Transcription Elongation.

作者信息

Zhang Xuan, Xu Jun, Hu Jing, Zhang Sitao, Hao Yajing, Zhang Dongyang, Qian Hao, Wang Dong, Fu Xiang-Dong

机构信息

Department of Cellular and Molecular Medicine, University of California San Diego, La Jolla, CA, USA.

Department of Chemistry and Biochemistry, University of California San Diego, La Jolla, CA, USA.

出版信息

Nat Commun. 2024 Jul 17;15(1):6031. doi: 10.1038/s41467-024-50298-w.

Abstract

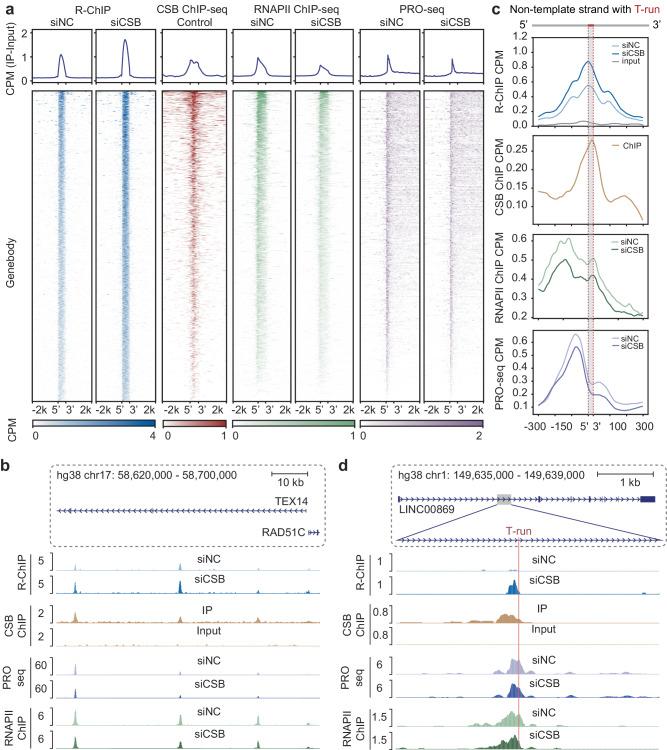
Mutations in the Cockayne Syndrome group B (CSB) gene cause cancer in mice, but premature aging and severe neurodevelopmental defects in humans. CSB, a member of the SWI/SNF family of chromatin remodelers, plays diverse roles in regulating gene expression and transcription-coupled nucleotide excision repair (TC-NER); however, these functions do not explain the distinct phenotypic differences observed between CSB-deficient mice and humans. During investigating Cockayne Syndrome-associated genome instability, we uncover an intrinsic mechanism that involves elongating RNA polymerase II (RNAPII) undergoing transient pauses at internal T-runs where CSB is required to propel RNAPII forward. Consequently, CSB deficiency retards RNAPII elongation in these regions, and when coupled with G-rich sequences upstream, exacerbates genome instability by promoting R-loop formation. These R-loop prone motifs are notably abundant in relatively long genes related to neuronal functions in the human genome, but less prevalent in the mouse genome. These findings provide mechanistic insights into differential impacts of CSB deficiency on mice versus humans and suggest that the manifestation of the Cockayne Syndrome phenotype in humans results from the progressive evolution of mammalian genomes.

摘要

科凯恩综合征B组(CSB)基因的突变在小鼠中会引发癌症,但在人类中会导致早衰和严重的神经发育缺陷。CSB是染色质重塑SWI/SNF家族的成员之一,在调节基因表达和转录偶联核苷酸切除修复(TC-NER)中发挥多种作用;然而,这些功能并不能解释在CSB缺陷小鼠和人类之间观察到的明显表型差异。在研究与科凯恩综合征相关的基因组不稳定性过程中,我们发现了一种内在机制,该机制涉及延长的RNA聚合酶II(RNAPII)在内部T序列处短暂停顿,而CSB是推动RNAPII向前所必需的。因此,CSB缺陷会阻碍这些区域的RNAPII延伸,并且当与上游富含G的序列结合时,会通过促进R环形成加剧基因组不稳定性。这些易于形成R环的基序在人类基因组中与神经元功能相关的相对较长基因中显著丰富,但在小鼠基因组中则不太普遍。这些发现为CSB缺陷对小鼠和人类的不同影响提供了机制性见解,并表明人类中科凯恩综合征表型的表现是哺乳动物基因组逐步进化的结果。

https://cdn.ncbi.nlm.nih.gov/pmc/blobs/998b/11255242/f5968ae5dec6/41467_2024_50298_Fig1_HTML.jpg

文献AI研究员

20分钟写一篇综述,助力文献阅读效率提升50倍。

立即体验

用中文搜PubMed

大模型驱动的PubMed中文搜索引擎

马上搜索

文档翻译

学术文献翻译模型,支持多种主流文档格式。

立即体验