Suppr超能文献

COVID-19(PASC)后急性后遗症的血液 DNA 甲基化:一项前瞻性队列研究。

Blood DNA methylation in post-acute sequelae of COVID-19 (PASC): a prospective cohort study.

机构信息

Division of Pulmonary and Critical Care Medicine, Albany Medical Center, Albany, NY, USA; Department of Molecular and Cellular Physiology, Albany Medical College, Albany, NY, USA.

Department of Neurological Surgery, University of Wisconsin, Madison, WI, USA.

出版信息

EBioMedicine. 2024 Aug;106:105251. doi: 10.1016/j.ebiom.2024.105251. Epub 2024 Jul 17.

Abstract

BACKGROUND

DNA methylation integrates environmental signals with transcriptional programs. COVID-19 infection induces changes in the host methylome. While post-acute sequelae of COVID-19 (PASC) is a long-term complication of acute illness, its association with DNA methylation is unknown. No universal blood marker of PASC, superseding single organ dysfunctions, has yet been identified.

METHODS

In this single centre prospective cohort study, PASC, post-COVID without PASC, and healthy participants were enrolled to investigate their symptoms association with peripheral blood DNA methylation data generated with state-of-the-art whole genome sequencing. PASC-induced quality-of-life deterioration was scored with a validated instrument, SF-36. Analyses were conducted to identify potential functional roles of differentially methylated loci, and machine learning algorithms were used to resolve PASC severity.

FINDINGS

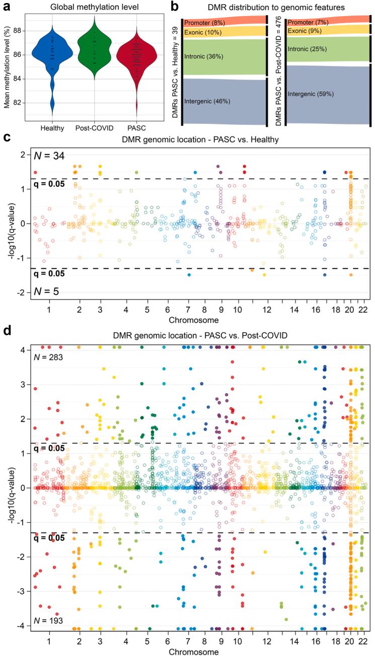
103 patients with PASC (22.3% male, 77.7% female), 15 patients with previous COVID-19 infection but no PASC (40.0% male, 60.0% female), and 27 healthy volunteers (48.1% male, 51.9% female) were enrolled. Whole genome methylation sequencing revealed 39 differentially methylated regions (DMRs) specific to PASC, each harbouring an average of 15 consecutive positions, that differentiate patients with PASC from the two control groups. Motif analyses of PASC-regulated DMRs identify binding domains for transcription factors regulating circadian rhythm and others. Some DMRs annotated to protein coding genes were associated with changes of RNA expression. Machine learning support vector algorithm and random forest hierarchical clustering reveal 28 unique differentially methylated positions (DMPs) in the genome discriminating patients with better and worse quality of life.

INTERPRETATION

Blood DNA methylation levels identify PASC, stratify PASC severity, and suggest that DNA motifs are targeted by circadian rhythm-regulating pathways in PASC.

FUNDING

This project has been funded by the following agencies: NIH-AI173035 (A. Jaitovich and R. Alisch); and NIH-AG066179 (R. Alisch).

摘要

背景

DNA 甲基化将环境信号与转录程序整合在一起。COVID-19 感染会引起宿主甲基组的变化。虽然 COVID-19 的后遗症(PASC)是急性疾病的长期并发症,但它与 DNA 甲基化的关系尚不清楚。目前还没有一种通用的血液标志物可以替代单一器官功能障碍来诊断 PASC。

方法

在这项单中心前瞻性队列研究中,我们招募了 PASC 患者、COVID-19 后无 PASC 患者和健康参与者,以研究他们的症状与使用最先进的全基因组测序生成的外周血 DNA 甲基化数据之间的关系。使用经过验证的工具(SF-36)对 PASC 引起的生活质量恶化进行评分。我们进行了分析,以确定差异甲基化基因座的潜在功能作用,并使用机器学习算法来解决 PASC 的严重程度。

结果

共纳入 103 例 PASC 患者(22.3%为男性,77.7%为女性)、15 例以前患有 COVID-19 感染但无 PASC 患者(40.0%为男性,60.0%为女性)和 27 例健康志愿者(48.1%为男性,51.9%为女性)。全基因组甲基化测序显示 39 个特定于 PASC 的差异甲基化区域(DMR),每个区域平均包含 15 个连续位置,可将 PASC 患者与两个对照组区分开来。对 PASC 调节的 DMR 的基序分析确定了调节昼夜节律和其他转录因子的结合域。一些注释为蛋白质编码基因的 DMR 与 RNA 表达的变化有关。机器学习支持向量算法和随机森林层次聚类揭示了基因组中 28 个独特的差异甲基化位置(DMP),可区分生活质量更好和更差的患者。

结论

血液 DNA 甲基化水平可识别 PASC、分层 PASC 严重程度,并表明 DNA 基序是 PASC 中昼夜节律调节途径的靶点。

资助

本项目得到以下机构的资助:NIH-AI173035(A. Jaitovich 和 R. Alisch);NIH-AG066179(R. Alisch)。

https://cdn.ncbi.nlm.nih.gov/pmc/blobs/f47d/11286994/8b5cf1081965/gr1.jpg

文献AI研究员

20分钟写一篇综述,助力文献阅读效率提升50倍。

立即体验

用中文搜PubMed

大模型驱动的PubMed中文搜索引擎

马上搜索

文档翻译

学术文献翻译模型,支持多种主流文档格式。

立即体验