Suppr超能文献

ERBB2 突变定义了一组子宫内膜癌亚群,这些亚群与高肿瘤突变负担和微卫星不稳定高(MSI-H)分子亚型相关。

ERBB2 mutations define a subgroup of endometrial carcinomas associated with high tumor mutational burden and the microsatellite instability-high (MSI-H) molecular subtype.

机构信息

Department of Pathology and Laboratory Medicine, Memorial Sloan Kettering Cancer Center, New York, NY, USA.

Department of Radiology, Memorial Sloan Kettering Cancer Center, New York, NY, USA.

出版信息

Mol Oncol. 2024 Oct;18(10):2356-2368. doi: 10.1002/1878-0261.13698. Epub 2024 Jul 19.

Abstract

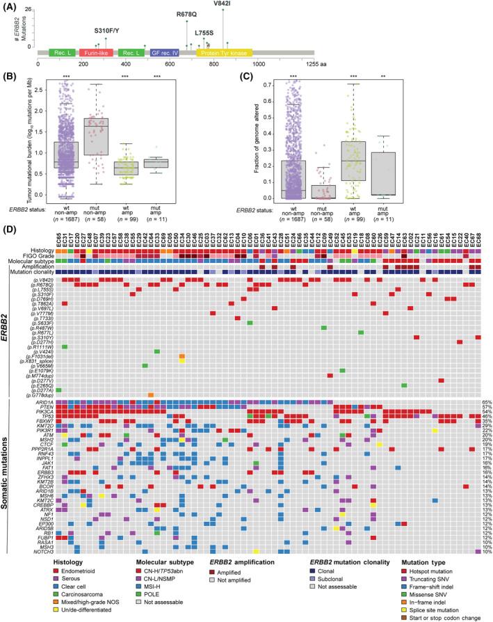
Anti-HER2 therapy is indicated for erb-b2 receptor tyrosine kinase 2 (ERBB2)-amplified/overexpressing endometrial carcinoma (EC). Mutations constitute another mode of ERBB2 activation, but only rare ERBB2-mutated ECs have been reported. We sought to characterize the clinicopathologic and genetic features of ERBB2-mutated EC. From an institutional cohort of 2638 ECs subjected to clinical tumor-normal panel sequencing, 69 (2.6%) with pathogenic ERBB2 mutation(s) were identified, of which 11 were also ERBB2-amplified. The most frequent ERBB2 hotspot mutations were V842I (38%) and R678Q (25%). ERBB2 mutations were clonal in 87% of evaluable cases. Immunohistochemistry revealed low HER2 protein expression in most ERBB2-mutated ECs (0/1+ in 66%, 2+ in 27%); all 3+ tumors (7.3%) were also ERBB2-amplified. Compared to ERBB2-wildtype ECs (with or without ERBB2 amplification), ERBB2-mutated/non-amplified ECs were enriched for the microsatellite instability-high (MSI-H) and, to a lesser extent, DNA polymerase epsilon, catalytic subunit (POLE) molecular subtypes, and associated with high tumor mutational burden and low chromosomal instability. Survival outcomes were similar between patients with ERBB2-mutated/non-amplified versus wildtype EC, whereas ERBB2 amplification was associated with worse prognosis on univariate, but not multivariate, analyses. In conclusion, ERBB2 mutation defines a rare subgroup of ECs that is pathogenically distinct from ERBB2-wildtype and ERBB2-amplified ECs.

摘要

抗 HER2 治疗适用于 erb-b2 受体酪氨酸激酶 2(ERBB2)扩增/过表达的子宫内膜癌(EC)。突变构成了 ERBB2 激活的另一种模式,但仅报道了少数 ERBB2 突变的 EC。我们试图描述 ERBB2 突变的 EC 的临床病理和遗传特征。从接受临床肿瘤-正常面板测序的 2638 例 EC 机构队列中,鉴定出 69 例(2.6%)存在致病性 ERBB2 突变,其中 11 例还存在 ERBB2 扩增。最常见的 ERBB2 热点突变是 V842I(38%)和 R678Q(25%)。在可评估的病例中,87%的 ERBB2 突变是克隆的。免疫组化显示大多数 ERBB2 突变的 EC 中 HER2 蛋白表达低(0/1+在 66%,2+在 27%);所有 3+肿瘤(7.3%)也是 ERBB2 扩增的。与 ERBB2 野生型 EC(有或无 ERBB2 扩增)相比,ERBB2 突变/非扩增 EC 富含微卫星不稳定高(MSI-H),并且在较小程度上富含 DNA 聚合酶 epsilon,催化亚基(POLE)分子亚型,并且与高肿瘤突变负担和低染色体不稳定性相关。ERBB2 突变/非扩增与野生型 EC 患者的生存结果相似,而 ERBB2 扩增在单因素分析而非多因素分析中与预后较差相关。总之,ERBB2 突变定义了 ERBB2 野生型和 ERBB2 扩增型 EC 不同的一种罕见 EC 亚组。

https://cdn.ncbi.nlm.nih.gov/pmc/blobs/3d0e/11459037/4916e2f2065b/MOL2-18-2356-g001.jpg

文献AI研究员

20分钟写一篇综述,助力文献阅读效率提升50倍。

立即体验

用中文搜PubMed

大模型驱动的PubMed中文搜索引擎

马上搜索

文档翻译

学术文献翻译模型,支持多种主流文档格式。

立即体验