Suppr超能文献

环状鸟苷酸-腺苷酸合酶对椎间盘细胞炎性衰老的调控机制。

The regulatory mechanism of cyclic GMP-AMP synthase on inflammatory senescence of nucleus pulposus cell.

机构信息

Department of Orthopedics, School of Medicine, Zhongda Hospital, Southeast University, NO. 87 Ding Jia Qiao, Nanjing, Jiangsu Province, 210003, China.

School of Medicine, Southeast University, Nanjing, Jiangsu Province, 210003, China.

出版信息

J Orthop Surg Res. 2024 Jul 22;19(1):421. doi: 10.1186/s13018-024-04919-1.

Abstract

BACKGROUND

Cellular senescence features irreversible growth arrest and secretion of multiple proinflammatory cytokines. Cyclic GMP-AMP synthase (cGAS) detects DNA damage and activates the DNA-sensing pathway, resulting in the upregulation of inflammatory genes and induction of cellular senescence. This study aimed to investigate the effect of cGAS in regulating senescence of nucleus pulposus (NP) cells under inflammatory microenvironment.

METHODS

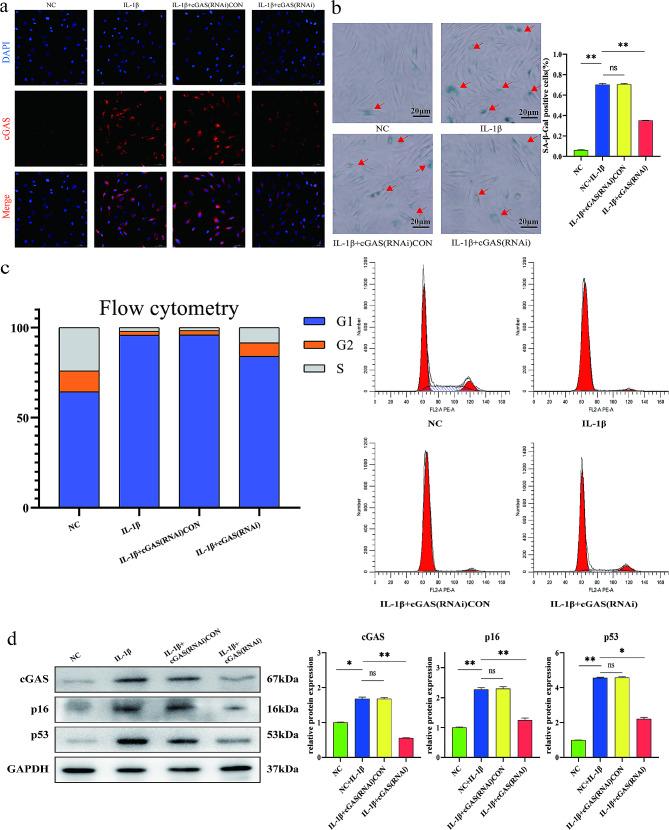
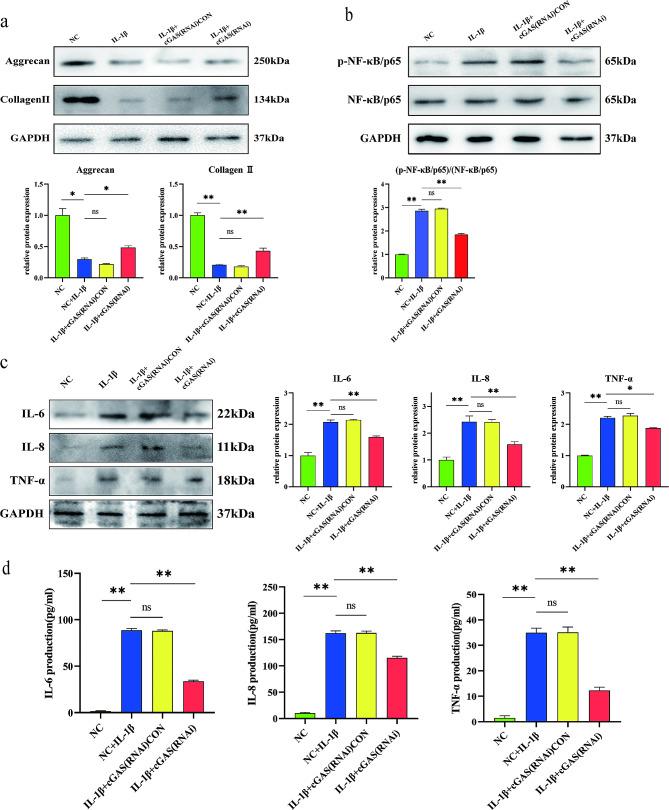
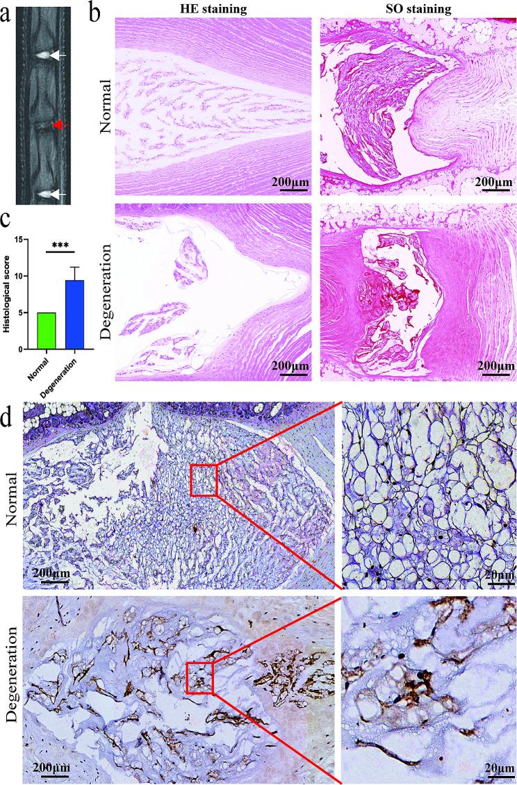
The expression of cGAS was evaluated by immunohistochemical staining in rat intervertebral disc (IVD) degeneration model induced by annulus stabbing. NP cells were harvested from rat lumbar IVD and cultured with 10ng/ml IL-1β for 48 h to induce premature senescence. cGAS was silenced by cGAS specific siRNA in NP cells and cultured with IL-1β. Cellular senescence was evaluated by senescence-associated beta-galactosidase (SA-β-gal) staining and flow cytometry. The expression of senescence-associated secretory phenotype including IL-6, IL-8, and TNF-a was evaluated by ELISA and western blotting.

RESULTS

cGAS was detected in rat NP cells in cytoplasm and the expression was significantly increased in degenerated IVD. Culturing in 10ng/ml IL-1β for 48 h induced cellular senescence in NP cells with attenuation of G1-S phase transition. In senescent NP cells the expression of cGAS, p53, p16, NF-kB, IL-6, IL-8, TNF-α was significantly increased while aggrecan and collagen type II was reduced than in normal NP cells. In NP cells with silenced cGAS, the expression of p53, p16, NF-kB, IL-6, IL-8, and TNF-α was reduced in inflammatory culturing with IL-1β.

CONCLUSION

cGAS was increased by NP cells in degenerated IVD promoting cellular senescence and senescent inflammatory phenotypes. Targeting cGAS may alleviate IVD degeneration by reducing NP cell senescence.

摘要

背景

细胞衰老的特征是不可逆的生长停滞和多种促炎细胞因子的分泌。环鸟苷酸-腺苷酸合酶(cGAS)检测 DNA 损伤并激活 DNA 感应途径,导致炎症基因的上调和细胞衰老的诱导。本研究旨在探讨 cGAS 在炎症微环境下调节髓核(NP)细胞衰老中的作用。

方法

通过环扎刺诱导的大鼠椎间盘退变模型评估大鼠椎间盘退变模型中 cGAS 的表达。从大鼠腰椎 IVD 中分离 NP 细胞,并用 10ng/ml IL-1β 培养 48h 诱导过早衰老。用 cGAS 特异性 siRNA 沉默 NP 细胞中的 cGAS,并与 IL-1β 共培养。通过衰老相关β-半乳糖苷酶(SA-β-gal)染色和流式细胞术评估细胞衰老。通过 ELISA 和 Western blot 评估衰老相关分泌表型(包括 IL-6、IL-8 和 TNF-α)的表达。

结果

cGAS 在大鼠 NP 细胞的细胞质中被检测到,在退变的 IVD 中表达明显增加。用 10ng/ml IL-1β 培养 48h 诱导 NP 细胞发生细胞衰老,G1-S 期转变减弱。在衰老的 NP 细胞中,cGAS、p53、p16、NF-kB、IL-6、IL-8、TNF-α的表达明显增加,而聚集蛋白聚糖和 II 型胶原的表达则低于正常 NP 细胞。在沉默 cGAS 的 NP 细胞中,用 IL-1β 进行炎症培养时,p53、p16、NF-kB、IL-6、IL-8 和 TNF-α的表达减少。

结论

退变的 IVD 中的 NP 细胞中 cGAS 增加,促进细胞衰老和衰老的炎症表型。靶向 cGAS 可能通过减少 NP 细胞衰老来减轻 IVD 退变。

https://cdn.ncbi.nlm.nih.gov/pmc/blobs/bdd6/11265083/a900779c81e5/13018_2024_4919_Fig1_HTML.jpg

文献AI研究员

20分钟写一篇综述,助力文献阅读效率提升50倍。

立即体验

用中文搜PubMed

大模型驱动的PubMed中文搜索引擎

马上搜索

文档翻译

学术文献翻译模型,支持多种主流文档格式。

立即体验