Suppr超能文献

研究报告:异丙氧基苯胍与黏菌素协同作用对体外 mcr-1 阳性大肠杆菌和鸭肠感染模型的影响。

Research Note: Synergistic effect of isopropoxy benzene guanidine and colistin against mcr-1-positive Escherichia coli in vitro and in duck intestine infection models.

机构信息

Institute of Quality Standard and Monitoring Technology for Agro-Products of Guangdong Academy of Agricultural Sciences, Guangzhou 510640, China; Guangdong Provincial Key Laboratory of Quality & Safety Risk Assessment for Agro-Products, Guangzhou 510640, China.

Guangdong Provincial Key Laboratory of Veterinary Pharmaceutics Development and Safety Evaluation, College of Veterinary Medicine, South China Agricultural University, Guangzhou 510642, China.

出版信息

Poult Sci. 2024 Sep;103(9):104018. doi: 10.1016/j.psj.2024.104018. Epub 2024 Jun 24.

Abstract

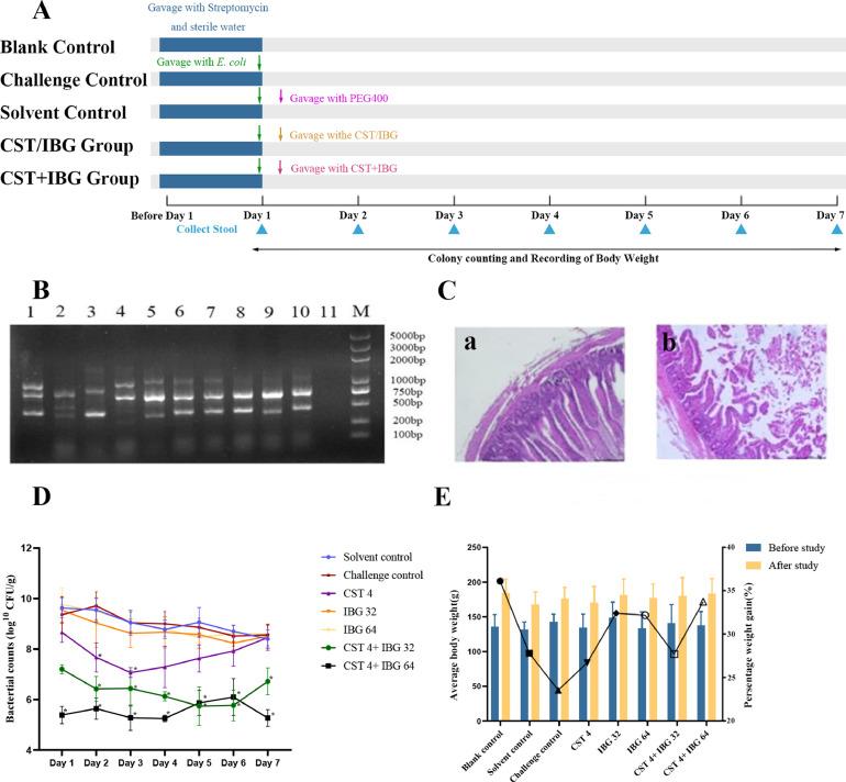
Colistin (CST) is considered as "agent of last resort" against gram-negative bacteria as feed additive. Its clinical effectiveness has reduced since the emergence of mcr-1 gene in ducks. Isopropoxy benzene guanidine (IBG), a new guanidine derivative, showed positive effects on improving animal weights and alleviating intestinal pathogens, therefore, the objective of this study was to evaluate the effect of this compound supplement with CST in ducks and explore the possibilities in feed additive. A total of fifteen duck-origin Escherichia coli carrying the mcr-1 gene were included in this study. A checkerboard microdilution assay was used to evaluate the in vitro antibacterial activity of IBG combined with CST against mcr-1-positive E. coli. A 3-by-2 time-kill array of IBG (16, 32, and 64 μg/mL) and CST (1/2 MIC and 1/4 MIC) over 24 hours was utilized to characterize the activity of the agents alone and in combination against E. coli strain 1 in vitro. The intestinal colonization model was used to evaluate the in vivo effect of IBG combined with CST. These results indicated that the combination of IBG plus CST showed a synergistic effect against all clinical isolates (FICI < 0.5). The bacterial burden was reduced by more than 2 log CFU/mL when E. coli strain 1 was tested with 1/2 MIC CST plus 64 μg/mL IBG for 24 h. Further experiments in vivo demonstrated that the CST combined with IBG was able to increase duck weights, reduced intestinal pathogenic E. coli and showed a synergistic antibacterial effect. Combination of CST (4 mg/kg b.w.) plus IBG (32 or 64 mg/kg b.w.) achieved 1.84 to 3.29 log CFU/g killing after 7 d of therapy, which was significantly different from that in the challenge control group (p<0.05). In summary, our study demonstrated the potential use of IBG as feed additive for veterinary purposes in ducks and provided new insights into overcoming resistance in the future.

摘要

黏菌素(CST)被认为是针对革兰氏阴性菌作为饲料添加剂的“最后手段”。自从鸭中出现 mcr-1 基因以来,其临床疗效已经降低。异丙氧基苯胍(IBG),一种新的胍衍生物,在提高动物体重和减轻肠道病原体方面显示出积极的效果,因此,本研究的目的是评估该化合物与 CST 联合在鸭中的效果,并探索其在饲料添加剂中的可能性。本研究共纳入了 15 株携带 mcr-1 基因的鸭源大肠杆菌。采用棋盘微量稀释法评估 IBG 联合 CST 对 mcr-1 阳性大肠杆菌的体外抗菌活性。采用 IBG(16、32 和 64 μg/mL)和 CST(1/2 MIC 和 1/4 MIC)的 3×2 时间杀伤数组在 24 小时内评估单独和联合作用对大肠杆菌 1 号菌株的活性。利用肠道定植模型评估 IBG 联合 CST 的体内作用。结果表明,IBG 联合 CST 对所有临床分离株均表现出协同作用(FICI<0.5)。当用 1/2 MIC CST 加 64 μg/mL IBG 处理大肠杆菌 1 号菌株 24 小时时,细菌负荷减少了 2 个以上对数 CFU/mL。进一步的体内实验表明,CST 联合 IBG 能够增加鸭体重,减少肠道致病性大肠杆菌,并表现出协同的抗菌作用。CST(4 mg/kg bw)加 IBG(32 或 64 mg/kg bw)联合治疗 7 天后,细菌载量下降 1.84 至 3.29 log CFU/g,与攻毒对照组差异显著(p<0.05)。综上所述,本研究表明 IBG 作为兽医用途的饲料添加剂在鸭中具有潜在的应用价值,并为未来克服耐药性提供了新的思路。

https://cdn.ncbi.nlm.nih.gov/pmc/blobs/e02c/11318535/10cc8f6b1d09/gr1.jpg

文献AI研究员

20分钟写一篇综述,助力文献阅读效率提升50倍。

立即体验

用中文搜PubMed

大模型驱动的PubMed中文搜索引擎

马上搜索

文档翻译

学术文献翻译模型,支持多种主流文档格式。

立即体验