Suppr超能文献

PRMT6 通过抑制 TRAF6 介导的泛素化降解促进 EZH2 蛋白稳定性,从而促进脑胶质母细胞瘤细胞的侵袭和迁移。

PRMT6 facilitates EZH2 protein stability by inhibiting TRAF6-mediated ubiquitination degradation to promote glioblastoma cell invasion and migration.

机构信息

Department of Neurosurgery, Institute of Neuroscience, The Second Affiliated Hospital, Guangzhou Medical University, 510260, Guangzhou, China.

Department of Neurosurgery, The Affiliated Hospital, Southwest Medical University, 646000, Luzhou, China.

出版信息

Cell Death Dis. 2024 Jul 23;15(7):524. doi: 10.1038/s41419-024-06920-2.

Abstract

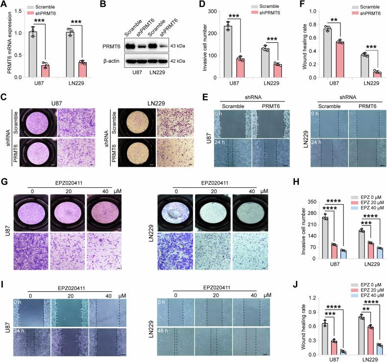
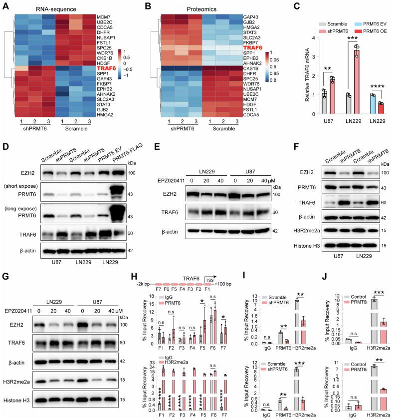
Invasion and migration are the key hallmarks of cancer, and aggressive growth is a major factor contributing to treatment failure and poor prognosis in glioblastoma. Protein arginine methyltransferase 6 (PRMT6), as an epigenetic regulator, has been confirmed to promote the malignant proliferation of glioblastoma cells in previous studies. However, the effects of PRMT6 on glioblastoma cell invasion and migration and its underlying mechanisms remain elusive. Here, we report that PRMT6 functions as a driver element for tumor cell invasion and migration in glioblastoma. Bioinformatics analysis and glioma sample detection results demonstrated that PRMT6 is highly expressed in mesenchymal subtype or invasive gliomas, and is significantly negatively correlated with their prognosis. Inhibition of PRMT6 (using PRMT6 shRNA or inhibitor EPZ020411) reduces glioblastoma cell invasion and migration in vitro, whereas overexpression of PRMT6 produces opposite effects. Then, we identified that PRMT6 maintains the protein stability of EZH2 by inhibiting the degradation of EZH2 protein, thereby mediating the invasion and migration of glioblastoma cells. Further mechanistic investigations found that PRMT6 inhibits the transcription of TRAF6 by activating the histone methylation mark (H3R2me2a), and reducing the interaction between TRAF6 and EZH2 to enhance the protein stability of EZH2 in glioblastoma cells. Xenograft tumor assay and HE staining results showed that the expression of PRMT6 could promote the invasion of glioblastoma cells in vivo, the immunohistochemical staining results of mouse brain tissue tumor sections also confirmed the regulatory relationship between PRMT6, TRAF6, and EZH2. Our findings illustrate that PRMT6 suppresses TRAF6 transcription via H3R2me2a to enhance the protein stability of EZH2 to facilitate glioblastoma cell invasion and migration. Blocking the PRMT6-TRAF6-EZH2 axis is a promising strategy for inhibiting glioblastoma cell invasion and migration.

摘要

侵袭和迁移是癌症的关键特征,而侵袭性生长是导致胶质母细胞瘤治疗失败和预后不良的主要因素。蛋白质精氨酸甲基转移酶 6(PRMT6)作为一种表观遗传调节剂,已被证实可促进胶质母细胞瘤细胞的恶性增殖。然而,PRMT6 对胶质母细胞瘤细胞侵袭和迁移的影响及其潜在机制仍不清楚。在这里,我们报道 PRMT6 是胶质母细胞瘤肿瘤细胞侵袭和迁移的驱动因素。生物信息学分析和胶质瘤样本检测结果表明,PRMT6 在间质亚型或侵袭性胶质瘤中高表达,与它们的预后显著负相关。抑制 PRMT6(使用 PRMT6 shRNA 或抑制剂 EPZ020411)可减少胶质母细胞瘤细胞在体外的侵袭和迁移,而过表达 PRMT6 则产生相反的效果。然后,我们发现 PRMT6 通过抑制 EZH2 蛋白的降解来维持 EZH2 的蛋白稳定性,从而介导胶质母细胞瘤细胞的侵袭和迁移。进一步的机制研究发现,PRMT6 通过激活组蛋白甲基化标记(H3R2me2a)抑制 TRAF6 的转录,并减少 TRAF6 和 EZH2 之间的相互作用,从而增强胶质母细胞瘤细胞中 EZH2 的蛋白稳定性。异种移植肿瘤实验和 HE 染色结果表明,PRMT6 的表达可促进胶质母细胞瘤细胞在体内的侵袭,小鼠脑组织肿瘤切片的免疫组织化学染色结果也证实了 PRMT6、TRAF6 和 EZH2 之间的调节关系。我们的研究结果表明,PRMT6 通过 H3R2me2a 抑制 TRAF6 转录,从而增强 EZH2 的蛋白稳定性,促进胶质母细胞瘤细胞的侵袭和迁移。阻断 PRMT6-TRAF6-EZH2 轴是抑制胶质母细胞瘤细胞侵袭和迁移的一种有前途的策略。

https://cdn.ncbi.nlm.nih.gov/pmc/blobs/da31/11266590/fa8eb66cc84a/41419_2024_6920_Fig1_HTML.jpg

文献AI研究员

20分钟写一篇综述,助力文献阅读效率提升50倍。

立即体验

用中文搜PubMed

大模型驱动的PubMed中文搜索引擎

马上搜索

文档翻译

学术文献翻译模型,支持多种主流文档格式。

立即体验