Suppr超能文献

模拟窄谱与广谱抗生素在大肠杆菌菌血症经验性治疗中的应用。

Modelling the implementation of narrow versus broader spectrum antibiotics in the empiric treatment of E. coli bacteraemia.

机构信息

Section of Epidemiology, Department of Public Health, University of Copenhagen, Øster Farimagsgade 5, 1352, Copenhagen, Denmark.

MRC Centre for Global Infectious Disease Analysis, School of Public Health, Imperial College London, London, SW7 2AZ, UK.

出版信息

Sci Rep. 2024 Jul 23;14(1):16986. doi: 10.1038/s41598-024-66193-9.

Abstract

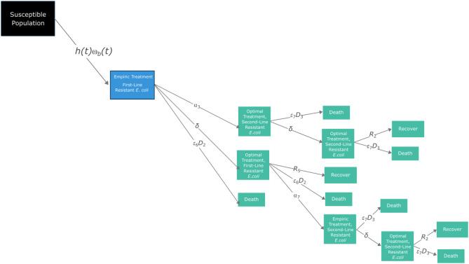
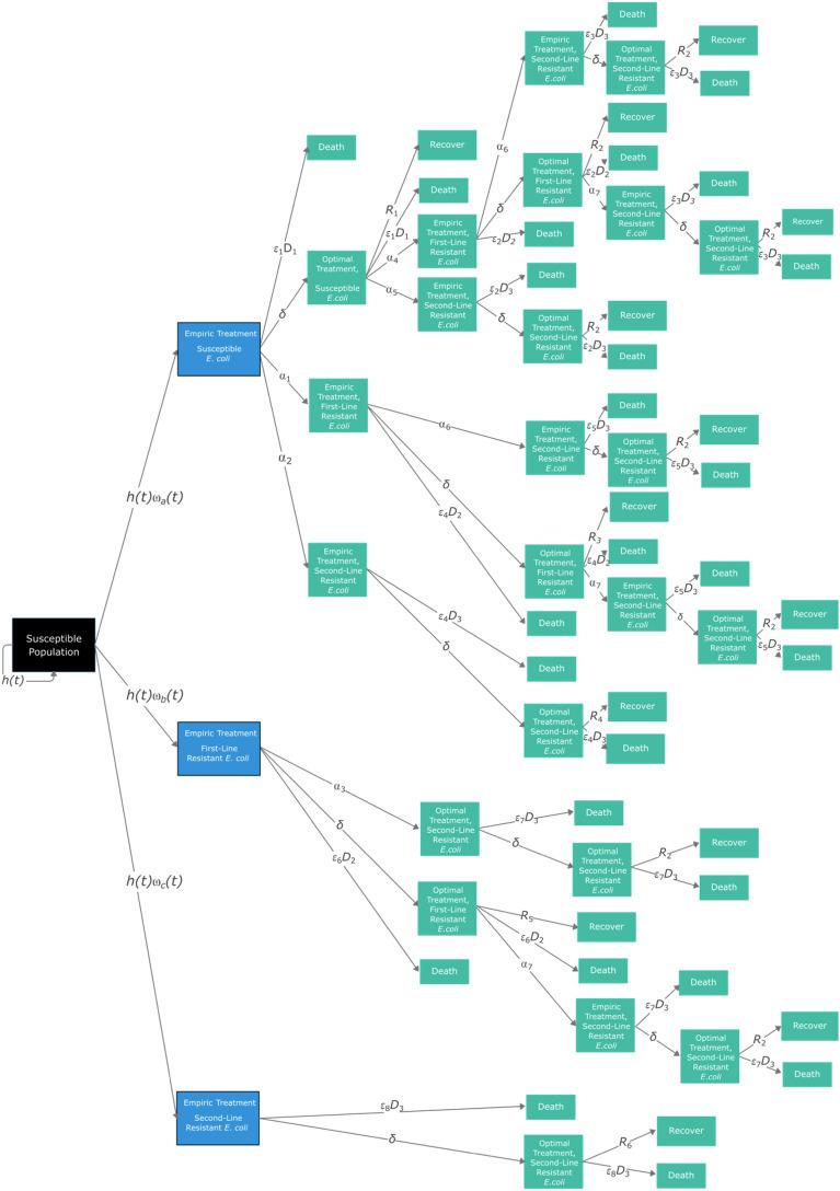
The implementation of new antimicrobial resistance stewardship programs is crucial in optimizing antibiotic use. However, prescription choices can be difficult during empiric therapy; clinicians must balance the survival benefits of broader spectrum antibiotics with associated increases in resistance. The aim of this study was to evaluate the overall feasibility of switching to narrow spectrum antibiotics during the empiric treatment of E. coli bacteraemia by quantifying changes in resistance rates, antibiotic usage, and mortality using a deterministic state-transition model. Three unique model scenarios (A, B, and C), each representing a progressively broader spectrum empiric treatment regimen, were used to compare outcomes at 5 years. We show that the empiric use of the narrowest spectrum (first-line) antibiotics can lead to reductions in resistance to second-line antibiotics and the use of third-line antibiotics, but they also lead to increases in resistance to first-line therapy and higher mortality. Crucially, we find that shortening the duration of empiric and overall treatment, as well as reducing the baseline mortality rate, are important for increasing the feasibility of switching to narrow spectrum antibiotics in the empiric treatment of E. coli bacteraemia. We provide a flexible model design to investigate optimal treatment approaches for other bacterial infections.

摘要

实施新的抗菌药物管理计划对于优化抗生素的使用至关重要。然而,在经验性治疗期间,处方选择可能较为困难;临床医生必须在广谱抗生素的生存获益与随之而来的耐药性增加之间取得平衡。本研究旨在通过使用确定性状态转换模型来量化耐药率、抗生素使用和死亡率的变化,评估在大肠杆菌菌血症经验性治疗期间切换为窄谱抗生素的总体可行性。我们使用三种独特的模型情景(A、B 和 C),每个情景都代表一种逐渐更广泛的经验性治疗方案,来比较 5 年内的结果。结果表明,经验性使用最窄谱(一线)抗生素可导致对二线和三线抗生素的耐药性降低,但也会导致一线治疗耐药性增加和死亡率升高。至关重要的是,我们发现缩短经验性和整体治疗的持续时间,以及降低基线死亡率,对于提高大肠杆菌菌血症经验性治疗中切换为窄谱抗生素的可行性至关重要。我们提供了一种灵活的模型设计,以研究其他细菌感染的最佳治疗方法。

https://cdn.ncbi.nlm.nih.gov/pmc/blobs/410d/11266692/b697b28fe251/41598_2024_66193_Fig1_HTML.jpg

文献AI研究员

20分钟写一篇综述,助力文献阅读效率提升50倍。

立即体验

用中文搜PubMed

大模型驱动的PubMed中文搜索引擎

马上搜索

文档翻译

学术文献翻译模型,支持多种主流文档格式。

立即体验