Suppr超能文献

改变神经酰胺的合成会诱导 PD-L1 的内化和信号转导,从而调节肿瘤转移和免疫治疗反应。

Alterations of ceramide synthesis induce PD-L1 internalization and signaling to regulate tumor metastasis and immunotherapy response.

机构信息

Department of Biochemistry and Molecular Biology, Medical University of South Carolina, 86 Jonathan Lucas Street, Charleston, SC 29425, USA; Hollings Cancer Center, Medical University of South Carolina, 86 Jonathan Lucas Street, Charleston, SC 29425, USA.

Department of Biochemistry and Molecular Biology, Medical University of South Carolina, 86 Jonathan Lucas Street, Charleston, SC 29425, USA; Hollings Cancer Center, Medical University of South Carolina, 86 Jonathan Lucas Street, Charleston, SC 29425, USA; Department of Surgery, Medical University of South Carolina, 86 Jonathan Lucas Street, Charleston, SC 29425, USA.

出版信息

Cell Rep. 2024 Aug 27;43(8):114532. doi: 10.1016/j.celrep.2024.114532. Epub 2024 Jul 23.

Abstract

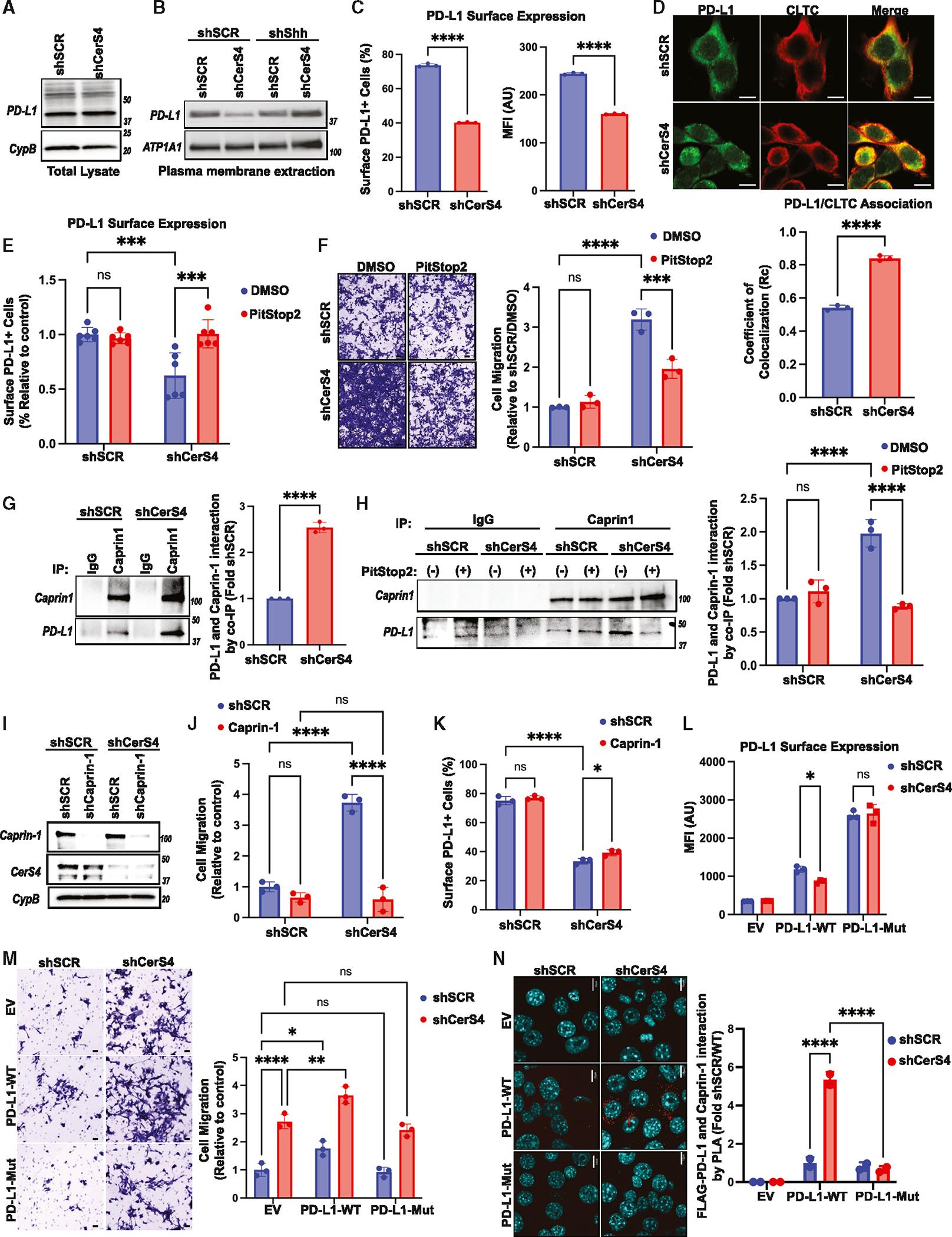
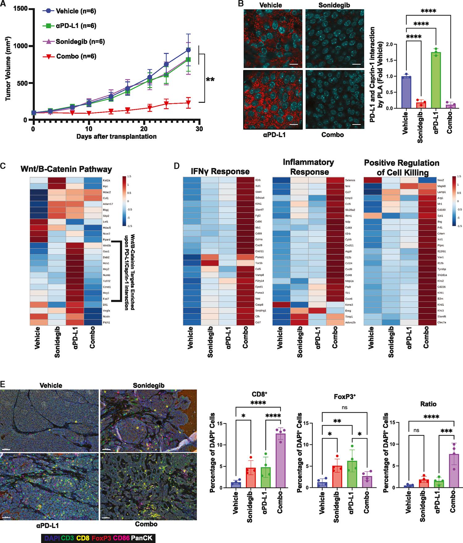
Programmed death ligand 1, PD-L1 (CD274), facilitates immune evasion and exerts pro-survival functions in cancer cells. Here, we report a mechanism whereby internalization of PD-L1 in response to alterations of bioactive lipid/ceramide metabolism by ceramide synthase 4 (CerS4) induces sonic hedgehog (Shh) and transforming growth factor β receptor signaling to enhance tumor metastasis in triple-negative breast cancers (TNBCs), exhibiting immunotherapy resistance. Mechanistically, data showed that internalized PD-L1 interacts with an RNA-binding protein, caprin-1, to stabilize Shh/TGFBR1/Wnt mRNAs to induce β-catenin signaling and TNBC growth/metastasis, consistent with increased infiltration of FoxP3 regulatory T cells and resistance to immunotherapy. While mammary tumors developed in MMTV-PyMT/CerS4 were highly metastatic, targeting the Shh/PD-L1 axis using sonidegib and anti-PD-L1 antibody vastly decreased tumor growth and metastasis, consistent with the inhibition of PD-L1 internalization and Shh/Wnt signaling, restoring anti-tumor immune response. These data, validated in clinical samples and databases, provide a mechanism-based therapeutic strategy to improve immunotherapy responses in metastatic TNBCs.

摘要

程序性死亡配体 1(PD-L1,CD274)促进免疫逃逸并在癌细胞中发挥生存促进功能。在这里,我们报告了一种机制,即通过神经酰胺合酶 4(CerS4)对生物活性脂质/神经酰胺代谢的改变,PD-L1 的内化诱导了 Sonic Hedgehog(Shh)和转化生长因子β受体信号,从而增强三阴性乳腺癌(TNBC)的肿瘤转移,表现出免疫治疗抵抗。从机制上讲,数据表明,内化的 PD-L1 与 RNA 结合蛋白 caprin-1 相互作用,以稳定 Shh/TGFBR1/Wnt mRNA,从而诱导β-catenin 信号和 TNBC 的生长/转移,这与 FoxP3 调节性 T 细胞的浸润增加和对免疫治疗的抵抗一致。虽然 MMTV-PyMT/CerS4 中形成的乳腺肿瘤具有高度转移性,但使用 sonidegib 和抗 PD-L1 抗体靶向 Shh/PD-L1 轴可大大降低肿瘤生长和转移,这与 PD-L1 内化和 Shh/Wnt 信号的抑制一致,恢复了抗肿瘤免疫反应。这些在临床样本和数据库中得到验证的数据为改善转移性 TNBC 的免疫治疗反应提供了一种基于机制的治疗策略。

https://cdn.ncbi.nlm.nih.gov/pmc/blobs/cf01/11404065/c4aadf3dcc35/nihms-2019510-f0002.jpg

文献AI研究员

20分钟写一篇综述,助力文献阅读效率提升50倍。

立即体验

用中文搜PubMed

大模型驱动的PubMed中文搜索引擎

马上搜索

文档翻译

学术文献翻译模型,支持多种主流文档格式。

立即体验