Suppr超能文献

GAS6-AS1通过以ceRNA和RBP依赖的方式增加MMP7表达来驱动膀胱癌进展。

GAS6-AS1 drives bladder cancer progression by increasing MMP7 expression in a ceRNA- and RBP-dependent manner.

作者信息

Zhou Xinyi, Xiao Linmei, Meng Fanyu, Zuo Fei, Wu Weili, Li Gongyu, Han Fei, Peng Guohui, Shen Hua

机构信息

Department of General Surgery, Affiliated Hospital of Jiangnan University, 1000 Hefeng Road, Wuxi, 214000, China.

Department of Gastroenterology, the First Affiliated Hospital of Nanjing Medical University, 300 Guangzhou Road, Nanjing, Jiangsu 210029, China.

出版信息

Transl Oncol. 2024 Oct;48:102065. doi: 10.1016/j.tranon.2024.102065. Epub 2024 Jul 24.

Abstract

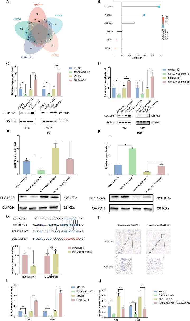
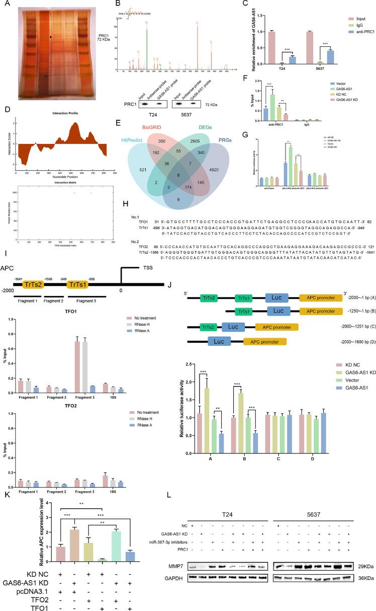
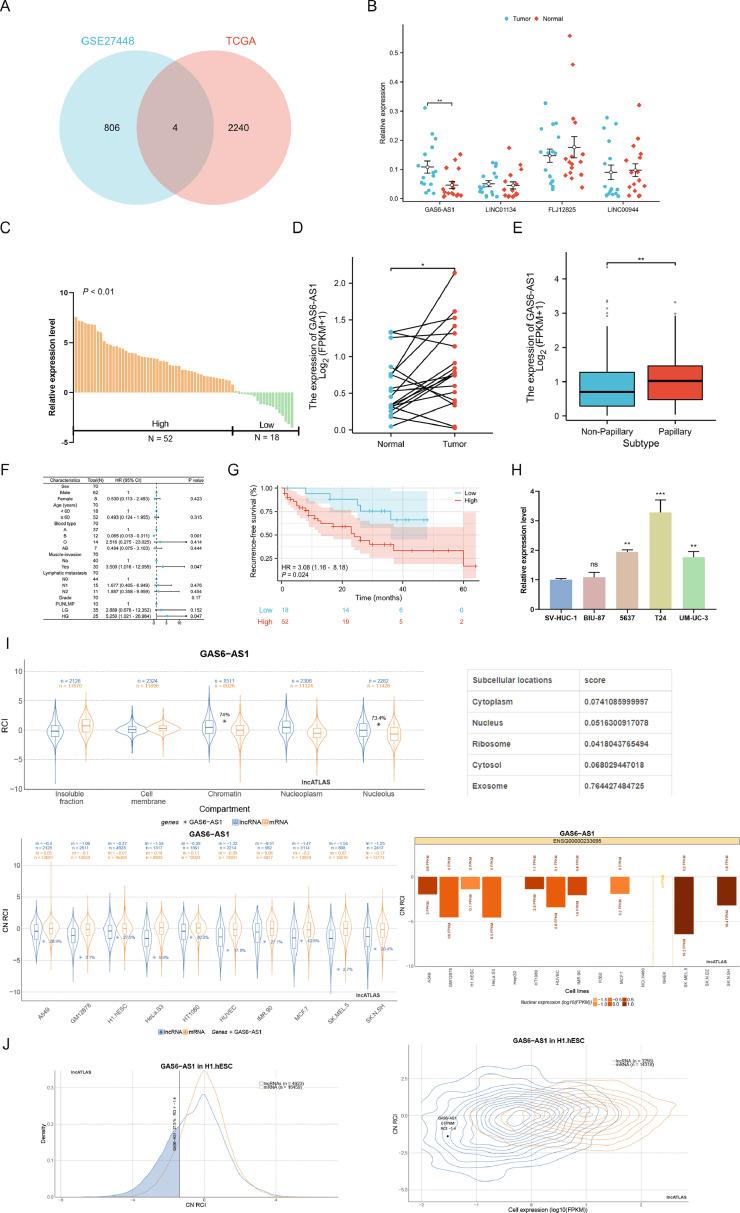
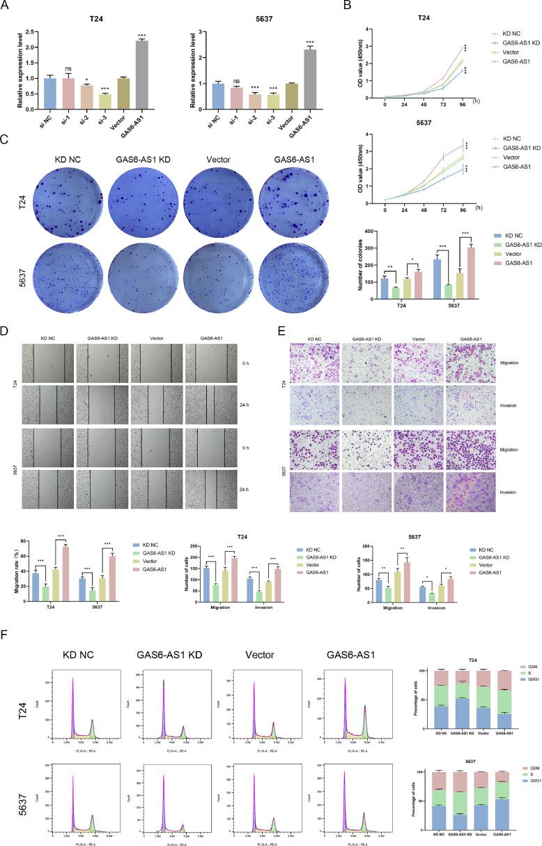
Numerous recent studies have underscored the indispensable roles of long non-coding RNAs (lncRNAs) in various diseases. However, their precise mechanisms in urinary bladder cancer (UBC) remain to be further elucidated. To delve into this inquiry, online databases were analyzed to identify differentially expressed lncRNAs in UBC, followed by the functional experiments in vivo and in vitro functional experiments. GAS6-AS1 exhibited high expression levels in UBC tissues and was shown to regulate the proliferation, migration, invasion, and cell cycle progression of UBC cells in vitro and in vivo. Then, a series of molecular biology experiments, including RNA pull-down, dual-luciferase reporter gene assays, RNA immunoprecipitation (RIP) assays, fluorescent in situ hybridization (FISH), and the triplex-capture assay demonstrated its interaction with miR-367-3p and PRC1. Mechanistically, GAS6-AS1 was found to enhance MMP7 expression by sequestering miR-367-3p. Moreover, GAS6-AS1 inhibited APC transcription by binding with PRC1, thereby activating several oncogenes downstream of the WNT pathway. To sum up, GAS6-AS1 promotes UBC progression through two distinct axes: the GAS6-AS1/miR-367-3p/MMP7 axis and the GAS6-AS1/PRC1/APC/Wnt/MMP7 axis, respectively. As a potential biomarker for UBC, GAS6-AS1 holds promising prospects for the diagnosis, treatment, and prognosis of UBC.

摘要

近期众多研究强调了长链非编码RNA(lncRNAs)在各种疾病中不可或缺的作用。然而,它们在膀胱癌(UBC)中的精确机制仍有待进一步阐明。为深入探究这一问题,我们分析了在线数据库以鉴定UBC中差异表达的lncRNAs,随后进行了体内和体外功能实验。GAS6-AS1在UBC组织中呈现高表达水平,并在体内外均显示出可调节UBC细胞的增殖、迁移、侵袭及细胞周期进程。接着,一系列分子生物学实验,包括RNA下拉实验、双荧光素酶报告基因检测、RNA免疫沉淀(RIP)实验、荧光原位杂交(FISH)以及三链捕获实验,证实了其与miR-367-3p和PRC1的相互作用。机制上,发现GAS6-AS1通过隔离miR-367-3p来增强MMP7的表达。此外,GAS6-AS1通过与PRC1结合抑制APC转录,从而激活WNT通路下游的多个癌基因。综上所述,GAS6-AS1分别通过两条不同的轴促进UBC进展:GAS6-AS1/miR-367-3p/MMP7轴和GAS6-AS1/PRC1/APC/Wnt/MMP7轴。作为UBC的潜在生物标志物,GAS6-AS1在UBC的诊断、治疗及预后方面具有广阔前景。

https://cdn.ncbi.nlm.nih.gov/pmc/blobs/a6f8/11326496/c5a72615ec8c/gr1.jpg

文献AI研究员

20分钟写一篇综述,助力文献阅读效率提升50倍。

立即体验

用中文搜PubMed

大模型驱动的PubMed中文搜索引擎

马上搜索

文档翻译

学术文献翻译模型,支持多种主流文档格式。

立即体验