Suppr超能文献

阿朴酯功能化雷公藤内酯醇,具有可控释放性,有望成为治疗三阴性乳腺癌的靶向治疗药物。

Aptamer-functionalized triptolide with release controllability as a promising targeted therapy against triple-negative breast cancer.

机构信息

State Key Laboratory of Southwestern Chinese Medicine Resources, School of Pharmacy, Chengdu University of Traditional Chinese Medicine, Chengdu, 611137, China.

Sichuan Clinical Research Center for Cancer, Sichuan Cancer Hospital & Institute, Sichuan Cancer Center, Affiliated Cancer Hospital of University of Electronic Science and Technology of China, Chengdu, 610041, China.

出版信息

J Exp Clin Cancer Res. 2024 Jul 25;43(1):207. doi: 10.1186/s13046-024-03133-5.

Abstract

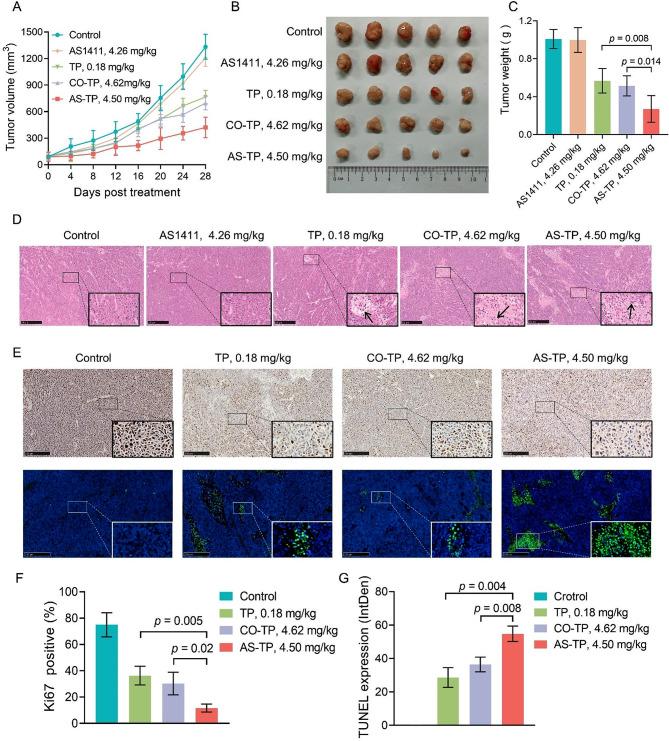
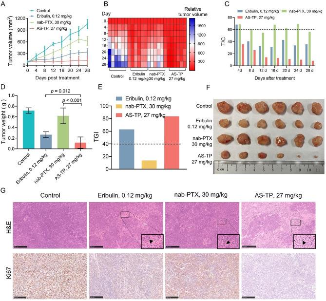
Targeted delivery and precise release of toxins is a prospective strategy for the treatment of triple-negative breast cancer (TNBC), yet the flexibility to incorporate both properties simultaneously remains tremendously challenging in the X-drug conjugate fields. As critical components in conjugates, linkers could flourish in achieving optimal functionalities. Here, we pioneered a pH-hypersensitive tumor-targeting aptamer AS1411-triptolide conjugate (AS-TP) to achieve smart release of the toxin and targeted therapy against TNBC. The multifunctional acetal ester linker in the AS-TP site-specifically blocked triptolide toxicity, quantitatively sustained aptamer targeting, and ensured the circulating stability. Furthermore, the aptamer modification endowed triptolide with favorable water solubility and bioavailability and facilitated endocytosis of conjugated triptolide by TNBC cells in a nucleolin-dependent manner. The integrated superiorities of AS-TP promoted the preferential intra-tumor triptolide accumulation in xenografted TNBC mice and triggered the in-situ triptolide release in the weakly acidic tumor microenvironment, manifesting striking anti-TNBC efficacy and virtually eliminated toxic effects beyond clinical drugs. This study illustrated the therapeutic potential of AS-TP against TNBC and proposed a promising concept for the development of nucleic acid-based targeted anticancer drugs.

摘要

毒素的靶向递送和精确释放是治疗三阴性乳腺癌(TNBC)的一种有前景的策略,但在 X 药物偶联物领域中同时具有这两种特性的灵活性仍然极具挑战性。作为偶联物中的关键组成部分,连接子可以在实现最佳功能方面发挥重要作用。在这里,我们开创了一种 pH 敏感的肿瘤靶向适体 AS1411-雷公藤内酯醇偶联物(AS-TP),以实现毒素的智能释放和针对 TNBC 的靶向治疗。AS-TP 中的多功能缩醛酯连接子特异性地阻断了雷公藤内酯醇的毒性,定量维持了适体的靶向性,并确保了其循环稳定性。此外,适体修饰赋予了雷公藤内酯醇良好的水溶性和生物利用度,并通过核仁素依赖的方式促进了 TNBC 细胞对共轭雷公藤内酯醇的内吞作用。AS-TP 的综合优势促进了在异种移植 TNBC 小鼠中肿瘤内优先积累三萜内酯,并在弱酸性肿瘤微环境中触发原位三萜内酯释放,表现出显著的抗 TNBC 疗效,几乎消除了临床药物以外的毒性作用。这项研究说明了 AS-TP 治疗 TNBC 的治疗潜力,并为基于核酸的靶向抗癌药物的开发提出了一个有前途的概念。

https://cdn.ncbi.nlm.nih.gov/pmc/blobs/4a59/11270970/d2e3ef759863/13046_2024_3133_Fig1_HTML.jpg

文献AI研究员

20分钟写一篇综述,助力文献阅读效率提升50倍。

立即体验

用中文搜PubMed

大模型驱动的PubMed中文搜索引擎

马上搜索

文档翻译

学术文献翻译模型,支持多种主流文档格式。

立即体验