Suppr超能文献

心肌细胞特异性过表达 FPN1 可减轻慢性间歇性低氧诱导的心肌肥大。

Cardiomyocyte-specific overexpression of FPN1 diminishes cardiac hypertrophy induced by chronic intermittent hypoxia.

机构信息

Hebei Technology Innovation Center of TCM Combined Hydrogen Medicine, Hebei University of Chinese Medicine, Shijiazhuang, China.

Department of Physiology, Institute of Basic Medicine, Hebei University of Chinese Medicine, Shijiazhuang, China.

出版信息

J Cell Mol Med. 2024 Jul;28(14):e18543. doi: 10.1111/jcmm.18543.

Abstract

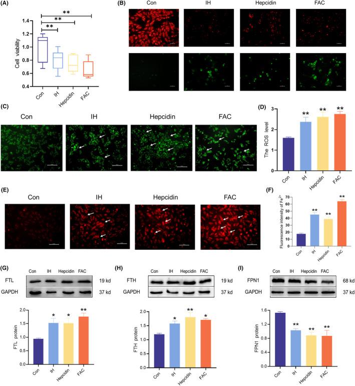
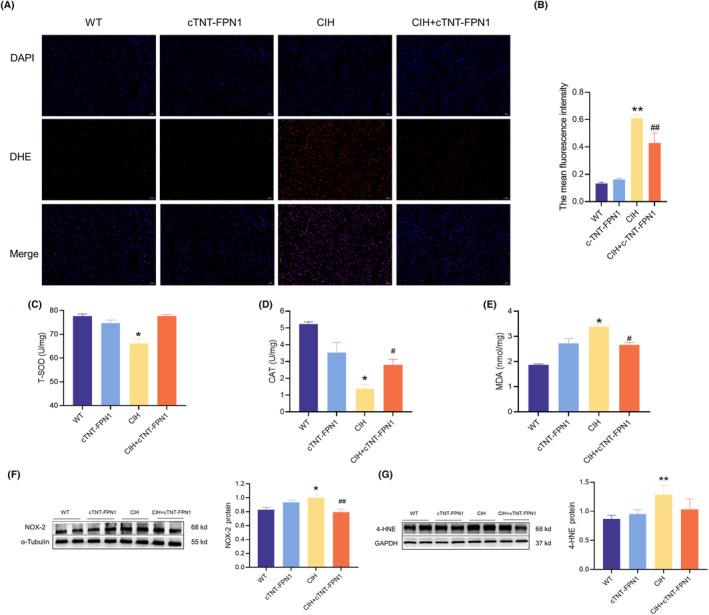
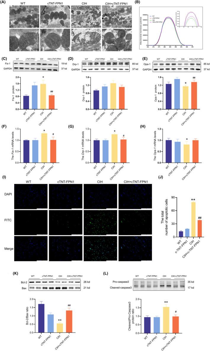
The significance of iron in myocardial mitochondria function cannot be underestimated, because deviations in iron levels within cardiomyocytes may have profound detrimental effects on cardiac function. In this study, we investigated the effects of ferroportin 1 (FPN1) on cardiac iron levels and pathological alterations in mice subjected to chronic intermittent hypoxia (CIH). The cTNT-FPN1 plasmid was administered via tail vein injection to induce the mouse with FPN1 overexpression in the cardiomyocytes. CIH was established by exposing the mice to cycles of 21%-5% FiO for 3 min, 8 h per day. Subsequently, the introduction of hepcidin resulted in a reduction in FPN1 expression, and H9C2 cells were used to establish an IH model to further elucidate the role of FPN1. First, FPN1 overexpression ameliorated CIH-induced cardiac dysfunction, myocardial hypertrophy, mitochondrial damage and apoptosis. Second, FPN1 overexpression attenuated ROS levels during CIH. In addition, FPN1 overexpression mitigated CIH-induced cardiac iron accumulation. Moreover, the administration of hepcidin resulted in a reduction in FPN1 levels, further accelerating the CIH-induced levels of ROS, LIP and apoptosis in H9C2 cells. These findings indicate that the overexpression of FPN1 in cardiomyocytes inhibits CIH-induced cardiac iron accumulation, subsequently reducing ROS levels and mitigating mitochondrial damage. Conversely, the administration of hepcidin suppressed FPN1 expression and worsened cardiomyocyte iron toxicity injury.

摘要

铁在心肌线粒体功能中的重要性不可低估,因为心肌细胞内铁水平的偏差可能对心脏功能产生深远的不利影响。在这项研究中,我们研究了铁蛋白 1(FPN1)对慢性间歇性低氧(CIH)小鼠心脏铁水平和病理改变的影响。通过尾静脉注射 cTNT-FPN1 质粒诱导心肌细胞中 FPN1 过表达。通过将小鼠暴露于 21%-5%FiO 循环中 3 分钟,每天 8 小时来建立 CIH。随后,引入铁调素导致 FPN1 表达减少,并使用 H9C2 细胞建立 IH 模型以进一步阐明 FPN1 的作用。首先,FPN1 过表达改善了 CIH 诱导的心脏功能障碍、心肌肥大、线粒体损伤和细胞凋亡。其次,FPN1 过表达减轻了 CIH 期间的 ROS 水平。此外,FPN1 过表达减轻了 CIH 诱导的心脏铁积累。此外,铁调素的给药导致 FPN1 水平降低,进一步加速了 H9C2 细胞中 CIH 诱导的 ROS、LIP 和细胞凋亡水平。这些发现表明,心肌细胞中 FPN1 的过表达抑制 CIH 诱导的心脏铁积累,随后降低 ROS 水平并减轻线粒体损伤。相反,铁调素的给药抑制了 FPN1 的表达并加重了心肌细胞铁毒性损伤。

https://cdn.ncbi.nlm.nih.gov/pmc/blobs/93e2/11272608/d7a161aa20eb/JCMM-28-e18543-g007.jpg

文献AI研究员

20分钟写一篇综述,助力文献阅读效率提升50倍。

立即体验

用中文搜PubMed

大模型驱动的PubMed中文搜索引擎

马上搜索

文档翻译

学术文献翻译模型,支持多种主流文档格式。

立即体验