Suppr超能文献

免疫抑制性结核相关微环境抑制病毒复制并促进HIV-1在CD4 T细胞中的潜伏。

The immunosuppressive tuberculosis-associated microenvironment inhibits viral replication and promotes HIV-1 latency in CD4 T cells.

作者信息

Cronin Samantha, de Vries-Egan Anneke, Vahlas Zoï, Czernikier Alejandro, Melucci Claudia, Pereyra Gerber Pehuén, O'Neil Thomas, Gloss Brian, Sharabas Mayssa, Turk Gabriela, Verollet Christel, Balboa Luciana, Palmer Sarah, Duette Gabriel

机构信息

The Westmead Institute for Medical Research, Centre for Virus Research, Westmead, NSW 2145, Australia.

University of Sydney, Faculty of Medicine and Health, Sydney, NSW 2050, Australia.

出版信息

iScience. 2024 Jun 20;27(7):110324. doi: 10.1016/j.isci.2024.110324. eCollection 2024 Jul 19.

Abstract

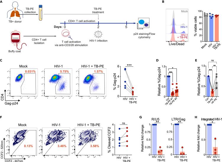
(), the causative agent of tuberculosis (TB), is the most common coinfection among people living with HIV-1. This coinfection is associated with accelerated HIV-1 disease progression and reduced survival. However, the impact of the HIV-1/TB coinfection on HIV-1 replication and latency in CD4 T cells remains poorly studied. Using the acellular fraction of tuberculous pleural effusion (TB-PE), we investigated whether viral replication and HIV-1 latency in CD4 T cells are affected by a TB-associated microenvironment. Our results revealed that TB-PE impaired T cell receptor-dependent cell activation and decreased HIV-1 replication in CD4 T cells. Moreover, this immunosuppressive TB microenvironment promoted viral latency and inhibited HIV-1 reactivation. This study indicates that the TB-induced immune response may contribute to the persistence of the viral reservoir by silencing HIV-1 expression, allowing the virus to persist undetected by the immune system, and increasing the size of the latent HIV-1 reservoir.

摘要

结核分枝杆菌(Mycobacterium tuberculosis)是导致结核病(TB)的病原体,是HIV-1感染者中最常见的合并感染病原体。这种合并感染与HIV-1疾病进展加速和生存率降低有关。然而,HIV-1/TB合并感染对CD4 T细胞中HIV-1复制和潜伏的影响仍研究不足。我们使用结核性胸腔积液(TB-PE)的无细胞部分,研究了CD4 T细胞中的病毒复制和HIV-1潜伏是否受结核相关微环境的影响。我们的结果显示,TB-PE损害了T细胞受体依赖性细胞活化,并降低了CD4 T细胞中的HIV-1复制。此外,这种免疫抑制性结核微环境促进了病毒潜伏并抑制了HIV-1的重新激活。这项研究表明,结核诱导的免疫反应可能通过使HIV-1表达沉默来促进病毒储存库的持续存在,使病毒在免疫系统未察觉的情况下持续存在,并增加潜伏HIV-1储存库的规模。

https://cdn.ncbi.nlm.nih.gov/pmc/blobs/53cc/11269811/0c143e8e625e/fx1.jpg

文献AI研究员

20分钟写一篇综述,助力文献阅读效率提升50倍。

立即体验

用中文搜PubMed

大模型驱动的PubMed中文搜索引擎

马上搜索

文档翻译

学术文献翻译模型,支持多种主流文档格式。

立即体验