Suppr超能文献

禽冠状病毒传染性支气管炎病毒激活线粒体介导的凋亡途径,并通过诱导鸡HD11细胞产生活性氧来影响病毒复制。

Avian Coronavirus Infectious Bronchitis Virus Activates Mitochondria-Mediated Apoptosis Pathway and Affects Viral Replication by Inducing Reactive Oxygen Species Production in Chicken HD11 Cells.

作者信息

Han Xiaoxiao, Huang Yuan, Hao Junli

机构信息

School of Bioscience and Technology, Chengdu Medical College, Chengdu 610500, China.

出版信息

Biology (Basel). 2024 Jul 1;13(7):491. doi: 10.3390/biology13070491.

Abstract

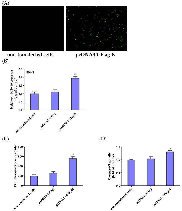
Infectious bronchitis virus (IBV), a coronavirus that causes severe respiratory and gastrointestinal illness in poultry, leads to substantial economic losses. According to earlier research, IBV infection causes chicken macrophage HD11 cells to undergo cell apoptosis. Reactive oxygen species (ROS) and the IBV-activated intrinsic apoptotic signaling pathway were examined in this work. The findings demonstrate that IBV infection causes ROS to accumulate. Moreover, IBV infection decreased the mitochondrial transmembrane potential in HD11 cells, which could be blocked by ROS antioxidants (PDTC and NAC). The two antioxidants significantly affected the expression of Bcl-2 and Bax and further inhibited the activation of caspase-3 and apoptosis in HD11 cells. Additionally, IBV replication was decreased by blocking ROS accumulation. Pretreating HD11 cells with ammonium chloride (NHCl) prevented IBV from entering the cells and reduced the oxidative stress which IBV causes. The ability to accumulate ROS was also lost in UV-inactivated IBV. The IBV N protein induces cell apoptosis through the activation of ROS. These findings provide an explanation for the processes of IBV infection in immune cells by indicating that IBV-induced ROS generation triggers cell apoptosis in HD11 cells.

摘要

传染性支气管炎病毒(IBV)是一种可导致家禽严重呼吸道和胃肠道疾病的冠状病毒,会造成重大经济损失。根据早期研究,IBV感染会导致鸡巨噬细胞HD11细胞发生细胞凋亡。本研究检测了活性氧(ROS)和IBV激活的内源性凋亡信号通路。研究结果表明,IBV感染会导致ROS积累。此外,IBV感染降低了HD11细胞的线粒体跨膜电位,而ROS抗氧化剂(PDTC和NAC)可阻断这种降低。这两种抗氧化剂显著影响了Bcl-2和Bax的表达,并进一步抑制了HD11细胞中caspase-3的激活和细胞凋亡。此外,阻断ROS积累可减少IBV复制。用氯化铵(NHCl)预处理HD11细胞可阻止IBV进入细胞,并减轻IBV引起的氧化应激。紫外线灭活的IBV也失去了积累ROS的能力。IBV N蛋白通过激活ROS诱导细胞凋亡。这些发现表明,IBV诱导的ROS生成触发了HD11细胞的凋亡,从而为IBV在免疫细胞中的感染过程提供了解释。

https://cdn.ncbi.nlm.nih.gov/pmc/blobs/ba9f/11273894/a0afb9e0e537/biology-13-00491-g001.jpg

文献AI研究员

20分钟写一篇综述,助力文献阅读效率提升50倍。

立即体验

用中文搜PubMed

大模型驱动的PubMed中文搜索引擎

马上搜索

文档翻译

学术文献翻译模型,支持多种主流文档格式。

立即体验