Suppr超能文献

十八烷酰胺,ODN,通过调节培养星形胶质细胞中 miR-34b、miR-29a 和 miR-21 的表达,促进细胞对 6-OHDA 诱导的氧化应激和细胞凋亡的存活。

Octadecaneuropeptide, ODN, Promotes Cell Survival against 6-OHDA-Induced Oxidative Stress and Apoptosis by Modulating the Expression of miR-34b, miR-29a, and miR-21in Cultured Astrocytes.

机构信息

Laboratory of Neuroendocrine, Endocrine and Germinal Differentiation and Communication (NorDiC), Inserm UMR 1239, University Rouen Normandie, 76000 Rouen, France.

LR18ES03 Laboratory of Neurophysiology, Cellular Physiopathology and Valorisation of Biomolecules, Faculty of Science of Tunis, University Tunis El Manar, Tunis 2092, Tunisia.

出版信息

Cells. 2024 Jul 12;13(14):1188. doi: 10.3390/cells13141188.

Abstract

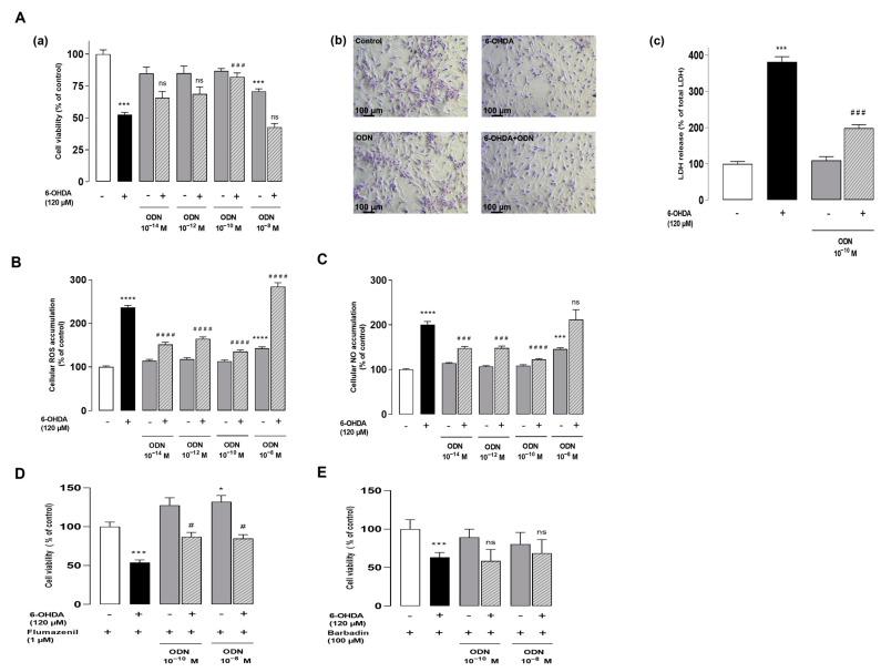
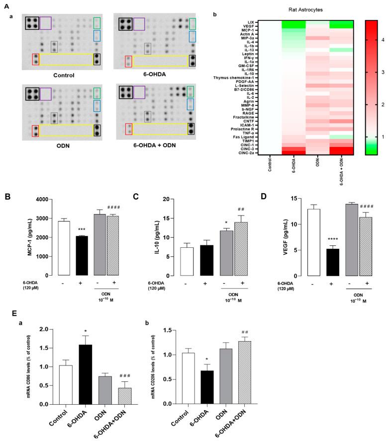
Astrocytes specifically synthesize and release endozepines, a family of regulatory peptides including octadecaneuropeptide (ODN). We have previously reported that ODN rescues neurons and astrocytes from 6-OHDA-induced oxidative stress and cell death. The purpose of this study was to examine the potential implication of miR-34b, miR-29a, and miR-21 in the protective activity of ODN on 6-OHDA-induced oxidative stress and cell death in cultured rat astrocytes. Flow cytometry analysis showed that 6-OHDA increased the number of early apoptotic and apoptotic dead cells while treatment with the subnanomolar dose of ODN significantly reduced the number of apoptotic cells induced by 6-OHDA. 6-OHDA-treated astrocytes exhibited the over-expression of miR-21 (+118%) associated with a knockdown of miR-34b (-61%) and miR-29a (-49%). Co-treatment of astrocytes with ODN blocked the 6-OHDA-stimulated production of ROS and NO and stimulation of and gene transcription. Concomitantly, ODN down-regulated the expression of miR-34b and miR-29a and rescued the 6-OHDA-associated reduced expression of miR21, indicating that ODN regulates their expression during cell death. Transfection with miR-21-3p inhibitor prevented the effect of 6-OHDA against cell death. In conclusion, our study indicated that (i) the expression of miRNAs miR-34b, miR-29a, and miR-21 is modified in astrocytes under 6-OHDA injury and (ii) that ODN prevents this deregulation to induce its neuroprotective action. The present study identified miR-21 as an emerging candidate and as a promising pharmacological target that opens new neuroprotective therapeutic strategies in neurodegenerative diseases, especially in Parkinson's disease.

摘要

星形胶质细胞特异性合成和释放内啡肽,包括十八烷脑啡肽(ODN)在内的调节肽家族。我们之前的研究表明,ODN 可挽救 6-OHDA 诱导的氧化应激和细胞死亡的神经元和星形胶质细胞。本研究的目的是研究 miR-34b、miR-29a 和 miR-21 在 ODN 对 6-OHDA 诱导的培养大鼠星形胶质细胞氧化应激和细胞死亡的保护作用中的潜在意义。流式细胞术分析表明,6-OHDA 增加了早期凋亡和凋亡死亡细胞的数量,而亚纳摩尔剂量的 ODN 处理可显著减少 6-OHDA 诱导的凋亡细胞数量。6-OHDA 处理的星形胶质细胞表现出 miR-21 的过表达(+118%),同时 miR-34b(-61%)和 miR-29a(-49%)的下调。星形胶质细胞与 ODN 的共同处理阻断了 6-OHDA 刺激的 ROS 和 NO 的产生以及 和 基因转录的刺激。同时,ODN 下调了 miR-34b 和 miR-29a 的表达,并挽救了 6-OHDA 相关的 miR21 表达降低,表明 ODN 在细胞死亡过程中调节其表达。miR-21-3p 抑制剂的转染可阻止 6-OHDA 对细胞死亡的影响。总之,我们的研究表明:(i)miRNA miR-34b、miR-29a 和 miR-21 的表达在星形胶质细胞中受到 6-OHDA 损伤的调节;(ii)ODN 防止这种失调以诱导其神经保护作用。本研究确定 miR-21 为一种新兴的候选物和有前途的药理学靶点,为神经退行性疾病,特别是帕金森病中的神经保护治疗策略开辟了新的途径。

https://cdn.ncbi.nlm.nih.gov/pmc/blobs/d866/11487398/0ef54a847db2/cells-13-01188-g001.jpg

文献AI研究员

20分钟写一篇综述,助力文献阅读效率提升50倍。

立即体验

用中文搜PubMed

大模型驱动的PubMed中文搜索引擎

马上搜索

文档翻译

学术文献翻译模型,支持多种主流文档格式。

立即体验