Suppr超能文献

小白菊内酯通过抑制NF-κB信号通路增强环磷酰胺对肺癌的节拍化疗效果。

Parthenolide enhances the metronomic chemotherapy effect of cyclophosphamide in lung cancer by inhibiting the NF-kB signaling pathway.

作者信息

Cai Zheng, Gao Lang, Hu Kai, Wang Qi-Ming

机构信息

Department of Internal Medicine, The Affiliated Cancer Hospital of Zhengzhou University & Henan Cancer Hospital, Zhengzhou 450008, Henan Province, China.

Department of Oncology, The No. 1 Affiliated Hospital of Yunnan University of Traditional Chinese Medicine, Kunming 650021, Yunnan Province, China.

出版信息

World J Clin Oncol. 2024 Jul 24;15(7):895-907. doi: 10.5306/wjco.v15.i7.895.

Abstract

BACKGROUND

Parthenolide (PTL), a sesquiterpene lactone derived from the medicinal herb Chrysanthemum parthenium, exhibits various biological effects by targeting NF-kB, STAT3, and other pathways. It has emerged as a promising adjunct therapy for multiple malignancies.

AIM

To evaluate the and effect of PTL on cyclophosphamide (CTX) metronomic chemotherapy.

METHODS

The cytotoxicity of PTL and CTX on Lewis lung cancer cells (LLC cells) was assessed by measuring cell activity and apoptosis. The anti-tumor efficiency was evaluated using a tumor xenograft mice model, and the survival of mice and tumor volume were monitored. Additionally, the collected tumor tissues were analyzed for tumor microenvironment indicators and inflammatory factors.

RESULTS

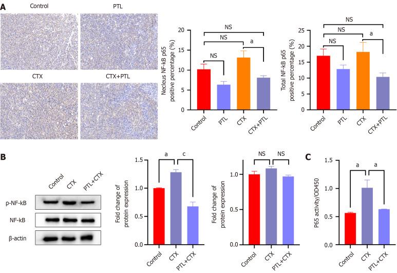
, PTL demonstrated a synergistic effect with CTX in inhibiting the growth of LLC cells and promoting apoptosis. , metronomic chemotherapy combined with PTL and CTX improved the survival rate of tumor-bearing mice and reduced tumor growth rate. Furthermore, metronomic chemotherapy combined with PTL and CTX reduced NF-κB activation and improved the tumor immune microenvironment by decreasing tumor angiogenesis, reducing Transforming growth factor β, and α-SMA positive cells.

CONCLUSION

PTL is an efficient compound that enhances the metronomic chemotherapy effects of CTX both and , suggesting its potential as a supplementary therapeutic strategy in metronomic chemotherapy to improve the chemotherapy effects.

摘要

背景

小白菊内酯(PTL)是一种从药草小白菊中提取的倍半萜内酯,通过作用于核因子-κB(NF-κB)、信号转导子和转录激活子3(STAT3)等途径展现出多种生物学效应。它已成为一种有前景的多种恶性肿瘤辅助治疗药物。

目的

评估PTL对环磷酰胺(CTX)节拍化疗的影响及效果。

方法

通过检测细胞活性和凋亡情况,评估PTL和CTX对Lewis肺癌细胞(LLC细胞)的细胞毒性。利用肿瘤异种移植小鼠模型评估抗肿瘤效果,并监测小鼠存活情况和肿瘤体积。此外,对收集的肿瘤组织进行肿瘤微环境指标和炎性因子分析。

结果

首先,PTL与CTX在抑制LLC细胞生长和促进凋亡方面表现出协同作用。其次,节拍化疗联合PTL和CTX提高了荷瘤小鼠的存活率并降低了肿瘤生长速率。此外,节拍化疗联合PTL和CTX降低了NF-κB的激活,并通过减少肿瘤血管生成、降低转化生长因子β和α-平滑肌肌动蛋白(α-SMA)阳性细胞改善了肿瘤免疫微环境。

结论

PTL是一种有效的化合物,在体内和体外均增强了CTX的节拍化疗效果,表明其作为节拍化疗中提高化疗效果的辅助治疗策略的潜力。

https://cdn.ncbi.nlm.nih.gov/pmc/blobs/5402/11271733/133c5b32eca2/WJCO-15-895-g001.jpg

文献AI研究员

20分钟写一篇综述,助力文献阅读效率提升50倍。

立即体验

用中文搜PubMed

大模型驱动的PubMed中文搜索引擎

马上搜索

文档翻译

学术文献翻译模型,支持多种主流文档格式。

立即体验