Suppr超能文献

如金解毒汤通过调节肠道微生物群预防流感病毒感染。

Rujin Jiedu decoction protects against influenza virus infection by modulating gut microbiota.

作者信息

Huang Qilin, Yang Guizhen, Tang Chenchen, Dou Biao, Hu You, Liu Hui, Wu Xiao, Zhang Huan, Wang Haikun, Xu Lirong, Yang Xiao-Dong, Xu Yanwu, Zheng Yuejuan

机构信息

The Research Center for Traditional Chinese Medicine, Shanghai Institute of Infectious Diseases and Biosecurity, Shanghai University of Traditional Chinese Medicine, Shanghai, 201203, China.

Center for Traditional Chinese Medicine and Immunology Research, School of Integrative Medicine, Shanghai University of Traditional Chinese Medicine, Shanghai, 201203, China.

出版信息

Heliyon. 2024 Jul 4;10(13):e34055. doi: 10.1016/j.heliyon.2024.e34055. eCollection 2024 Jul 15.

Abstract

BACKGROUND

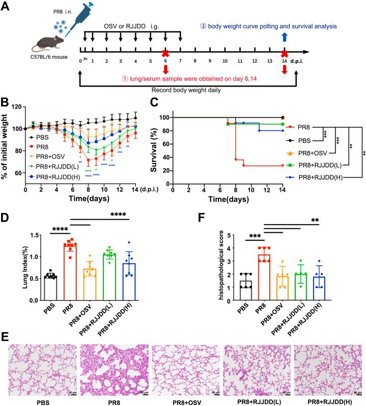
Rujin Jiedu decoction (RJJDD) is a classical prescription of Traditional Chinese Medicine that has long been applied to treat pneumonia caused by external infection, but whether and how it benefits influenza virus therapy remains largely unclear. The aim of this study was to investigate the anti-inflammatory effect of RJJDD on the mouse model of influenza and to explore its potential mechanism.

METHODS

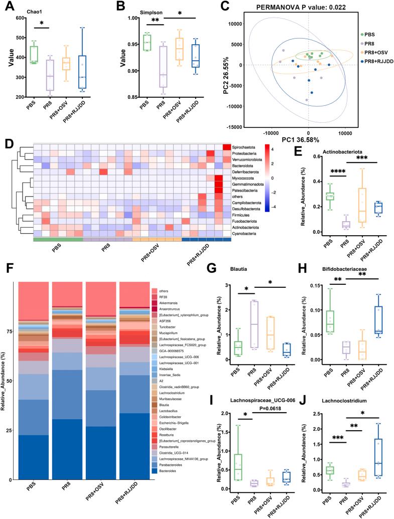
The mice were mock-infected with PBS or infected with PR8 virus followed by treatment with RJJDD or antiviral oseltamivir. The weight loss and morbidity of mice were monitored daily. Network pharmacology is used to explore the potential pathways that RJJDD may modulate. qRT-PCR and ELISA were performed to assess the expression of inflammatory cytokines in the lung tissue and macrophages. The intestinal feces were collected for 16S rDNA sequencing to assess the changes in gut microbiota.

RESULTS

We demonstrate that RJJDD protects against IAV-induced pneumonia. Comprehensive network pharmacology analyses of the Mass Spec-identified components of RJJDD suggest that RJJDD may act through down-regulating key signaling pathways producing inflammatory cytokines, which was experimentally confirmed by cytokine expression analysis in IAV-infected mouse lung tissues and IAV single-strand RNA mimic R837-induced macrophages. Furthermore, gut microbiota analysis indicates that RJJDD prevented IAV-induced dysbiosis of host intestinal flora, thereby offering a mechanistic explanation for RJJDD's efficacy in influenza pneumonia.

CONCLUSION

This study defines a previously uncharacterized role for RJJDD in protecting against influenza likely by maintaining homeostasis of gut microbiota, and provides a new therapeutic option for severe influenza.

摘要

背景

乳金解毒汤(RJJDD)是一种传统中药经典方剂,长期以来一直用于治疗外感感染引起的肺炎,但它是否以及如何有益于流感病毒治疗在很大程度上仍不清楚。本研究的目的是探讨乳金解毒汤对流感小鼠模型的抗炎作用,并探索其潜在机制。

方法

将小鼠用磷酸盐缓冲液(PBS)进行假感染或用PR8病毒感染,随后用乳金解毒汤或抗病毒药物奥司他韦进行治疗。每天监测小鼠的体重减轻和发病率。采用网络药理学方法探索乳金解毒汤可能调节的潜在途径。进行qRT-PCR和酶联免疫吸附测定(ELISA)以评估肺组织和巨噬细胞中炎性细胞因子的表达。收集肠道粪便进行16S核糖体DNA测序,以评估肠道微生物群的变化。

结果

我们证明乳金解毒汤可预防甲型流感病毒(IAV)诱导的肺炎。对乳金解毒汤经质谱鉴定的成分进行的综合网络药理学分析表明,乳金解毒汤可能通过下调产生炎性细胞因子的关键信号通路发挥作用,这在IAV感染的小鼠肺组织和IAV单链RNA模拟物R837诱导的巨噬细胞中的细胞因子表达分析中得到了实验证实。此外,肠道微生物群分析表明,乳金解毒汤可预防IAV诱导的宿主肠道菌群失调,从而为乳金解毒汤在流感肺炎中的疗效提供了一种机制解释。

结论

本研究确定了乳金解毒汤在预防流感方面可能具有的一种以前未被描述的作用,可能是通过维持肠道微生物群的稳态,并为重症流感提供了一种新的治疗选择。

https://cdn.ncbi.nlm.nih.gov/pmc/blobs/5af5/11277438/06459e642c48/ga1.jpg

文献AI研究员

20分钟写一篇综述,助力文献阅读效率提升50倍。

立即体验

用中文搜PubMed

大模型驱动的PubMed中文搜索引擎

马上搜索

文档翻译

学术文献翻译模型,支持多种主流文档格式。

立即体验