Suppr超能文献

共表达网络分析和分子对接表明薯蓣皂苷元通过 SLC1A5/mTORC1 通路抑制胃癌进展。

Co-Expression Network Analysis and Molecular Docking Demonstrate That Diosgenin Inhibits Gastric Cancer Progression via SLC1A5/mTORC1 Pathway.

机构信息

Department of Gastroenterology, Renmin Hospital of Wuhan University, Wuhan, People's Republic of China.

Department of Gastroenterology, Zhongnan Hospital of Wuhan University, Wuhan, People's Republic of China.

出版信息

Drug Des Devel Ther. 2024 Jul 23;18:3157-3173. doi: 10.2147/DDDT.S458613. eCollection 2024.

Abstract

BACKGROUND

Tumor-Node-Metastasis (TNM) stage of gastric cancer (GC) is one of the main factors affecting clinical outcome. The aim of this study was to explore the targets related to TNM stage of GC, and screening natural bioactive drug.

METHODS

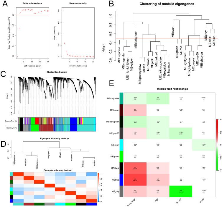
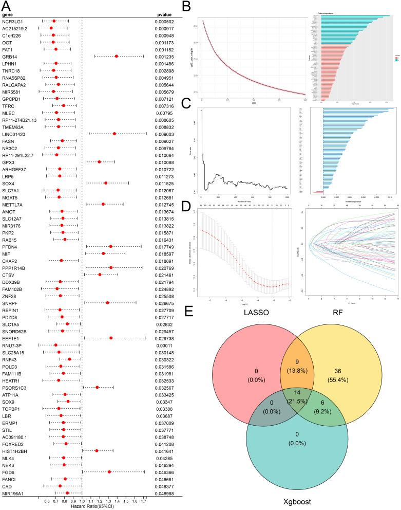
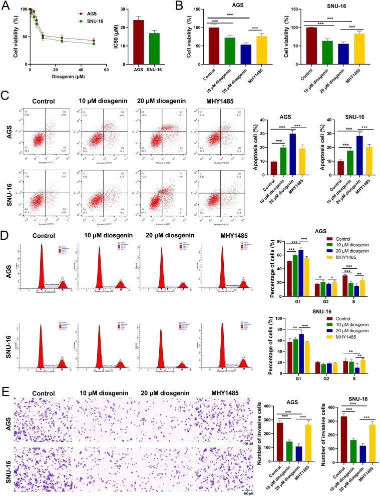
RNA sequencing data of the TCGA-STAD cohort were downloaded from UCSC database. Genes associated with TNM staging were identified by weighted gene co-expression network analysis (WGCNA). Univariate Cox regression, least absolute shrinkage and selection operator (LASSO), extreme gradient boosting (Xgboost), random forest (RF) and cytohubba plug-in of cytoscope were applied to screen hub genes. Natural bioactive ingredients were available from the HERB database. Molecular docking was used to evaluate the binding activity of active ingredients to the hub protein. CCK-8, flow cytometry, transwell and Western blot assays were used to analyze the effects of diosgenin on GC cells.

RESULTS

898 TNM-related genes were screened out through WGCNA. Three genes associated with GC progression/prognosis were identified, including nuclear receptor subfamily 3 group C member 2 (NR3C2), solute carrier family 1 member 5 (SLC1A5) and FAT atypical cadherin 1 (FAT1) based on the machine learning algorithms and hub co-expression network analysis. Diosgenin had good binding activity with SLC1A5. SLC1A5 was highly expressed in GC and was closely associated with tumor stage, overall survival and immune infiltration of GC patients. Diosgenin could inhibit cell viability and invasive ability, promote apoptosis and induce cell cycle arrest in G0/G1 phase. In addition, diosgenin promoted cleaved caspase 3 expression and inhibited Ki67, cyclin D1, p-S6K1, and SLC1A5 expression levels, while the mTORC1 activator (MHY1485) reversed this phenomenon.

CONCLUSION

For the first time, this work reports diosgenin may inhibit the activation of mTORC1 signaling through targeting SLC1A5, thereby inhibiting the malignant behaviors of GC cells.

摘要

背景

胃癌(GC)的肿瘤-淋巴结-转移(TNM)分期是影响临床结局的主要因素之一。本研究旨在探索与 GC 的 TNM 分期相关的靶点,并筛选天然生物活性药物。

方法

从 UCSC 数据库下载 TCGA-STAD 队列的 RNA 测序数据。通过加权基因共表达网络分析(WGCNA)确定与 TNM 分期相关的基因。应用单变量 Cox 回归、最小绝对值收缩和选择算子(LASSO)、极端梯度提升(Xgboost)、随机森林(RF)和 Cytoscope 的 cytohubba 插件筛选枢纽基因。天然生物活性成分可从 HERB 数据库获得。分子对接用于评估活性成分与枢纽蛋白的结合活性。CCK-8、流式细胞术、Transwell 和 Western blot 测定用于分析薯蓣皂苷元对 GC 细胞的影响。

结果

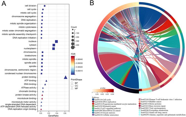
通过 WGCNA 筛选出 898 个与 TNM 相关的基因。基于机器学习算法和枢纽共表达网络分析,确定了与 GC 进展/预后相关的三个基因,包括核受体亚家族 3 组 C 成员 2(NR3C2)、溶质载体家族 1 成员 5(SLC1A5)和 FAT 非典型钙粘蛋白 1(FAT1)。薯蓣皂苷元与 SLC1A5 具有良好的结合活性。SLC1A5 在 GC 中高表达,与 GC 患者的肿瘤分期、总生存期和免疫浸润密切相关。薯蓣皂苷元可抑制细胞活力和侵袭能力,促进细胞凋亡并诱导细胞周期停滞在 G0/G1 期。此外,薯蓣皂苷元促进 cleaved caspase 3 表达,抑制 Ki67、cyclin D1、p-S6K1 和 SLC1A5 表达水平,而 mTORC1 激活剂(MHY1485)则逆转了这一现象。

结论

本研究首次报道薯蓣皂苷元可能通过靶向 SLC1A5 抑制 mTORC1 信号的激活,从而抑制 GC 细胞的恶性行为。

https://cdn.ncbi.nlm.nih.gov/pmc/blobs/4f4c/11283265/59d53181f41c/DDDT-18-3157-g0001.jpg

文献AI研究员

20分钟写一篇综述,助力文献阅读效率提升50倍。

立即体验

用中文搜PubMed

大模型驱动的PubMed中文搜索引擎

马上搜索

文档翻译

学术文献翻译模型,支持多种主流文档格式。

立即体验