Suppr超能文献

在具有自动三维高分辨率实时成像的分隔微流控芯片模型中评估轴突切断术后的角膜神经再生。

Assessment of corneal nerve regeneration after axotomy in a compartmentalized microfluidic chip model with automated 3D high resolution live-imaging.

作者信息

Bonneau Noémie, Potey Anaïs, Blond Frédéric, Guerin Camille, Baudouin Christophe, Peyrin Jean-Michel, Brignole-Baudouin Françoise, Réaux-Le Goazigo Annabelle

机构信息

Sorbonne Université, INSERM, CNRS, IHU FOReSIGHT, Institut de la Vision, Paris, France.

Centre Hospitalier National d'Ophtalmologie des Quinze-Vingts, INSERM-DGOS CIC 1423, IHU FOReSIGHT, Paris, France.

出版信息

Front Cell Neurosci. 2024 Jul 15;18:1417653. doi: 10.3389/fncel.2024.1417653. eCollection 2024.

Abstract

INTRODUCTION

Damage to the corneal nerves can result in discomfort and chronic pain, profoundly impacting the quality of life of patients. Development of novel method is crucial to better understand corneal nerve regeneration and to find new treatments for the patients. Existing models often overlook the physiology of primary sensory neurons, for which the soma is separated from the nerve endings.

METHODS

To overcome this limitation, our novel model combines a compartmentalized microfluidic culture of trigeminal ganglion neurons from adult mice with live-imaging and automated 3D image analysis offering robust way to assess axonal regrowth after axotomy.

RESULTS

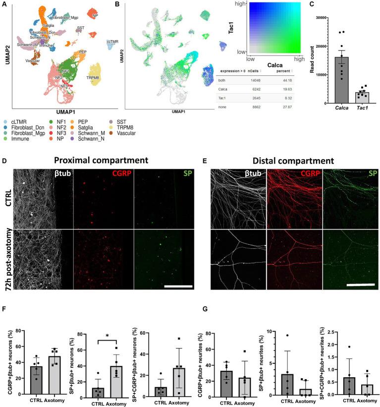
Physical axotomy performed by a two-second aspiration led to a reproducible 70% axonal loss and altered the phenotype of the neurons, increasing the number of substance P-positive neurons 72 h post-axotomy. To validate our new model, we investigated axonal regeneration after exposure to pharmacological compounds. We selected various targets known to enhance or inhibit axonal regrowth and analyzed their basal expression in trigeminal ganglion cells by scRNAseq. NGF/GDNF, insulin, and Dooku-1 (Piezo1 antagonist) enhanced regrowth by 81, 74 and 157%, respectively, while Yoda-1 (Piezo1 agonist) had no effect. Furthermore, SARM1-IN-2 (Sarm1 inhibitor) inhibited axonal regrowth, leading to only 6% regrowth after 72 h of exposure (versus 34% regrowth without any compound).

DISCUSSION

Combining compartmentalized trigeminal neuronal culture with advanced imaging and analysis allowed a thorough evaluation of the extent of the axotomy and subsequent axonal regrowth. This innovative approach holds great promise for advancing our understanding of corneal nerve injuries and regeneration and ultimately improving the quality of life for patients suffering from sensory abnormalities, and related conditions.

摘要

引言

角膜神经损伤可导致不适和慢性疼痛,严重影响患者的生活质量。开发新方法对于更好地理解角膜神经再生以及为患者找到新的治疗方法至关重要。现有的模型往往忽略了初级感觉神经元的生理学特性,其胞体与神经末梢是分离的。

方法

为克服这一局限性,我们的新型模型将成年小鼠三叉神经节神经元的分隔微流控培养与实时成像和自动化3D图像分析相结合,提供了一种评估轴突切断后轴突再生的可靠方法。

结果

通过两秒抽吸进行的物理性轴突切断导致可重复的70%轴突损失,并改变了神经元的表型,在轴突切断后72小时增加了P物质阳性神经元的数量。为验证我们的新模型,我们研究了暴露于药理化合物后的轴突再生。我们选择了各种已知可增强或抑制轴突再生的靶点,并通过单细胞RNA测序分析它们在三叉神经节细胞中的基础表达。神经生长因子/胶质细胞源性神经营养因子(NGF/GDNF)、胰岛素和Dooku-1(Piezo1拮抗剂)分别使再生增强了81%、74%和157%,而Yoda-1(Piezo1激动剂)则没有效果。此外,SARM1-IN-2(Sarm1抑制剂)抑制轴突再生,暴露72小时后仅导致6%的再生(而无任何化合物时为34%的再生)。

讨论

将分隔的三叉神经元培养与先进的成像和分析相结合,能够全面评估轴突切断的程度以及随后的轴突再生。这种创新方法对于推进我们对角膜神经损伤和再生的理解,并最终改善患有感觉异常及相关病症患者的生活质量具有巨大潜力。

https://cdn.ncbi.nlm.nih.gov/pmc/blobs/bcec/11285198/fb7bcb62887d/fncel-18-1417653-g001.jpg

文献AI研究员

20分钟写一篇综述,助力文献阅读效率提升50倍。

立即体验

用中文搜PubMed

大模型驱动的PubMed中文搜索引擎

马上搜索

文档翻译

学术文献翻译模型,支持多种主流文档格式。

立即体验