Suppr超能文献

植物记忆的转录组变化视角——利用植物转录记忆的最新进展和未来实际前景。

Vegetal memory through the lens of transcriptomic changes - recent progress and future practical prospects for exploiting plant transcriptional memory.

机构信息

Centre for Agricultural Genomics and Biotechnology, Faculty of the Agricultural and Food Science and Environmental Management, University of Debrecen, Nyíregyháza, Hungary.

出版信息

Plant Signal Behav. 2024 Dec 31;19(1):2383515. doi: 10.1080/15592324.2024.2383515. Epub 2024 Jul 30.

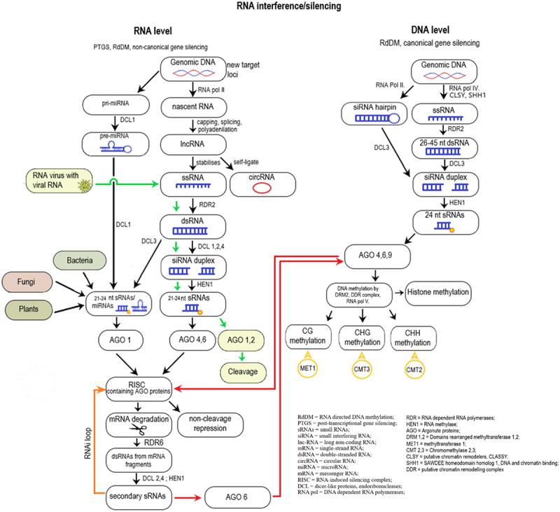
Abstract

Plant memory plays an important role in the efficient and rapid acclimation to a swiftly changing environment. In addition, since plant memory can be inherited, it is also of adaptive and evolutionary importance. The ability of a plant to store, retain, retrieve and delete information on acquired experience is based on cellular, biochemical and molecular networks in the plants. This review offers an up-to-date overview on the formation, types, checkpoints of plant memory based on our current knowledge and focusing on its transcriptional aspects, the transcriptional memory. Roles of long and small non-coding RNAs are summarized in the regulation, formation and the cooperation between the different layers of the plant memory, i.e. in the establishment of epigenetic changes associated with memory formation in plants. The RNA interference mechanisms at the RNA and DNA level and the interplays between them are also presented. Furthermore, this review gives an insight of how exploitation of plant transcriptional memory may provide new opportunities for elaborating promising cost-efficient, and effective strategies to cope with the ever-changing environmental perturbations, caused by climate change. The potentials of plant memory-based methods, such as crop priming, cross acclimatization, memory modification by miRNAs and associative use of plant memory, in the future's agriculture are also discussed.

摘要

植物记忆在高效快速适应瞬息万变的环境中起着重要作用。此外,由于植物记忆可以遗传,因此它也具有适应和进化的重要性。植物存储、保留、检索和删除有关获得经验的信息的能力基于植物中的细胞、生化和分子网络。本综述根据我们目前的知识,提供了有关植物记忆的形成、类型和检查点的最新概述,重点是其转录方面,即转录记忆。总结了长链和短链非编码 RNA 在调控、形成以及植物记忆的不同层次之间的合作中的作用,即在与植物记忆形成相关的表观遗传变化的建立中。还介绍了 RNA 水平和 DNA 水平的 RNA 干扰机制及其相互作用。此外,本综述还探讨了如何利用植物转录记忆为制定有前途的、具有成本效益和有效的策略提供新的机会,以应对气候变化引起的不断变化的环境干扰。还讨论了基于植物记忆的方法,如作物启动、交叉驯化、miRNA 对记忆的修饰以及植物记忆的关联使用,在未来农业中的潜力。

https://cdn.ncbi.nlm.nih.gov/pmc/blobs/186a/11290777/e5221efcd6c7/KPSB_A_2383515_F0001_OC.jpg

文献AI研究员

20分钟写一篇综述,助力文献阅读效率提升50倍。

立即体验

用中文搜PubMed

大模型驱动的PubMed中文搜索引擎

马上搜索

文档翻译

学术文献翻译模型,支持多种主流文档格式。

立即体验