Suppr超能文献

E3 连接酶 SlCOP1-1 稳定转录因子 SlOpaque2,增强番茄果实对灰葡萄孢的抗性。

E3 ligase SlCOP1-1 stabilizes transcription factor SlOpaque2 and enhances fruit resistance to Botrytis cinerea in tomato.

机构信息

State Key Laboratory of Plant Diversity and Specialty Crops, Institute of Botany, Chinese Academy of Sciences, 100093 Beijing, China.

China National Botanical Garden, 100093 Beijing, China.

出版信息

Plant Physiol. 2024 Oct 1;196(2):1196-1213. doi: 10.1093/plphys/kiae404.

Abstract

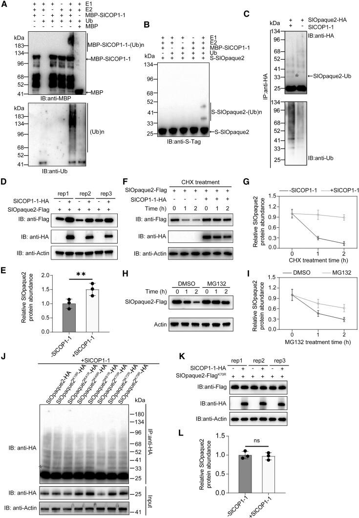
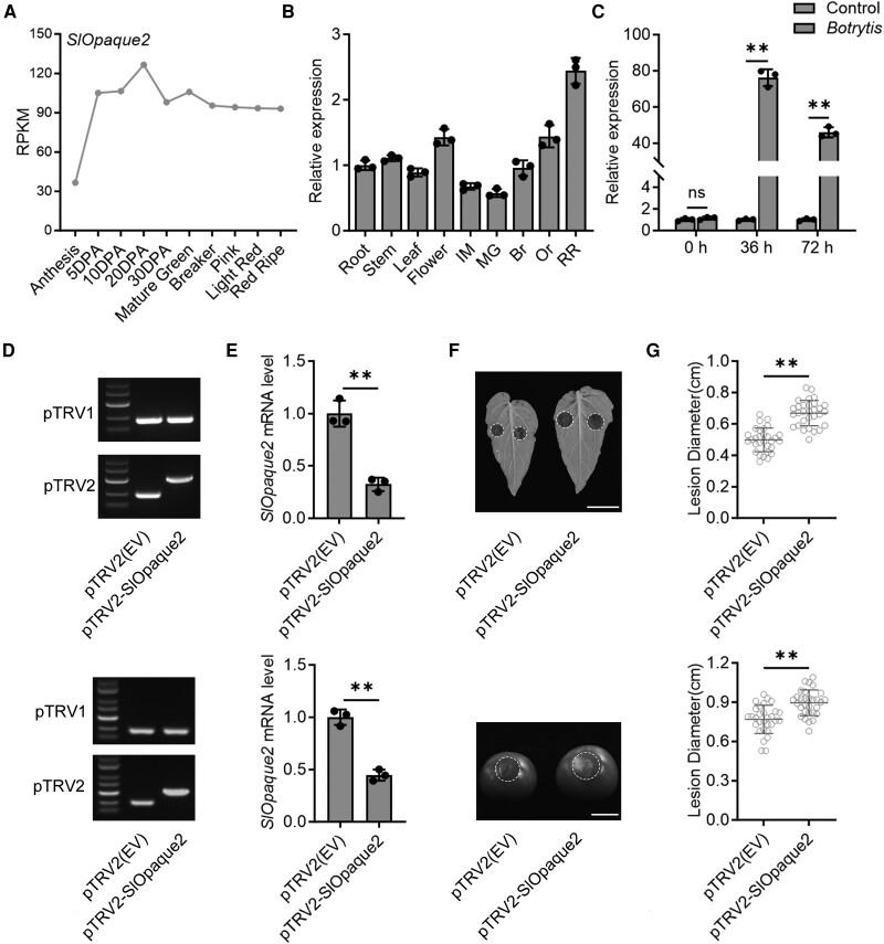
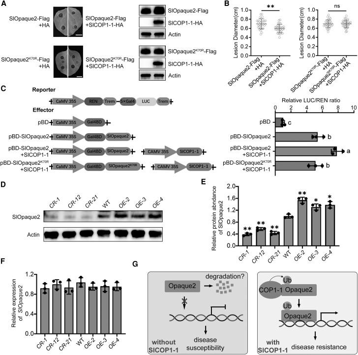
CONSTITUTIVE PHOTOMORPHOGENIC 1 (COP1), a pivotal repressor in plant photomorphogenesis, has been extensively studied in various plant processes. However, the specific roles of COP1 in fruit remain poorly understood. Here, we functionally characterized SlCOP1-1 (also known as LeCOP1), an Arabidopsis (Arabidopsis thaliana) COP1 ortholog, in tomato (Solanum lycopersicum) fruit ripening and disease resistance. Despite the clear upregulation of SlCOP1-1 during fruit ripening, knockout or overexpression (OE) of SlCOP1-1 in tomatoes only minimally affected ripening. Intriguingly, these genetic manipulations substantially altered fruit resistance to the fungal pathogen Botrytis cinerea. Proteomic analysis revealed differential accumulation of proteins associated with fruit disease resistance upon SlCOP1-1 knockout or OE. To unravel the mechanism of SlCOP1-1 in disease resistance, we conducted a screen for SlCOP1-1-interacting proteins and identified the stress-related bZIP transcription factor SlOpaque2. We provide evidence that SlOpaque2 functions in tomato resistance to B. cinerea, and SlCOP1-1-mediated mono-ubiquitination and stabilization of SlOpaque2 contributes to fruit resistance against B. cinerea. Our findings uncover a regulatory role of COP1 in controlling fruit disease resistance, enriching our understanding of the regulatory network orchestrating fruit responses to disease.

摘要

组成型光形态建成 1(COP1)是植物光形态建成中的关键抑制因子,在各种植物过程中得到了广泛研究。然而,COP1 在果实中的具体作用仍知之甚少。在这里,我们对拟南芥(Arabidopsis thaliana)COP1 同源物 SlCOP1-1 在番茄(Solanum lycopersicum)果实成熟和抗病性中的功能进行了表征。尽管 SlCOP1-1 在果实成熟过程中明显上调,但 SlCOP1-1 在番茄中的敲除或过表达(OE)仅对成熟产生最小影响。有趣的是,这些遗传操作极大地改变了果实对真菌病原体 Botrytis cinerea 的抗性。蛋白质组学分析揭示了 SlCOP1-1 敲除或 OE 后与果实抗病性相关的蛋白质的差异积累。为了揭示 SlCOP1-1 在抗病性中的机制,我们进行了 SlCOP1-1 相互作用蛋白的筛选,并鉴定出与胁迫相关的 bZIP 转录因子 SlOpaque2。我们提供的证据表明 SlOpaque2 在番茄对 B. cinerea 的抗性中起作用,SlCOP1-1 介导的 SlOpaque2 单泛素化和稳定化有助于果实对 B. cinerea 的抗性。我们的发现揭示了 COP1 在控制果实抗病性中的调节作用,丰富了我们对调控果实对疾病反应的调控网络的理解。

https://cdn.ncbi.nlm.nih.gov/pmc/blobs/1709/11444291/727cdbc53cff/kiae404f1.jpg

文献AI研究员

20分钟写一篇综述,助力文献阅读效率提升50倍。

立即体验

用中文搜PubMed

大模型驱动的PubMed中文搜索引擎

马上搜索

文档翻译

学术文献翻译模型,支持多种主流文档格式。

立即体验