Suppr超能文献

序列性翻译后修饰调节损伤DNA结合蛋白DDB2的功能。

Sequential post-translational modifications regulate damaged DNA-binding protein DDB2 function.

作者信息

Kaneoka Hidenori, Arakawa Kazuhiko, Masuda Yusuke, Ogawa Daiki, Sugimoto Kota, Fukata Risako, Tsuge-Shoji Maasa, Nishijima Ken-Ichi, Iijima Shinji

机构信息

Department of Biomolecular Engineering, Graduate School of Engineering, Nagoya University, Furo-cho, Chikusa-ku, Nagoya 464-8603, Japan.

出版信息

J Biochem. 2024 Sep 30;176(4):325-338. doi: 10.1093/jb/mvae056.

Abstract

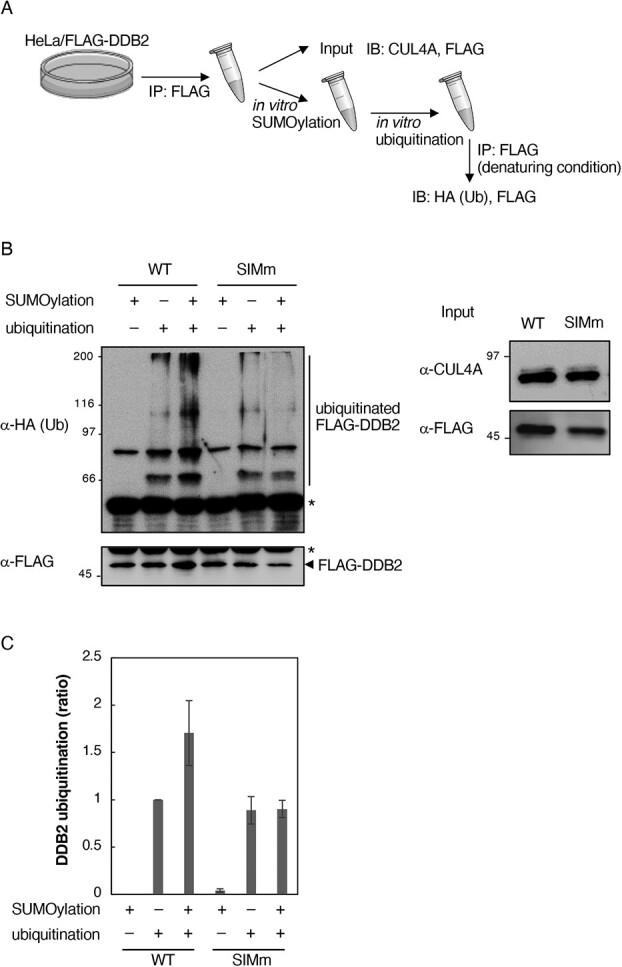
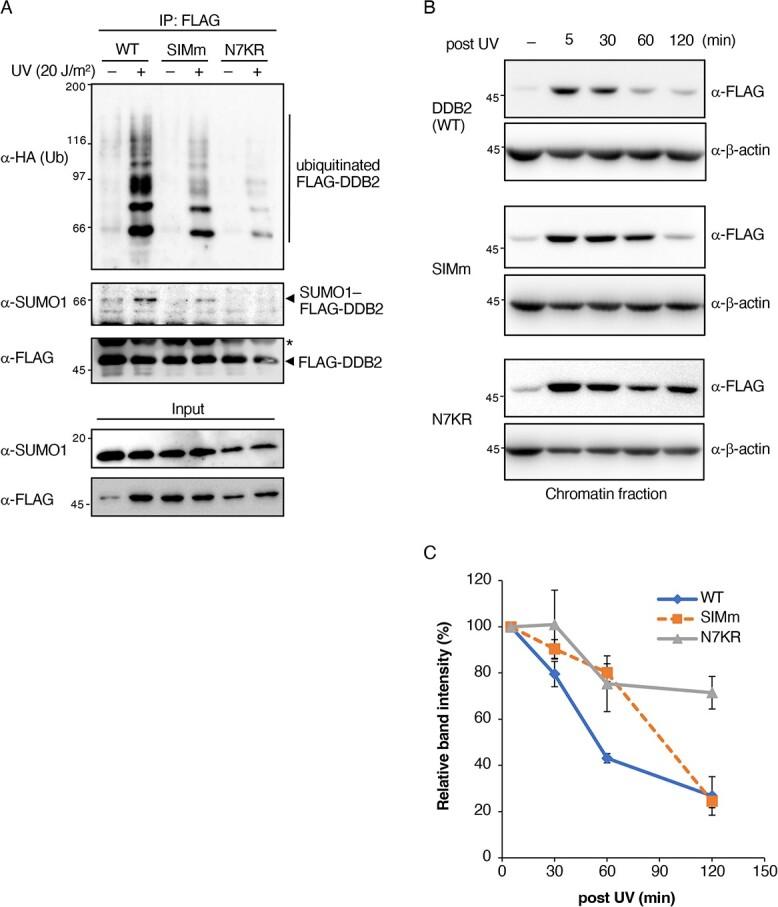
Nucleotide excision repair (NER) is a major DNA repair system and hereditary defects in this system cause critical genetic diseases (e.g. xeroderma pigmentosum, Cockayne syndrome and trichothiodystrophy). Various proteins are involved in the eukaryotic NER system and undergo several post-translational modifications. Damaged DNA-binding protein 2 (DDB2) is a DNA damage recognition factor in the NER pathway. We previously demonstrated that DDB2 was SUMOylated in response to UV irradiation; however, its physiological roles remain unclear. We herein analysed several mutants and showed that the N-terminal tail of DDB2 was the target for SUMOylation; however, this region did not contain a consensus SUMOylation sequence. We found a SUMO-interacting motif (SIM) in the N-terminal tail that facilitated SUMOylation. The ubiquitination of a SUMOylation-deficient DDB2 SIM mutant was decreased, and its retention of chromatin was prolonged. The SIM mutant showed impaired NER, possibly due to a decline in the timely handover of the lesion site to XP complementation group C. These results suggest that the SUMOylation of DDB2 facilitates NER through enhancements in ubiquitination.

摘要

核苷酸切除修复(NER)是一种主要的DNA修复系统,该系统中的遗传性缺陷会导致严重的遗传疾病(如着色性干皮病、科凯恩综合征和毛发硫营养不良)。多种蛋白质参与真核生物的NER系统,并经历多种翻译后修饰。损伤DNA结合蛋白2(DDB2)是NER途径中的一种DNA损伤识别因子。我们之前证明,DDB2在紫外线照射下会发生SUMO化修饰;然而,其生理作用仍不清楚。我们在此分析了几种突变体,结果表明DDB2的N末端尾巴是SUMO化修饰的靶点;然而,该区域并不包含共有SUMO化序列。我们在N末端尾巴中发现了一个促进SUMO化修饰的SUMO相互作用基序(SIM)。SUMO化修饰缺陷的DDB2 SIM突变体的泛素化水平降低,其在染色质上的保留时间延长。SIM突变体的NER功能受损,这可能是由于损伤位点向XPC互补组C的及时交接出现了下降。这些结果表明,DDB2的SUMO化修饰通过增强泛素化作用促进了NER。

https://cdn.ncbi.nlm.nih.gov/pmc/blobs/38b2/11444932/d6ab6301ee70/mvae056ga.jpg

文献AI研究员

20分钟写一篇综述,助力文献阅读效率提升50倍。

立即体验

用中文搜PubMed

大模型驱动的PubMed中文搜索引擎

马上搜索

文档翻译

学术文献翻译模型,支持多种主流文档格式。

立即体验