Suppr超能文献

高离子强度载体配方可增强基因向气道上皮的转移。

High ionic strength vector formulations enhance gene transfer to airway epithelia.

机构信息

University of Iowa, Stead Family Department of Pediatrics; Iowa City, IA 52242, USA.

University of Iowa, Pappajohn Biomedical Institute; Iowa City, IA 52242, USA.

出版信息

Nucleic Acids Res. 2024 Sep 9;52(16):9369-9383. doi: 10.1093/nar/gkae640.

Abstract

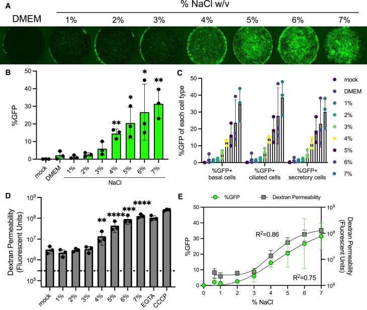
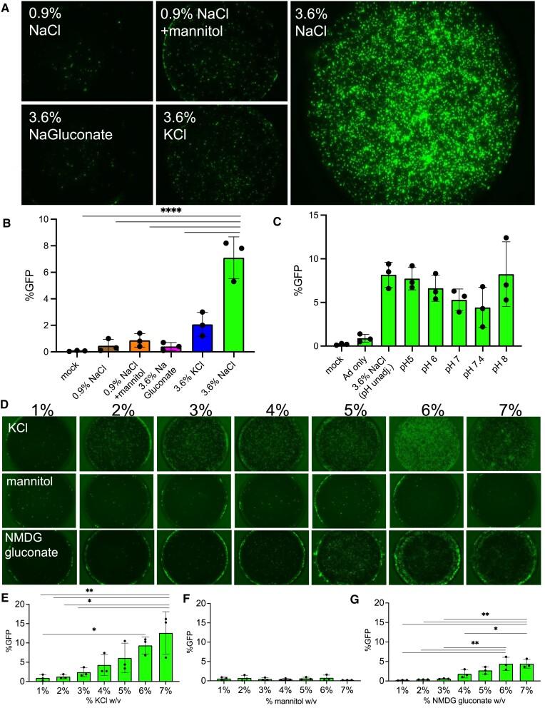
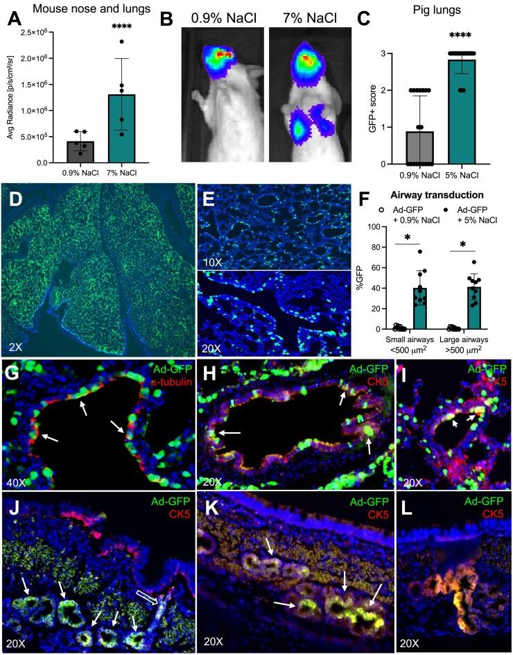
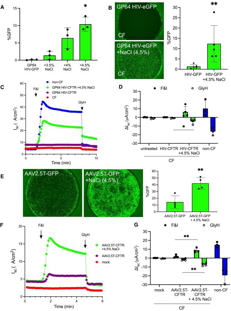
A fundamental challenge for cystic fibrosis (CF) gene therapy is ensuring sufficient transduction of airway epithelia to achieve therapeutic correction. Hypertonic saline (HTS) is frequently administered to people with CF to enhance mucus clearance. HTS transiently disrupts epithelial cell tight junctions, but its ability to improve gene transfer has not been investigated. Here, we asked if increasing the concentration of NaCl enhances the transduction efficiency of three gene therapy vectors: adenovirus, AAV, and lentiviral vectors. Vectors formulated with 3-7% NaCl exhibited markedly increased transduction for all three platforms, leading to anion channel correction in primary cultures of human CF epithelial cells and enhanced gene transfer in mouse and pig airways in vivo. The mechanism of transduction enhancement involved tonicity but not osmolarity or pH. Formulating vectors with a high ionic strength solution is a simple strategy to greatly enhance efficacy and immediately improve preclinical or clinical applications.

摘要

囊性纤维化(CF)基因治疗的一个基本挑战是确保气道上皮细胞的充分转导,以实现治疗性矫正。高渗盐水(HTS)经常被用于 CF 患者以增强粘液清除。HTS 会短暂破坏上皮细胞紧密连接,但它改善基因转移的能力尚未得到研究。在这里,我们询问增加 NaCl 浓度是否会提高三种基因治疗载体的转导效率:腺病毒、AAV 和慢病毒载体。用 3-7%NaCl 配制的载体显著增加了所有三种平台的转导效率,导致人 CF 上皮细胞原代培养中的阴离子通道校正,并增强了体内小鼠和猪气道中的基因转移。转导增强的机制涉及渗透压,但不涉及渗透压或 pH 值。用高离子强度溶液配制载体是一种简单的策略,可以大大提高疗效,并立即改善临床前或临床应用。

https://cdn.ncbi.nlm.nih.gov/pmc/blobs/e5ff/11381324/6d6514e86302/gkae640figgra1.jpg

文献AI研究员

20分钟写一篇综述,助力文献阅读效率提升50倍。

立即体验

用中文搜PubMed

大模型驱动的PubMed中文搜索引擎

马上搜索

文档翻译

学术文献翻译模型,支持多种主流文档格式。

立即体验