Suppr超能文献

一种由藻酸盐/羟基磷灰石/小肠黏膜下层组成的3D打印支架,用于治疗糖尿病性骨缺损。

A 3D-printed scaffold composed of Alg/HA/SIS for the treatment of diabetic bone defects.

作者信息

Tan Jie, Chen Zecai, Xu Zhen, Huang Yafang, Qin Lei, Long Yufeng, Wu Jiayi, Luo Wanrong, Liu Xuchao, Yi Weihong, Wang Huaiyu, Yang Dazhi

机构信息

Department of Spine Surgery & Innovative Laboratory of Orthopedics, Huazhong University of Science and Technology Union Shenzhen Hospital, Shenzhen, Guangdong, 518052, China.

Center for Human Tissues and Organs Degeneration, Shenzhen Institutes of Advanced Technology, Chinese Academy of Sciences, Shenzhen, 518055, China.

出版信息

J Orthop Translat. 2024 Jul 25;48:25-38. doi: 10.1016/j.jot.2024.07.006. eCollection 2024 Sep.

Abstract

BACKGROUND

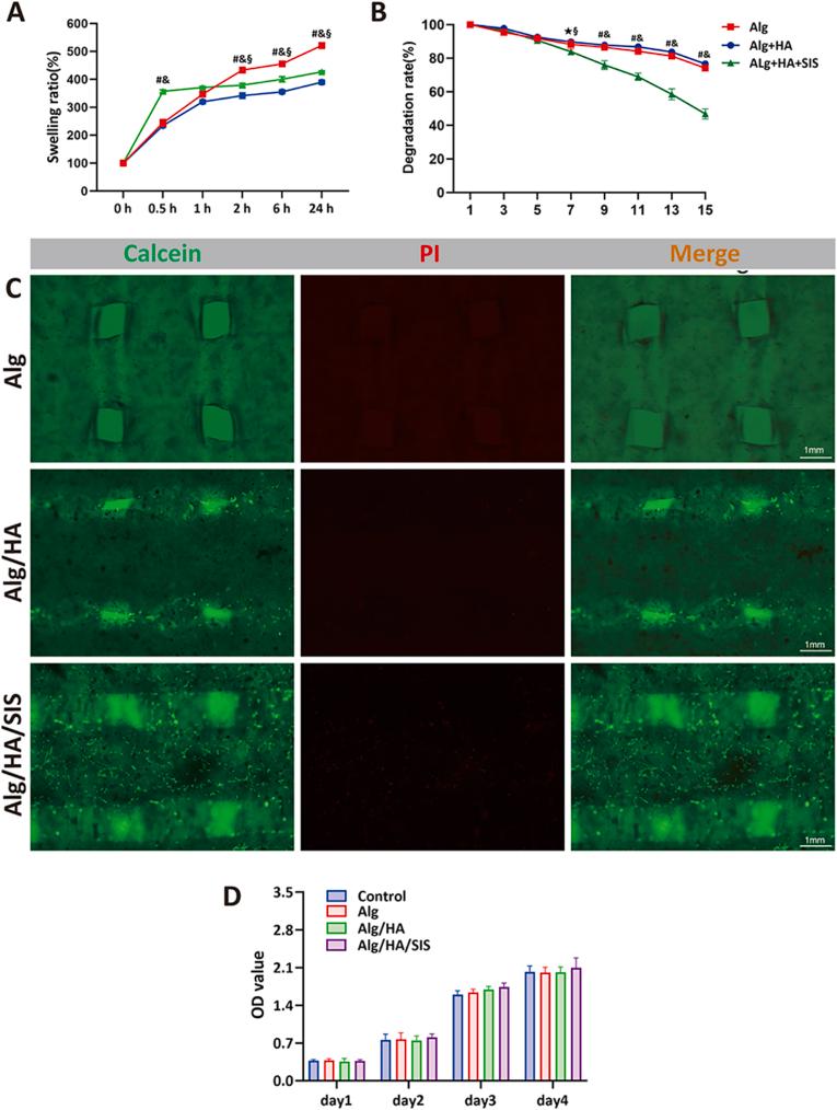
Diabetic bone healing remains a great challenge due to its pathological features including biochemical disturbance, excessive inflammation, and reduced blood vessel formation. In previous studies, small intestine submucosa (SIS) has been demonstrated for its immunomodulatory and angiogenic properties, which are necessary to diabetic bone healing. However, the noticeable drawbacks of SIS such as fast degradation rate, slow gelling time, and weak mechanical property seriously impede the 3D printing of SIS for bone repair.

METHOD

In this study, we developed a novel kind of 3D-printed scaffold composed of alginate, nano-hydroxyapatite, and SIS. The morphological characterization, biocompatibility, and biological effects of the scaffolds were evaluated, and an established diabetic rat model was used for testing the biological effect of the scaffold after implantation.

RESULTS

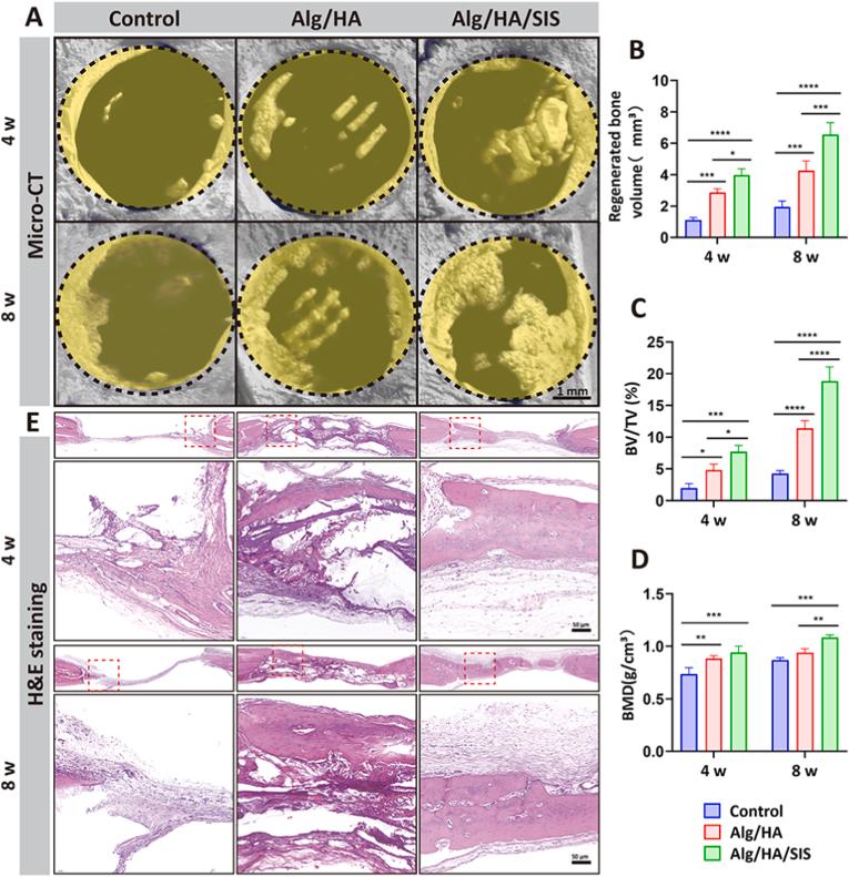
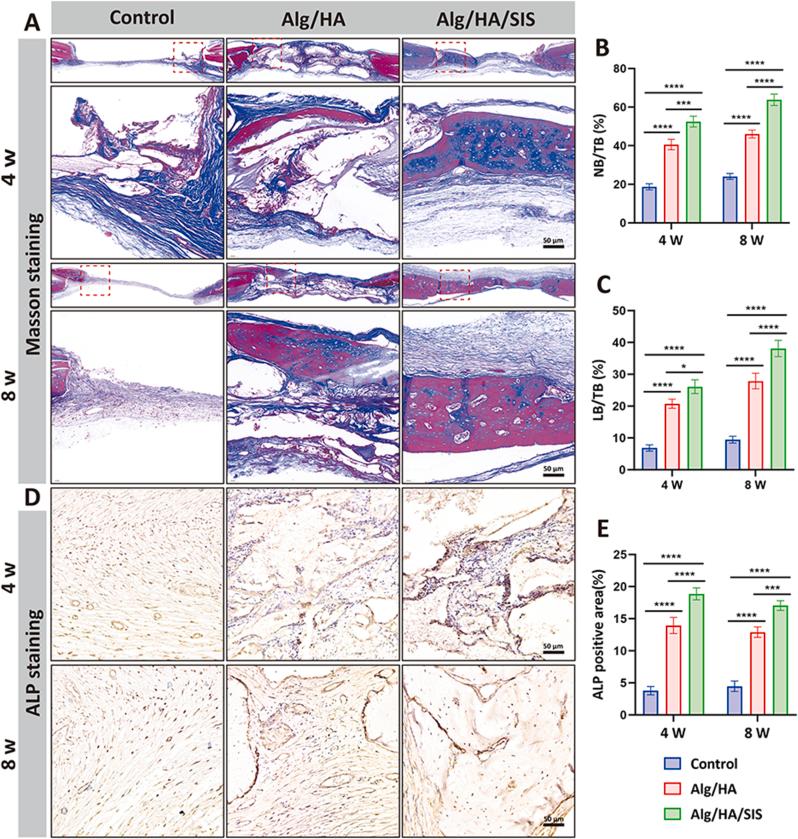
The and results show that the addition of SIS can tune the immunomodulatory properties and angiogenic and osteogenic performances of 3D-printed scaffold, where the macrophages polarization of M2 phenotype, migration and tube formation of HUVECs, as well as osteogenic expression of ALP, are all improved, which bode well with the functional requirements for treating diabetic bone nonunion. Furthermore, the incorporation of alginate substantially improves the printability of composites with tunable degradation properties, thereby broadening the application prospect of SIS-based materials in the field of tissue engineering.

CONCLUSION

The fabricated 3D-printed Alg/HA/SIS scaffold provides desirable immunomodulatory effect, as well as good osteogenic and angiogenic performances and , which properties are well-suited with the requirement for treating diabetic bone defects.

TRANSLATIONAL POTENTIAL OF THIS ARTICLE

The incorporation of SIS and alginate acid not only provides good printability of the newly fabricated 3D-printed Alg/HA/SIS scaffold, but also improves its immunoregulatory and angiogenic properties, which suits well with the requirement for treating diabetic bone disease and opens up new horizons for the development of implants associating diabetic bone healings.

摘要

背景

由于糖尿病性骨愈合的病理特征,包括生化紊乱、过度炎症反应和血管生成减少,其仍然是一个巨大的挑战。在先前的研究中,小肠黏膜下层(SIS)已被证明具有免疫调节和血管生成特性,这对糖尿病性骨愈合是必需的。然而,SIS明显的缺点,如快速降解率、缓慢的胶凝时间和较弱的机械性能,严重阻碍了用于骨修复的SIS的3D打印。

方法

在本研究中,我们开发了一种由藻酸盐、纳米羟基磷灰石和SIS组成的新型3D打印支架。评估了支架的形态特征、生物相容性和生物学效应,并使用建立的糖尿病大鼠模型测试植入后支架的生物学效应。

结果

和 结果表明,添加SIS可以调节3D打印支架的免疫调节特性以及血管生成和成骨性能,其中M2表型的巨噬细胞极化、人脐静脉内皮细胞(HUVECs)的迁移和管形成以及碱性磷酸酶(ALP)的成骨表达均得到改善,这与治疗糖尿病性骨不连的功能要求相符。此外,藻酸盐的加入显著提高了复合材料的可打印性,并具有可调的降解性能,从而拓宽了基于SIS的材料在组织工程领域的应用前景。

结论

制备的3D打印藻酸盐/羟基磷灰石/小肠黏膜下层(Alg/HA/SIS)支架具有理想的免疫调节作用,以及良好的成骨和血管生成性能,这些特性非常适合治疗糖尿病性骨缺损的要求。

本文的转化潜力

SIS和藻酸的加入不仅为新制备的3D打印Alg/HA/SIS支架提供了良好的可打印性,还改善了其免疫调节和血管生成特性,这非常适合治疗糖尿病性骨疾病的要求,并为与糖尿病性骨愈合相关的植入物开发开辟了新的视野。

https://cdn.ncbi.nlm.nih.gov/pmc/blobs/8fb3/11287068/6fce5cd87e27/gr1.jpg

文献AI研究员

20分钟写一篇综述,助力文献阅读效率提升50倍。

立即体验

用中文搜PubMed

大模型驱动的PubMed中文搜索引擎

马上搜索

文档翻译

学术文献翻译模型,支持多种主流文档格式。

立即体验