Suppr超能文献

2021年至2023年中国手足口病柯萨奇病毒A6的分子进化动力学:基因组流行病学研究

Molecular Evolutionary Dynamics of Coxsackievirus A6 Causing Hand, Foot, and Mouth Disease From 2021 to 2023 in China: Genomic Epidemiology Study.

作者信息

Chen Yu, Chen Shouhang, Shen Yuanfang, Li Zhi, Li Xiaolong, Zhang Yaodong, Zhang Xiaolong, Wang Fang, Jin Yuefei

机构信息

Department of Infectious Diseases, Children's Hospital Affiliated to Zhengzhou University, Zhengzhou, China.

College of Public Health, Zhengzhou University, Zhengzhou, China.

出版信息

JMIR Public Health Surveill. 2024 Jul 31;10:e59604. doi: 10.2196/59604.

Abstract

BACKGROUND

Hand, foot, and mouth disease (HFMD) is a global public health concern, notably within the Asia-Pacific region. Recently, the primary pathogen causing HFMD outbreaks across numerous countries, including China, is coxsackievirus (CV) A6, one of the most prevalent enteroviruses in the world. It is a new variant that has undergone genetic recombination and evolution, which might not only induce modifications in the clinical manifestations of HFMD but also heighten its pathogenicity because of nucleotide mutation accumulation.

OBJECTIVE

The study assessed the epidemiological characteristics of HFMD in China and characterized the molecular epidemiology of the major pathogen (CV-A6) causing HFMD. We attempted to establish the association between disease progression and viral genetic evolution through a molecular epidemiological study.

METHODS

Surveillance data from the Chinese Center for Disease Control and Prevention from 2021 to 2023 were used to analyze the epidemiological seasons and peaks of HFMD in Henan, China, and capture the results of HFMD pathogen typing. We analyzed the evolutionary characteristics of all full-length CV-A6 sequences in the NCBI database and the isolated sequences in Henan. To characterize the molecular evolution of CV-A6, time-scaled tree and historical population dynamics regarding CV-A6 sequences were estimated. Additionally, we analyzed the isolated strains for mutated or missing amino acid sites compared to the prototype CV-A6 strain.

RESULTS

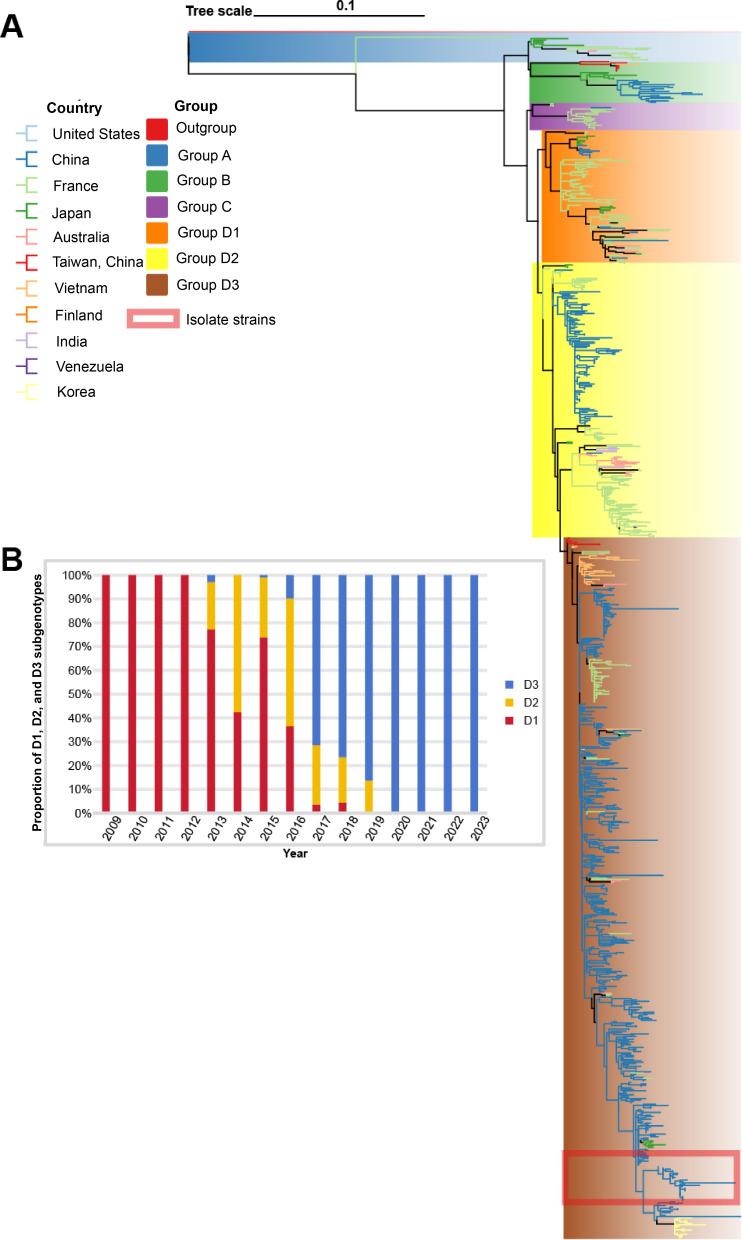
The 2021-2023 epidemic seasons for HFMD in Henan usually lasted from June to August, with peaks around June and July. The monthly case reporting rate during the peak period ranged from 20.7% (4854/23,440) to 35% (12,135/34,706) of the total annual number of cases. Analysis of the pathogen composition of 2850 laboratory-confirmed cases identified 8 enterovirus serotypes, among which CV-A6 accounted for the highest proportion (652/2850, 22.88%). CV-A6 emerged as the major pathogen for HFMD in 2022 (203/732, 27.73%) and 2023 (262/708, 37.01%). We analyzed all CV-A6 full-length sequences in the NCBI database and the evolutionary features of viruses isolated in Henan. In China, the D3 subtype gradually appeared from 2011, and by 2019, all CV-A6 virus strains belonged to the D3 subtype. The VP1 sequences analyzed in Henan showed that its subtypes were consistent with the national subtypes. Furthermore, we analyzed the molecular evolutionary features of CV-A6 using Bayesian phylogeny and found that the most recent common ancestor of CV-A6 D3 dates back to 2006 in China, earlier than the 2011 HFMD outbreak. Moreover, the strains isolated in 2023 had mutations at several amino acid sites compared to the original strain.

CONCLUSIONS

The CV-A6 virus may have been introduced and circulating covertly within China prior to the large-scale HFMD outbreak. Our laboratory testing data confirmed the fluctuation and periodic patterns of CV-A6 prevalence. Our study provides valuable insights into understanding the evolutionary dynamics of CV-A6.

摘要

背景

手足口病(HFMD)是一个全球公共卫生问题,在亚太地区尤为突出。最近,包括中国在内的许多国家手足口病疫情的主要病原体是柯萨奇病毒(CV)A6,它是世界上最常见的肠道病毒之一。它是一种经过基因重组和进化的新变种,这可能不仅会导致手足口病临床表现的改变,还会由于核苷酸突变积累而增强其致病性。

目的

本研究评估了中国手足口病的流行病学特征,并对引起手足口病的主要病原体(CV-A6)进行分子流行病学特征分析。我们试图通过分子流行病学研究建立疾病进展与病毒基因进化之间的关联。

方法

利用中国疾病预防控制中心2021年至2023年的监测数据,分析中国河南省手足口病的流行季节和高峰,并获取手足口病病原体分型结果。我们分析了NCBI数据库中所有CV-A6全长序列以及河南分离序列的进化特征。为了描述CV-A6的分子进化,估计了CV-A6序列的时间尺度树和历史种群动态。此外,我们分析了分离株与原型CV-A6株相比的氨基酸位点突变或缺失情况。

结果

河南2021 - 2023年手足口病流行季节通常从6月持续到8月,6月和7月左右出现高峰。高峰期每月病例报告率占全年病例总数的20.7%(4854/23440)至35%(12135/34706)。对2850例实验室确诊病例的病原体组成分析确定了8种肠道病毒血清型,其中CV-A6占比最高(652/2850,22.88%)。CV-A6在2022年(203/732,27.73%)和2023年(262/708,37.01%)成为手足口病的主要病原体。我们分析了NCBI数据库中所有CV-A6全长序列以及河南分离病毒的进化特征。在中国,D3亚型从2011年开始逐渐出现,到2019年,所有CV-A6病毒株均属于D3亚型。在河南分析的VP1序列显示其亚型与全国亚型一致。此外,我们使用贝叶斯系统发育分析了CV-A6的分子进化特征,发现CV-A6 D3的最近共同祖先可追溯到2006年的中国,早于2011年手足口病疫情爆发。而且,2023年分离的毒株与原始毒株相比在几个氨基酸位点发生了突变。

结论

CV-A6病毒可能在大规模手足口病疫情爆发之前就已传入中国并在国内隐匿传播。我们的实验室检测数据证实了CV-A6流行的波动和周期性模式。我们的研究为理解CV-A6的进化动态提供了有价值的见解。

https://cdn.ncbi.nlm.nih.gov/pmc/blobs/5251/11300381/8b64d0b93a6a/publichealth-v10-e59604-g001.jpg

文献AI研究员

20分钟写一篇综述,助力文献阅读效率提升50倍。

立即体验

用中文搜PubMed

大模型驱动的PubMed中文搜索引擎

马上搜索

文档翻译

学术文献翻译模型,支持多种主流文档格式。

立即体验