Suppr超能文献

营养传感器 CRTC 和 Sarcalumenin/thinman 代表了心脏肥大的另一种途径。

The nutrient sensor CRTC and Sarcalumenin/thinman represent an alternate pathway in cardiac hypertrophy.

机构信息

Development, Aging and Regeneration Program, Center for Genetic Disorders and Aging Research, Sanford Burnham Prebys Medical Discovery Institute, 10901 North Torrey Pines Road, La Jolla, CA 92037, USA.

Clayton Foundation Laboratories for Peptide Biology, Salk Institute for Biological Studies, 10010 North Torrey Pines Road, La Jolla, CA 92037, USA.

出版信息

Cell Rep. 2024 Aug 27;43(8):114549. doi: 10.1016/j.celrep.2024.114549. Epub 2024 Aug 1.

Abstract

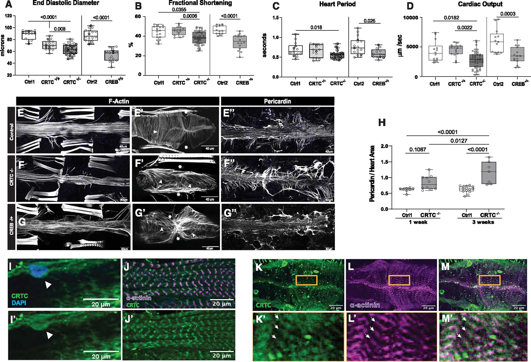
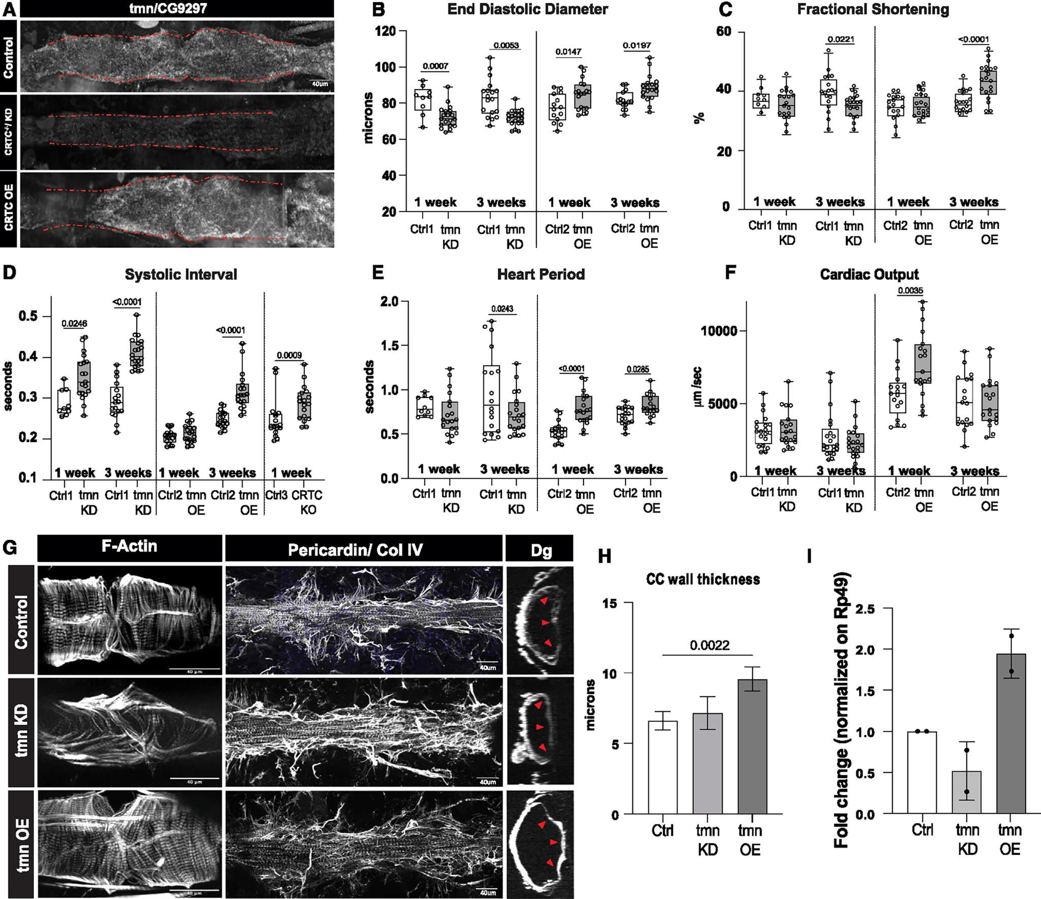
CREB-regulated transcription co-activator (CRTC) is activated by Calcineurin (CaN) to regulate gluconeogenic genes. CaN also has roles in cardiac hypertrophy. Here, we explore a cardiac-autonomous role for CRTC in cardiac hypertrophy. In Drosophila, CRTC mutants exhibit severe cardiac restriction, myofibrillar disorganization, fibrosis, and tachycardia. Cardiac-specific CRTC knockdown (KD) phenocopies mutants, and cardiac overexpression causes hypertrophy. CaN-induced hypertrophy in Drosophila is reduced in CRTC mutants, suggesting that CRTC mediates the effects. RNA sequencing (RNA-seq) of CRTC-KD and -overexpressing hearts reveals contraregulation of metabolic genes. Genes with conserved CREB sites include the fly ortholog of Sarcalumenin, a Ca-binding protein. Cardiac manipulation of this gene recapitulates the CRTC-KD and -overexpression phenotypes. CRTC KD in zebrafish also causes cardiac restriction, and CRTC KD in human induced cardiomyocytes causes a reduction in Srl expression and increased action potential duration. Our data from three model systems suggest that CaN-CRTC-Sarcalumenin signaling represents an alternate, conserved pathway underlying cardiac function and hypertrophy.

摘要

CREB 调节转录共激活因子 (CRTC) 被钙调神经磷酸酶 (CaN) 激活,以调节糖异生基因。CaN 在心脏肥大中也有作用。在这里,我们探索了 CRTC 在心脏肥大中的心脏自主作用。在果蝇中,CRTC 突变体表现出严重的心脏限制、肌原纤维紊乱、纤维化和心动过速。心脏特异性 CRTC 敲低 (KD) 表型模拟突变体,心脏过表达导致肥大。CRTC 突变体中 CaN 诱导的肥大减少,表明 CRTC 介导了这种作用。CRTC-KD 和过表达心脏的 RNA 测序 (RNA-seq) 显示代谢基因的反向调节。具有保守 CREB 位点的基因包括 Sarcalumenin 的果蝇同源物,这是一种钙结合蛋白。该基因在心脏中的操作再现了 CRTC-KD 和过表达表型。斑马鱼中的 CRTC KD 也导致心脏限制,而人类诱导的心肌细胞中的 CRTC KD 导致 Srl 表达减少和动作电位持续时间增加。我们来自三个模型系统的数据表明,CaN-CRTC-Sarcalumenin 信号代表了心脏功能和肥大的另一种保守途径。

https://cdn.ncbi.nlm.nih.gov/pmc/blobs/dd73/11402474/f0e6f2502b03/nihms-2019520-f0002.jpg

文献AI研究员

20分钟写一篇综述,助力文献阅读效率提升50倍。

立即体验

用中文搜PubMed

大模型驱动的PubMed中文搜索引擎

马上搜索

文档翻译

学术文献翻译模型,支持多种主流文档格式。

立即体验