Suppr超能文献

通便方通过增加肠道丁酸激活 5-HT 信号来缓解慢传输型便秘。

Tongbian formula alleviates slow transit constipation by increasing intestinal butyric acid to activate the 5-HT signaling.

机构信息

Department of Traditional Chinese Medicine, Nanjing Drum Tower Hospital Clinical College of Nanjing University of Chinese Medicine, Nanjing, 210008, China.

Department of Nutrition, Gillings School of Global Public Health, University of North Carolina at Chapel Hill, Chapel Hill, NC, 27599, USA.

出版信息

Sci Rep. 2024 Aug 2;14(1):17951. doi: 10.1038/s41598-024-68473-w.

Abstract

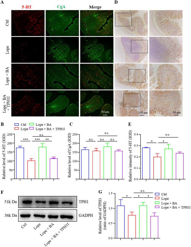
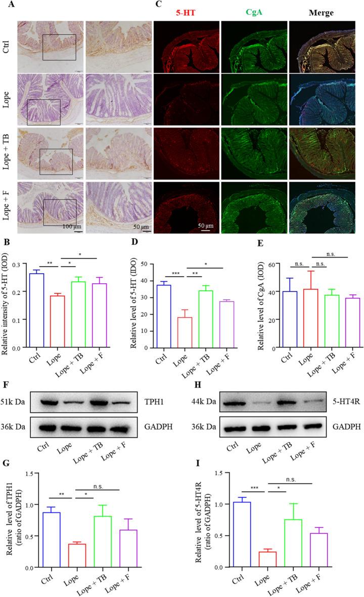
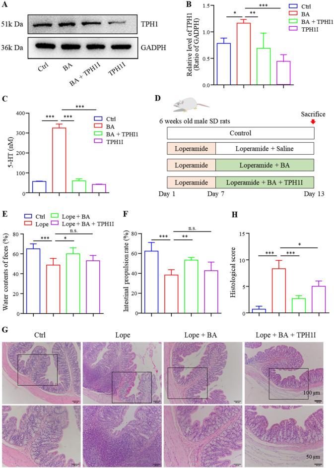
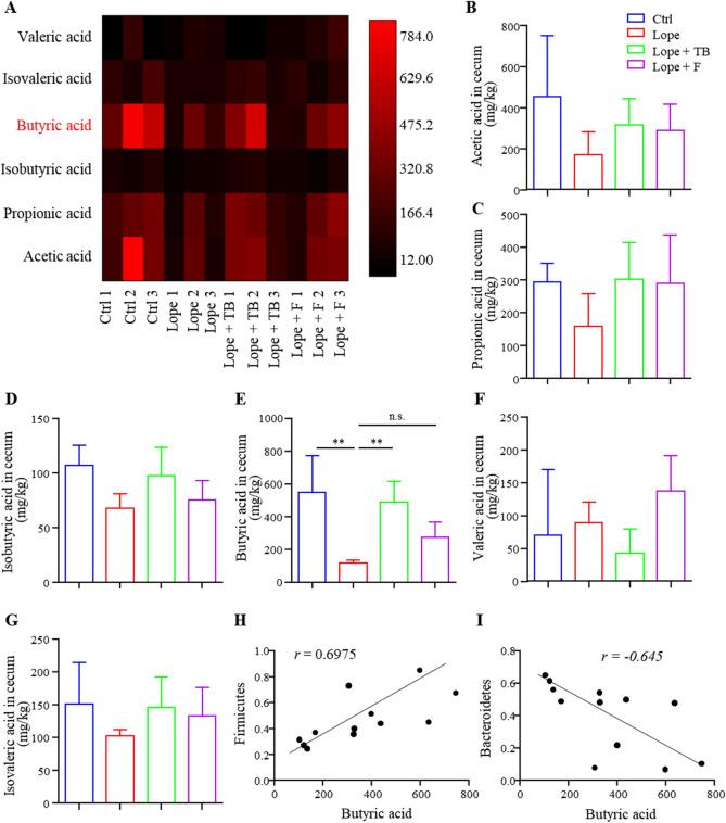
Slow transit constipation (STC) is a long-lasting and prevalent intestinal condition, marked by hard, dry feces. The primary cause of STC may be attributed to an imbalance in the gut's microbial community and alterations in its metabolic byproducts. Tongbian formula (TB), a traditional Chinese medicinal formula, has been used to treat STC and shows a great effect on relieving constipation. The role of TB in regulating intestinal microbiota has not been fully elucidated. Herein, we investigated the potential effect of TB on gut microbiota and further explored the potential mechanism behind its effects. Our study demonstrated that TB significantly increased fecal water content and intestinal ink propulsion rate in loperamide (Lope)-induced STC rats. 5-HT signaling was suppressed in STC colon tissue, and the abundance of butyric acid (BA) in colonic contents was significantly down-regulated after Lope treatment. Notably, TB administration led to the restoration of microbial dysbiosis and the up-regulation of BA content, subsequently activating 5-HT signaling pathways. When BA was combined with a tryptophan hydroxylase-1 (TPH1) inhibitor, which is crucial for 5-HT synthesis, its therapeutic efficacy for treating STC was compromised. TB alleviates STC by reversing the intestinal microbiota imbalance and activating the 5-HT signaling in the colon through increasing BA levels. These findings suggest that TB is an ideal candidate for STC treatment.

摘要

慢传输型便秘(STC)是一种长期存在且普遍的肠道疾病,其特征为粪便坚硬干燥。STC 的主要原因可能归因于肠道微生物群落的失衡和其代谢产物的改变。通便方(TB)是一种传统的中药方剂,用于治疗 STC,对缓解便秘有显著效果。TB 对肠道微生物群的调节作用尚未完全阐明。在此,我们研究了 TB 对肠道微生物群的潜在影响,并进一步探讨了其作用的潜在机制。我们的研究表明,TB 可显著增加洛哌丁胺(Lope)诱导的 STC 大鼠的粪便含水量和肠道墨汁推进率。5-HT 信号在 STC 结肠组织中受到抑制,Lope 处理后结肠内容物中丁酸(BA)的丰度显著下调。值得注意的是,TB 给药导致微生物失调得到恢复,BA 含量上调,随后激活 5-HT 信号通路。当 BA 与色氨酸羟化酶-1(TPH1)抑制剂结合时,该抑制剂对 5-HT 的合成至关重要,其治疗 STC 的疗效受到影响。TB 通过逆转肠道微生物群失衡和通过增加 BA 水平激活结肠中的 5-HT 信号来缓解 STC。这些发现表明,TB 是治疗 STC 的理想候选药物。

https://cdn.ncbi.nlm.nih.gov/pmc/blobs/323b/11297216/c040ba2e2bed/41598_2024_68473_Fig1_HTML.jpg

文献AI研究员

20分钟写一篇综述,助力文献阅读效率提升50倍。

立即体验

用中文搜PubMed

大模型驱动的PubMed中文搜索引擎

马上搜索

文档翻译

学术文献翻译模型,支持多种主流文档格式。

立即体验