Suppr超能文献

时分辨相互作用组谱解析分泌蛋白质量控制动力学。

Time-resolved interactome profiling deconvolutes secretory protein quality control dynamics.

机构信息

Department of Chemistry, Vanderbilt University, Nashville, TN, 37240, USA.

Department of Biological Sciences, Vanderbilt University, Nashville, TN, 37240, USA.

出版信息

Mol Syst Biol. 2024 Sep;20(9):1049-1075. doi: 10.1038/s44320-024-00058-1. Epub 2024 Aug 5.

Abstract

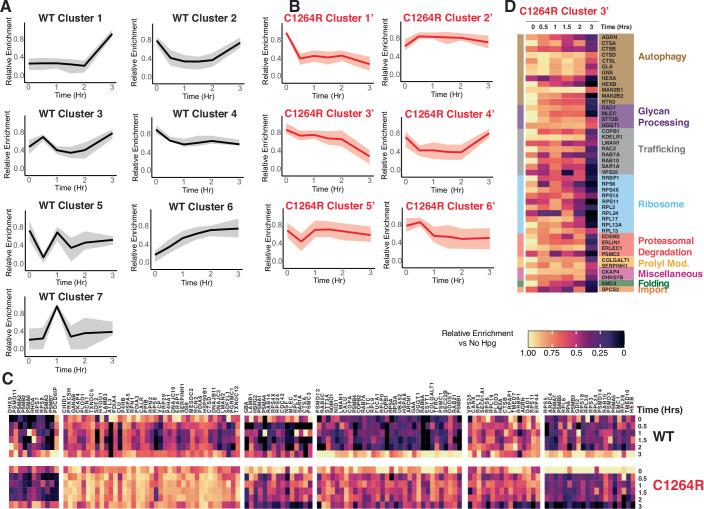
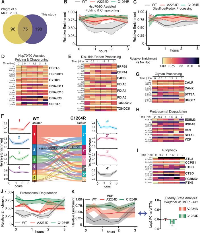
Many cellular processes are governed by protein-protein interactions that require tight spatial and temporal regulation. Accordingly, it is necessary to understand the dynamics of these interactions to fully comprehend and elucidate cellular processes and pathological disease states. To map de novo protein-protein interactions with time resolution at an organelle-wide scale, we developed a quantitative mass spectrometry method, time-resolved interactome profiling (TRIP). We apply TRIP to elucidate aberrant protein interaction dynamics that lead to the protein misfolding disease congenital hypothyroidism. We deconvolute altered temporal interactions of the thyroid hormone precursor thyroglobulin with pathways implicated in hypothyroidism pathophysiology, such as Hsp70-/90-assisted folding, disulfide/redox processing, and N-glycosylation. Functional siRNA screening identified VCP and TEX264 as key protein degradation components whose inhibition selectively rescues mutant prohormone secretion. Ultimately, our results provide novel insight into the temporal coordination of protein homeostasis, and our TRIP method should find broad applications in investigating protein-folding diseases and cellular processes.

摘要

许多细胞过程受蛋白质-蛋白质相互作用的控制,这些相互作用需要严格的时空调节。因此,有必要了解这些相互作用的动态,以全面理解和阐明细胞过程和病理疾病状态。为了以器官范围的分辨率,以时间分辨率绘制新的蛋白质-蛋白质相互作用图谱,我们开发了一种定量质谱方法,即时间分辨相互作用组分析(TRIP)。我们应用 TRIP 来阐明导致蛋白质错误折叠疾病先天性甲状腺功能减退的异常蛋白质相互作用动力学。我们推断出甲状腺激素前体甲状腺球蛋白与甲状腺功能减退病理生理学相关途径(如 HSP70-/90 辅助折叠、二硫键/氧化还原处理和 N-糖基化)的时间相互作用的改变。功能 siRNA 筛选鉴定 VCP 和 TEX264 为关键的蛋白质降解成分,其抑制选择性地挽救突变前激素的分泌。最终,我们的结果提供了蛋白质动态平衡的时间协调的新见解,我们的 TRIP 方法应该在研究蛋白质折叠疾病和细胞过程中得到广泛应用。

https://cdn.ncbi.nlm.nih.gov/pmc/blobs/80c1/11369088/d9a6f8d4fb0f/44320_2024_58_Fig1_HTML.jpg

文献AI研究员

20分钟写一篇综述,助力文献阅读效率提升50倍。

立即体验

用中文搜PubMed

大模型驱动的PubMed中文搜索引擎

马上搜索

文档翻译

学术文献翻译模型,支持多种主流文档格式。

立即体验