Suppr超能文献

经单次剂量血期减毒疟原虫注射的实验性疫苗接种。

Experimental vaccination by single dose sporozoite injection of blood-stage attenuated malaria parasites.

机构信息

Integrative Parasitology, Center for Infectious Diseases, Heidelberg University Medical School, 69120, Heidelberg, Germany.

German Center for Infection Research, DZIF, Partner Site Heidelberg, Heidelberg, Germany.

出版信息

EMBO Mol Med. 2024 Sep;16(9):2060-2079. doi: 10.1038/s44321-024-00101-6. Epub 2024 Aug 5.

Abstract

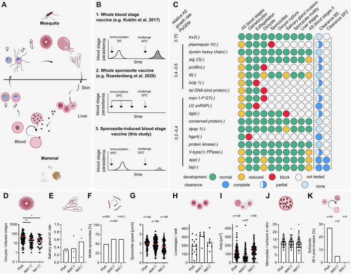
Malaria vaccination approaches using live Plasmodium parasites are currently explored, with either attenuated mosquito-derived sporozoites or attenuated blood-stage parasites. Both approaches would profit from the availability of attenuated and avirulent parasites with a reduced blood-stage multiplication rate. Here we screened gene-deletion mutants of the rodent parasite P. berghei and the human parasite P. falciparum for slow growth. Furthermore, we tested the P. berghei mutants for avirulence and resolving blood-stage infections, while preserving sporozoite formation and liver infection. Targeting 51 genes yielded 18 P. berghei gene-deletion mutants with several mutants causing mild infections. Infections with the two most attenuated mutants either by blood stages or by sporozoites were cleared by the immune response. Immunization of mice led to protection from disease after challenge with wild-type sporozoites. Two of six generated P. falciparum gene-deletion mutants showed a slow growth rate. Slow-growing, avirulent P. falciparum mutants will constitute valuable tools to inform on the induction of immune responses and will aid in developing new as well as safeguarding existing attenuated parasite vaccines.

摘要

目前正在探索使用活疟原虫寄生虫的疟疾疫苗接种方法,包括减毒蚊源性孢子或减毒血期寄生虫。这两种方法都将受益于具有较低血期增殖率的减毒和无毒寄生虫的可用性。在这里,我们筛选了啮齿动物寄生虫疟原虫和人类寄生虫疟原虫的基因缺失突变体,以寻找生长缓慢的寄生虫。此外,我们测试了疟原虫突变体的无毒性和解决血期感染,同时保持孢子形成和肝脏感染。针对 51 个基因,产生了 18 个疟原虫基因缺失突变体,其中几个突变体引起轻度感染。通过血液阶段或孢子阶段感染的两种最衰减的突变体都被免疫反应清除。用野生型孢子免疫接种可导致对野生型孢子挑战的疾病保护。在产生的 6 个疟原虫基因缺失突变体中的 2 个显示出生长缓慢的趋势。生长缓慢、无毒性的疟原虫突变体将成为告知免疫反应诱导的有价值的工具,并有助于开发新的以及保护现有的减毒寄生虫疫苗。

https://cdn.ncbi.nlm.nih.gov/pmc/blobs/278c/11392930/8efd9e8b6572/44321_2024_101_Fig1_HTML.jpg

文献AI研究员

20分钟写一篇综述,助力文献阅读效率提升50倍。

立即体验

用中文搜PubMed

大模型驱动的PubMed中文搜索引擎

马上搜索

文档翻译

学术文献翻译模型,支持多种主流文档格式。

立即体验