Suppr超能文献

乳酸脱氢酶 A(LDHA)介导的乳酸生成促进肺动脉高压中的肺血管重构。

Lactate dehydrogenase A (LDHA)-mediated lactate generation promotes pulmonary vascular remodeling in pulmonary hypertension.

机构信息

Department of Cardiology, The Third People's Hospital of Chengdu, Affiliated Hospital of Southwest Jiaotong University, Chengdu Cardiovascular Disease Research Institute, Chengdu, 610014, PR China.

Department of Cardiology, Daping Hospital, The Third Military Medical University, Chongqing, 400042, PR China.

出版信息

J Transl Med. 2024 Aug 5;22(1):738. doi: 10.1186/s12967-024-05543-7.

Abstract

BACKGROUND

High levels of lactate are positively associated with prognosis and mortality in pulmonary hypertension (PH). Lactate dehydrogenase A (LDHA) is a key enzyme for the production of lactate. This study is undertaken to investigate the role and molecular mechanisms of lactate and LDHA in PH.

METHODS

Lactate levels were measured by a lactate assay kit. LDHA expression and localization were detected by western blot and Immunofluorescence. Proliferation and migration were determined by CCK8, western blot, EdU assay and scratch-wound assay. The right heart catheterization and right heart ultrasound were measured to evaluate cardiopulmonary function.

RESULTS

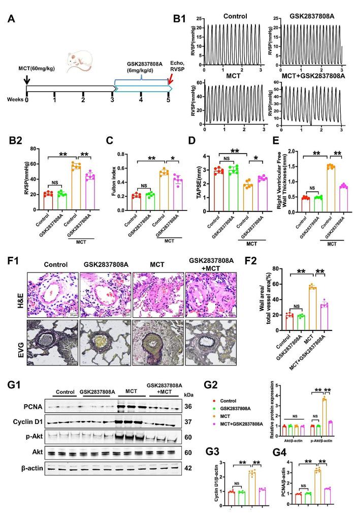
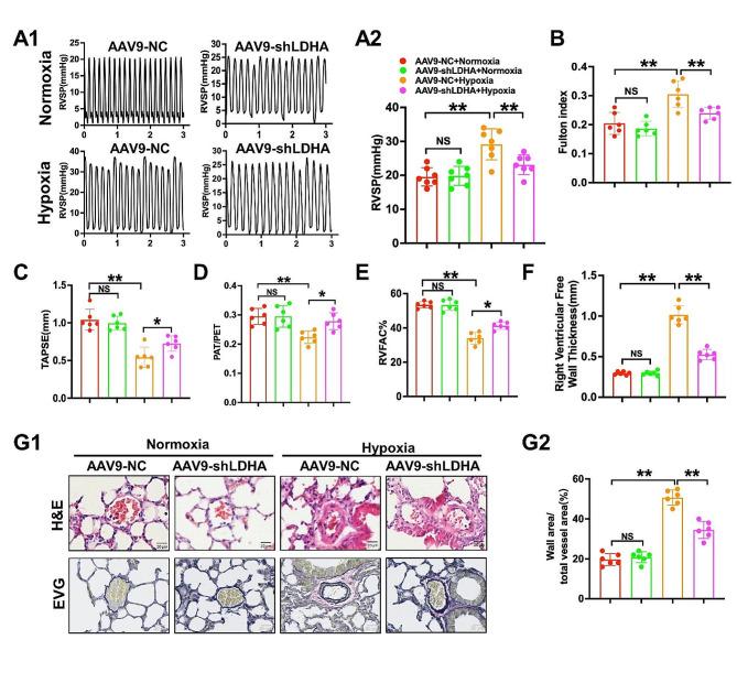
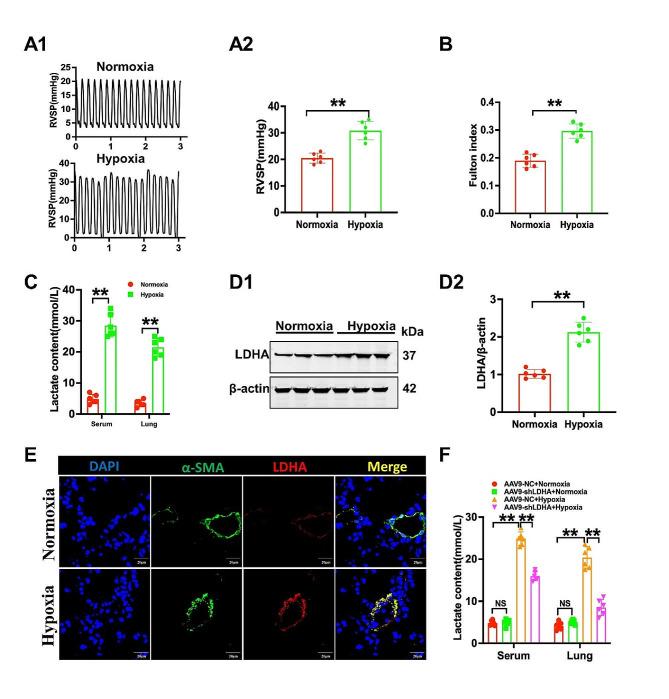
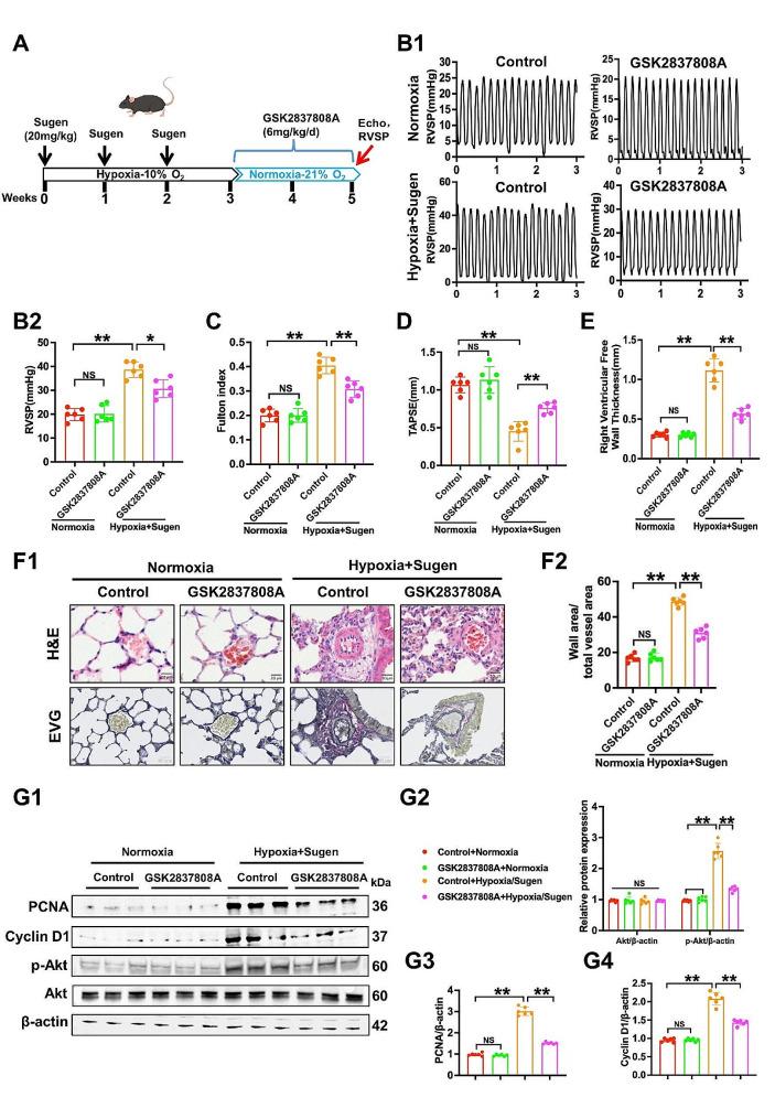
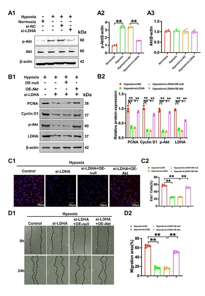
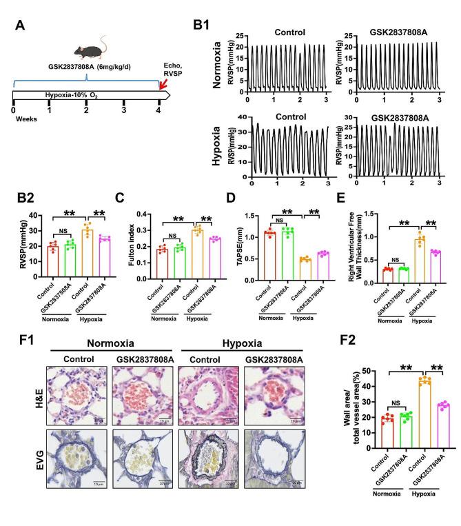
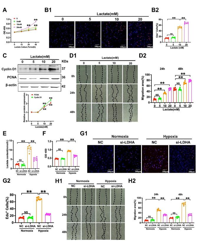
In vitro, we found that lactate promoted proliferation and migration of pulmonary artery smooth muscle cells (PASMCs) in an LDHA-dependent manner. In vivo, we found that LDHA knockdown reduced lactate overaccumulation in the lungs of mice exposed to hypoxia. Furthermore, LDHA knockdown ameliorated hypoxia-induced vascular remodeling and right ventricular dysfunction. In addition, the activation of Akt signaling by hypoxia was suppressed by LDHA knockdown both in vivo and in vitro. The overexpression of Akt reversed the inhibitory effect of LDHA knockdown on proliferation in PASMCs under hypoxia. Finally, LDHA inhibitor attenuated vascular remodeling and right ventricular dysfunction in Sugen/hypoxia mouse PH model, Monocrotaline (MCT)-induced rat PH model and chronic hypoxia-induced mouse PH model.

CONCLUSIONS

Thus, LDHA-mediated lactate production promotes pulmonary vascular remodeling in PH by activating Akt signaling pathway, suggesting the potential role of LDHA in regulating the metabolic reprogramming and vascular remodeling in PH.

摘要

背景

高乳酸水平与肺动脉高压(PH)的预后和死亡率呈正相关。乳酸脱氢酶 A(LDHA)是产生乳酸的关键酶。本研究旨在探讨乳酸和 LDHA 在 PH 中的作用和分子机制。

方法

通过乳酸测定试剂盒测定乳酸水平。通过 Western blot 和免疫荧光检测 LDHA 的表达和定位。通过 CCK8、Western blot、EdU 检测和划痕实验测定增殖和迁移。通过右心导管术和右心超声评估心肺功能。

结果

在体外,我们发现乳酸以 LDHA 依赖性方式促进肺动脉平滑肌细胞(PASMCs)的增殖和迁移。在体内,我们发现 LDHA 敲低减少了低氧暴露小鼠肺部的乳酸过度积累。此外,LDHA 敲低改善了低氧诱导的血管重塑和右心室功能障碍。此外,LDHA 敲低抑制了低氧在体内和体外对 Akt 信号的激活。缺氧时 Akt 的过表达逆转了 LDHA 敲低对 PASMCs 增殖的抑制作用。最后,LDHA 抑制剂减弱了 Sugen/低氧小鼠 PH 模型、野百合碱(MCT)诱导的大鼠 PH 模型和慢性低氧诱导的小鼠 PH 模型中的血管重塑和右心室功能障碍。

结论

因此,LDHA 介导的乳酸产生通过激活 Akt 信号通路促进 PH 中的肺血管重塑,表明 LDHA 在调节 PH 中的代谢重编程和血管重塑中的潜在作用。

https://cdn.ncbi.nlm.nih.gov/pmc/blobs/6ebf/11302077/07b17d5db9e0/12967_2024_5543_Fig1_HTML.jpg

文献AI研究员

20分钟写一篇综述,助力文献阅读效率提升50倍。

立即体验

用中文搜PubMed

大模型驱动的PubMed中文搜索引擎

马上搜索

文档翻译

学术文献翻译模型,支持多种主流文档格式。

立即体验