Suppr超能文献

中国精神分裂症合并代谢综合征患者的肠道微生物群和全身免疫改变。

Altered gut microbiota and systemic immunity in Chinese patients with schizophrenia comorbid with metabolic syndrome.

机构信息

Collaborative Innovation Center for Diagnosis and Treatment of Infectious Diseases, State Key Laboratory for Diagnosis and Treatment of Infectious Diseases, National Clinical Research Center for Infectious Diseases, The First Affiliated Hospital, School of Medicine, Zhejiang University, Hangzhou, Zhejiang, 310003, China.

Jinan Microecological Biomedicine Shandong Laboratory, Jinan, Shandong, 250000, China.

出版信息

J Transl Med. 2024 Aug 5;22(1):729. doi: 10.1186/s12967-024-05533-9.

Abstract

BACKGROUND

Metabolic syndrome (MetS) is highly prevalent in individuals with schizophrenia (SZ), leading to negative consequences like premature mortality. Gut dysbiosis, which refers to an imbalance of the microbiota, and chronic inflammation are associated with both SZ and MetS. However, the relationship between gut dysbiosis, host immunological dysfunction, and SZ comorbid with MetS (SZ-MetS) remains unclear. This study aims to explore alterations in gut microbiota and their correlation with immune dysfunction in SZ-MetS, offering new insights into its pathogenesis.

METHODS AND RESULTS

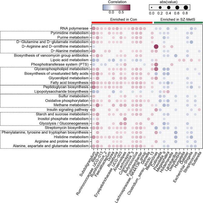
We enrolled 114 Chinese patients with SZ-MetS and 111 age-matched healthy controls from Zhejiang, China, to investigate fecal microbiota using Illumina MiSeq sequencing targeting 16 S rRNA gene V3-V4 hypervariable regions. Host immune responses were assessed using the Bio-Plex Pro Human Cytokine 27-Plex Assay to examine cytokine profiles. In SZ-MetS, we observed decreased bacterial α-diversity and significant differences in β-diversity. LEfSe analysis identified enriched acetate-producing genera (Megamonas and Lactobacillus), and decreased butyrate-producing bacteria (Subdoligranulum, and Faecalibacterium) in SZ-MetS. These altered genera correlated with body mass index, the severity of symptoms (as measured by the Scale for Assessment of Positive Symptoms and Scale for Assessment of Negative Symptoms), and triglyceride levels. Altered bacterial metabolic pathways related to lipopolysaccharide biosynthesis, lipid metabolism, and various amino acid metabolism were also found. Additionally, SZ-MetS exhibited immunological dysfunction with increased pro-inflammatory cytokines, which correlated with the differential genera.

CONCLUSION

These findings suggested that gut microbiota dysbiosis and immune dysfunction play a vital role in SZ-MetS development, highlighting potential therapeutic approaches targeting the gut microbiota. While these therapies show promise, further mechanistic studies are needed to fully understand their efficacy and safety before clinical implementation.

摘要

背景

代谢综合征(MetS)在精神分裂症(SZ)患者中高度普遍,导致早逝等负面后果。肠道菌群失调,指的是微生物群落的失衡,以及慢性炎症与 SZ 和 MetS 都有关联。然而,肠道菌群失调、宿主免疫功能障碍与 SZ 合并 MetS(SZ-MetS)之间的关系尚不清楚。本研究旨在探索 SZ-MetS 中肠道微生物群的变化及其与免疫功能障碍的相关性,为其发病机制提供新的见解。

方法和结果

我们从中国浙江招募了 114 名 SZ-MetS 中国患者和 111 名年龄匹配的健康对照者,使用靶向 16S rRNA 基因 V3-V4 高变区的 Illumina MiSeq 测序来研究粪便微生物群。使用 Bio-Plex Pro 人类细胞因子 27 plex assay 评估宿主免疫反应,以检查细胞因子谱。在 SZ-MetS 中,我们观察到细菌 α 多样性降低和 β 多样性显著差异。LEfSe 分析确定了富含乙酸产生菌(Megamonas 和 Lactobacillus),以及丁酸产生菌减少(Subdoligranulum 和 Faecalibacterium)。这些改变的属与体重指数、症状严重程度(通过阳性症状评定量表和阴性症状评定量表评估)和甘油三酯水平相关。还发现了与脂多糖生物合成、脂质代谢和各种氨基酸代谢相关的改变细菌代谢途径。此外,SZ-MetS 表现出免疫功能障碍,促炎细胞因子增加,与差异属相关。

结论

这些发现表明,肠道微生物群失调和免疫功能障碍在 SZ-MetS 的发展中起着至关重要的作用,强调了针对肠道微生物群的潜在治疗方法。虽然这些疗法显示出前景,但在临床实施之前,还需要进行进一步的机制研究,以充分了解它们的疗效和安全性。

https://cdn.ncbi.nlm.nih.gov/pmc/blobs/0212/11302365/8c19e9b87941/12967_2024_5533_Fig1_HTML.jpg

文献AI研究员

20分钟写一篇综述,助力文献阅读效率提升50倍。

立即体验

用中文搜PubMed

大模型驱动的PubMed中文搜索引擎

马上搜索

文档翻译

学术文献翻译模型,支持多种主流文档格式。

立即体验