Suppr超能文献

嵌合抗原受体树突状细胞靶向递送单一细胞毒因子用于癌症免疫治疗。

Chimeric antigen receptor dendritic cells targeted delivery of a single tumoricidal factor for cancer immunotherapy.

机构信息

Department of Pathology and Laboratory Medicine, University of Rochester Medical Center, 601 Elmwood Ave, Rochester, NY, 14642, USA.

School of Engineering, University of Rochester, Rochester, NY, 14627, USA.

出版信息

Cancer Immunol Immunother. 2024 Aug 6;73(10):203. doi: 10.1007/s00262-024-03788-1.

Abstract

BACKGROUND

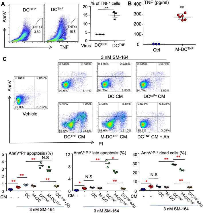
Chimeric antigen receptor (CAR)-T cells have been used to treat blood cancers by producing a wide variety of cytokines. However, they are not effective in treating solid cancers and can cause severe side-effects, including cytokine release syndrome. TNFα is a tumoricidal cytokine, but it markedly increases the protein levels of cIAP1 and cIAP2, the members of inhibitor of apoptosis protein (IAP) family of E3 ubiquitin ligase that limits caspase-induced apoptosis. Degradation of IAP proteins by an IAP antagonist does not effectively kill cancer cells but enables TNFα to strongly induce cancer cell apoptosis. It would be a promising approach to treat cancers by targeted delivery of TNFα through an inactive adoptive cell in combination with an IAP antagonist.

METHODS

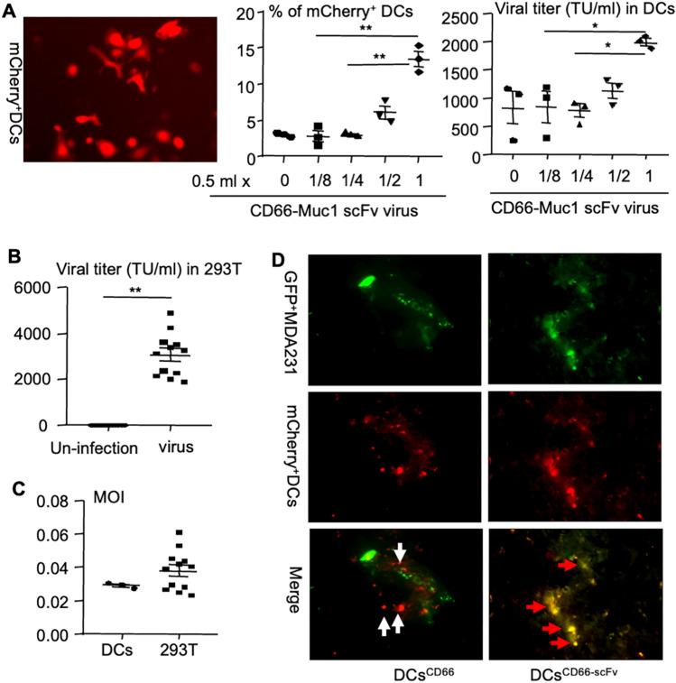
Human dendritic cells (DCs) were engineered to express a single tumoricidal factor, TNFα, and a membrane-anchored Mucin1 antibody scFv, named Mucin 1 directed DCs expressing TNFα (M-DCs). The efficacy of M-DCs in recognizing and treating breast cancer was tested in vitro and in vivo.

RESULTS

Mucin1 was highly expressed on the surface of a wide range of human breast cancer cell lines. M-DCs directly associated with MDA-MB-231 cells in the bone of NSG mice. M-DCs plus an IAP antagonist, SM-164, but neither alone, markedly induce MDA-MB-231 breast cancer cell apoptosis, which was blocked by TNF antibody. Importantly, M-DCs combined with SM-164, but not SM-164 alone, inhibited the growth of patient-derived breast cancer in NSG mice.

CONCLUSION

An adoptive cell targeting delivery of TNFα combined with an IAP antagonist is a novel effective approach to treat breast cancer and could be expanded to treat other solid cancers. Unlike CAR-T cell, this novel adoptive cell is not activated to produce a wide variety of cytokines, except for additional overexpressed TNF, and thus could avoid the severe side effects such as cytokine release syndrome.

摘要

背景

嵌合抗原受体 (CAR)-T 细胞通过产生多种细胞因子来治疗血液癌症。然而,它们在治疗实体瘤方面效果不佳,并且会引起严重的副作用,包括细胞因子释放综合征。TNFα 是一种杀肿瘤细胞因子,但它会显著增加凋亡抑制蛋白 (IAP) 家族成员 cIAP1 和 cIAP2 的蛋白水平,这些成员是 E3 泛素连接酶,限制半胱天冬酶诱导的细胞凋亡。IAP 拮抗剂降解 IAP 蛋白并不能有效地杀死癌细胞,但能使 TNFα 强烈诱导癌细胞凋亡。通过将 TNFα 靶向递送至失活的过继细胞,与 IAP 拮抗剂联合使用,可能是治疗癌症的一种有前途的方法。

方法

人树突状细胞 (DC) 被工程改造表达单一的杀肿瘤因子 TNFα 和膜锚定的黏蛋白 1 抗体 scFv,命名为表达 TNFα 的黏蛋白 1 导向 DC(M-DC)。在体外和体内测试了 M-DC 识别和治疗乳腺癌的功效。

结果

黏蛋白 1 在广泛的人类乳腺癌细胞系表面高度表达。M-DC 直接与 NSG 小鼠骨中的 MDA-MB-231 细胞结合。M-DC 加 IAP 拮抗剂 SM-164,但单独使用任何一种都能显著诱导 MDA-MB-231 乳腺癌细胞凋亡,而 TNF 抗体则能阻断这种诱导。重要的是,M-DC 联合 SM-164,但不是 SM-164 单独使用,能抑制 NSG 小鼠中患者来源的乳腺癌的生长。

结论

一种过继细胞靶向递送 TNFα 与 IAP 拮抗剂的方法是治疗乳腺癌的一种新的有效方法,并且可以扩展到治疗其他实体瘤。与 CAR-T 细胞不同,这种新型过继细胞不会被激活以产生除额外过表达的 TNFα 之外的多种细胞因子,因此可以避免细胞因子释放综合征等严重副作用。

https://cdn.ncbi.nlm.nih.gov/pmc/blobs/a2db/11303651/90170c34cc43/262_2024_3788_Fig1_HTML.jpg

文献AI研究员

20分钟写一篇综述,助力文献阅读效率提升50倍。

立即体验

用中文搜PubMed

大模型驱动的PubMed中文搜索引擎

马上搜索

文档翻译

学术文献翻译模型,支持多种主流文档格式。

立即体验