Suppr超能文献

通过稳定 HIF-1α 而上调 PAD4 的表达,从而加重类风湿性关节炎。

upregulates PAD4 expression via stabilising HIF-1α to exacerbate rheumatoid arthritis.

机构信息

Department of Laboratory Medicine, The Eighth Affiliated Hospital of Sun Yat-Sen University, Shenzhen, Guangdong, China.

Shenzhen Futian Hospital for Rheumatic Diseases, Shenzhen, Guangdong, China

出版信息

Ann Rheum Dis. 2024 Nov 14;83(12):1666-1676. doi: 10.1136/ard-2023-225306.

Abstract

OBJECTIVE

infection has been reported to aggravate rheumatoid arthritis (RA), but the relevant mechanism remains unclear. This study aimed to investigate the underlying pathogenic mechanism of infection in the progression of RA.

METHODS

The Disease Activity Score (DAS-28) and serum anticitrullinated protein antibody (ACPA) levels were compared between -negative and -positive patients with RA. MH7A cells were stimulated with polyclonal ACPA purified from the peripheral blood of patients with RA. The citrullination levels were assessed by western blot in GES-1 cells and sera. ChIP, luciferase reporter assays, mass spectrometry and ELISA were applied to explore the molecular mechanism of infection in RA progression.

RESULTS

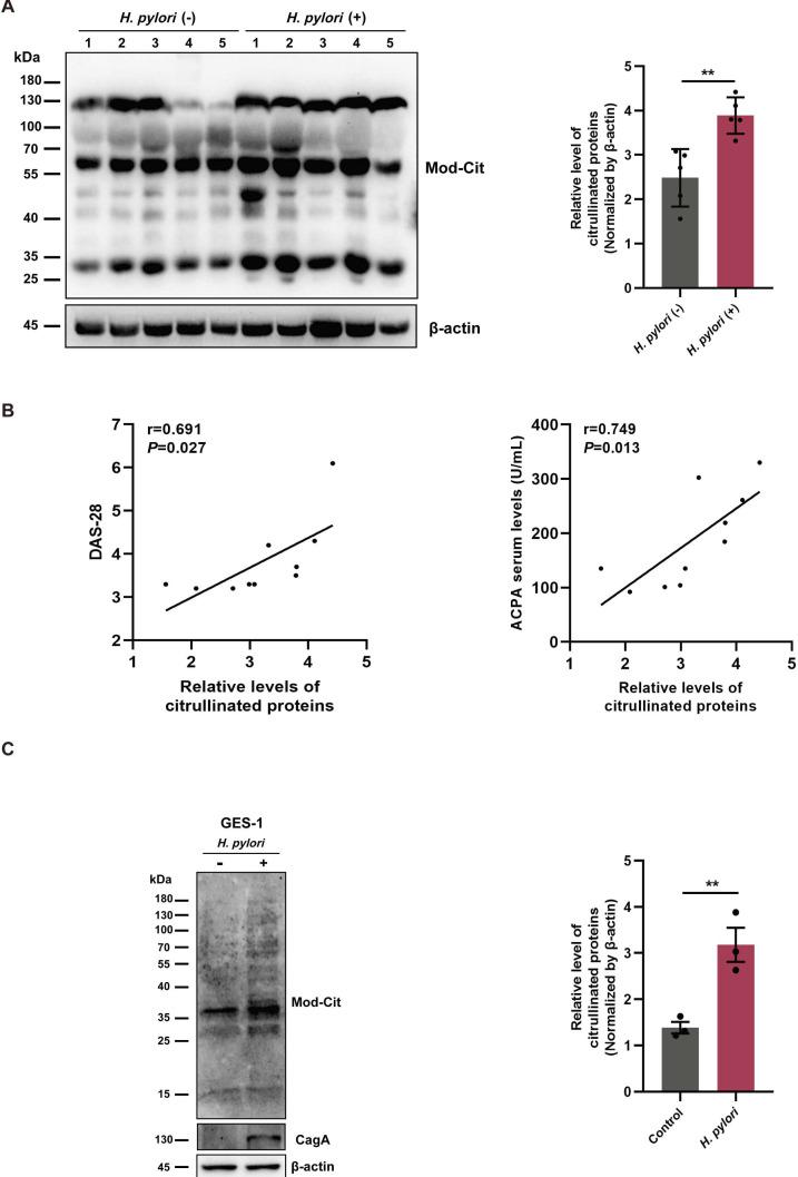
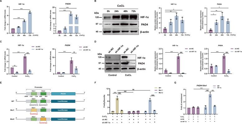
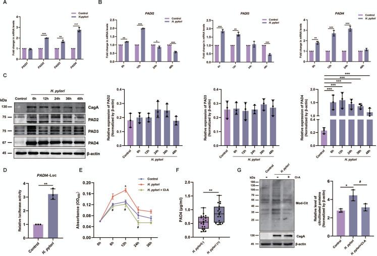
The DAS-28 and ACPA levels of patients with RA in the -positive group were significantly higher than those in the -negative group. Polyclonal ACPA derived from -positive patients promoted cell proliferation and induced secretion of IL-6 and IL-8. For the first time, we found that infection induces cellular protein citrullination by upregulating protein arginine deiminase type 4 (PAD4). Furthermore, we confirmed a direct functional binding of hypoxia-inducible factor 1α on the gene promoter. We demonstrated that PAD4 interacts with and citrullinates keratin 1 (K1), and serum and synovial fluid levels of anti-Cit-K1 antibody were markedly increased in -infected patients with RA.

CONCLUSION

Our findings reveal a novel mechanism by which infection contributes to RA progression. Therapeutic interventions targeting may be a viable strategy for the management of RA.

摘要

目的

已有研究报道感染可加重类风湿关节炎(rheumatoid arthritis,RA),但其相关机制尚不清楚。本研究旨在探讨感染在 RA 进展中的潜在致病机制。

方法

比较 RA 患者中抗瓜氨酸化蛋白抗体(anticitrullinated protein antibody,ACPA)阳性和阴性患者的疾病活动评分(DAS-28)和血清 ACPA 水平。用 RA 患者外周血中纯化的多克隆 ACPA 刺激 MH7A 细胞,用 Western blot 检测 GES-1 细胞和血清中的瓜氨酸化水平。采用 ChIP、荧光素酶报告基因检测、质谱和 ELISA 等方法探讨感染在 RA 进展中的分子机制。

结果

ACPA 阳性 RA 患者的 DAS-28 和 ACPA 水平明显高于 ACPA 阴性患者。来源于 ACPA 阳性患者的多克隆 ACPA 可促进细胞增殖,并诱导白细胞介素 6(IL-6)和白细胞介素 8(IL-8)的分泌。我们首次发现,感染通过上调蛋白精氨酸脱亚氨酶 4(protein arginine deiminase type 4,PAD4)诱导细胞蛋白瓜氨酸化。此外,我们证实了缺氧诱导因子 1α(hypoxia-inducible factor 1α,HIF-1α)直接作用于 基因启动子。我们证明 PAD4 与角蛋白 1(keratin 1,K1)相互作用并使其瓜氨酸化,并且 RA 患者感染 后血清和滑膜液中抗 Cit-K1 抗体的水平明显升高。

结论

本研究揭示了感染促进 RA 进展的新机制。针对 感染的治疗干预可能是 RA 治疗的一种可行策略。

https://cdn.ncbi.nlm.nih.gov/pmc/blobs/76b9/11671999/ca151e6bf00e/ard-83-12-g001.jpg

文献AI研究员

20分钟写一篇综述,助力文献阅读效率提升50倍。

立即体验

用中文搜PubMed

大模型驱动的PubMed中文搜索引擎

马上搜索

文档翻译

学术文献翻译模型,支持多种主流文档格式。

立即体验