Suppr超能文献

IL-10 调节性 B 细胞通过抑制嗜酸性粒细胞活化来减轻特应性皮炎。

IL-10 regulatory B cells mitigate atopic dermatitis by suppressing eosinophil activation.

机构信息

School of Medicine, Konkuk University, Chungju, 27478, Korea.

College of Pharmacy, Duksung Women's University, Seoul, 01369, Korea.

出版信息

Sci Rep. 2024 Aug 6;14(1):18164. doi: 10.1038/s41598-024-68660-9.

Abstract

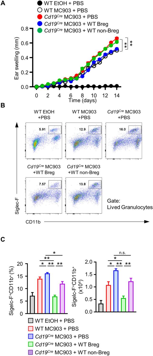
Atopic dermatitis (AD) presents significant therapeutic challenges due to its poorly understood etiology. Eosinophilia, a hallmark of allergic inflammation, is implicated in AD pathogenesis. Interleukin-10 (IL-10)-producing regulatory B (Breg) cells exhibit potent anti-inflammatory effects. However, their role in controlling AD-related eosinophilia is not well understood. To investigate the impact of eosinophils on AD, we employed IL-5Rα-deficient (Il5ra) mice, which lack functional eosinophils. Induction of AD in these mice resulted in attenuated disease symptoms, underscoring the critical role of eosinophils in AD development. Additionally, the adoptive transfer of purified Breg cells into mice with AD significantly alleviated disease severity. Mechanistic studies revealed that IL-10 produced by Breg cells directly inhibits eosinophil activation and infiltration into the skin. In vitro experiments further confirmed that Breg cells inhibited eosinophil peroxidase secretion in an IL-10-dependent manner. Our collective findings demonstrate that IL-10 from Breg cells alleviates AD by suppressing eosinophil activation and tissue infiltration. This study elucidates a novel regulatory mechanism of Breg cells, providing a foundation for future Breg-mediated therapeutic strategies for AD.

摘要

特应性皮炎(AD)由于其发病机制尚未完全阐明,治疗具有很大的挑战性。嗜酸性粒细胞增多是过敏炎症的标志,与 AD 的发病机制有关。白细胞介素-10(IL-10)产生的调节性 B(Breg)细胞具有很强的抗炎作用。然而,它们在控制 AD 相关嗜酸性粒细胞增多症中的作用尚不清楚。为了研究嗜酸性粒细胞对 AD 的影响,我们使用了缺乏白细胞介素-5 受体α(Il5ra)的(Il5ra)小鼠,这些小鼠缺乏功能性嗜酸性粒细胞。在这些小鼠中诱导 AD 导致疾病症状减轻,这突显了嗜酸性粒细胞在 AD 发展中的关键作用。此外,将纯化的 Breg 细胞过继转移到 AD 小鼠中可显著减轻疾病严重程度。机制研究表明,Breg 细胞产生的 IL-10 直接抑制嗜酸性粒细胞的激活和浸润到皮肤中。体外实验进一步证实,Breg 细胞以 IL-10 依赖的方式抑制嗜酸性粒细胞过氧化物酶的分泌。我们的研究结果表明,Breg 细胞产生的 IL-10 通过抑制嗜酸性粒细胞的激活和组织浸润来缓解 AD。这项研究阐明了 Breg 细胞的一种新的调节机制,为未来基于 Breg 的 AD 治疗策略提供了基础。

https://cdn.ncbi.nlm.nih.gov/pmc/blobs/2afe/11303538/2e87df6deb19/41598_2024_68660_Fig1_HTML.jpg

文献AI研究员

20分钟写一篇综述,助力文献阅读效率提升50倍。

立即体验

用中文搜PubMed

大模型驱动的PubMed中文搜索引擎

马上搜索

文档翻译

学术文献翻译模型,支持多种主流文档格式。

立即体验